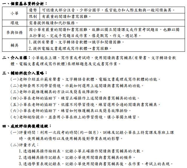
1.小華是一位就讀高中一年級的學習障礙學生,由於他有嚴重的閱讀和書寫困難,所以需要提供 報讀和代抄服務,才能完成學校的學習任務。他可以讀認大部分的注音符號和少部分的國字, 且感官能力和人際互動都與一般同儕無異。為解決小華讀寫上的問題及提升獨立學習的能力, 請依據特殊需求領域中的輔助科技應用領域,提出一個完整輔助科技介入方案,內容應包括個案 基本資料、介入目標、輔助科技介入策略、成效評估及後續追蹤。(18分)
詳解 (共 1 筆)
詳解
