阿摩線上測驗
登入
首頁
>
自動控制學
>
113年 - 113-2 國營臺灣鐵路股份有限公司_從業人員甄試_第8階-助理工程師-電機:自動控制#137141
> 申論題
題組內容
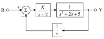
第四題 考慮下圖之控制系統,試問
4. 請完整的畫出此系統之根軌跡 (K> 0)。
相關申論題
2. 求
#562403
3. 試求 θ2(t)為?
#562414
1. 求G(s) 使得圖(一)與圖(二)有相同R至 Y的轉移函數。
#562404
2. 假設 a = 1 為此系統參數之標準值,試求此系統類型及誤差常數。
#562413
3. 考慮 a = 1 + ∆a ,其中 ∆a 代表此系統的微擾,試求此系統在R(t) = 2t的輸入條件下,輸出之穩態誤差。
#562405
1. 寫出θ1(t)、θ2(t)遵守的微分方程組。
#562406
2. 若此系統之狀態空間(state-space representation)為,其中、u = [T(t)]且狀態變數x1 = θ1(t)、x2 = θ2(t)、x3 = ,試求矩陣A、B分別為何?
#562407
3. 承上,請以此狀態變數畫出信號流程圖(signal flow diagram),並求、
#562408
1. 試繪出當K → ∞時,其根軌跡之漸近線。(請標示出與實軸之交點及斜率)
#562409
2. 請找出所有分離點(breakaway points)。
#562410
相關試卷
115年 - 115 關務特種考試_三等_機械工程(選試英文):自動控制#138983
115年 · #138983
114年 - 114 高等考試_二級_機械工程:自動控制學#131590
114年 · #131590
114年 - 114 關務特種考試_三等_機械工程(選試英文):自動控制#126653
114年 · #126653
113年 - 113-2 國營臺灣鐵路股份有限公司_從業人員甄試_第8階-助理工程師-電機:自動控制#137141
113年 · #137141
113年 - 113 高等考試_二級_機械工程:自動控制學#123065
113年 · #123065
113年 - 113 關務特種考試_三等_機械工程(選試英文):自動控制#119475
113年 · #119475
112年 - 112 地方政府特種考試_三等_機械工程:自動控制#118354
112年 · #118354
112年 - 112 高等考試_二級_機械工程:自動控制學#116760
112年 · #116760
112年 - 112 高等考試_三級_機械工程:自動控制#115741
112年 · #115741
112年 - 112 關務特種考試_三等_機械工程:自動控制#113920
112年 · #113920