阿摩線上測驗
登入
首頁
>
技檢◆視聽電子-丙級
> 無年度 - 02900 視聽電子 丙級 工作項目 06:收錄音機檢修#19948
無年度 - 02900 視聽電子 丙級 工作項目 06:收錄音機檢修#19948
科目:
技檢◆視聽電子-丙級 |
選擇題數:
93 |
申論題數:
0
試卷資訊
所屬科目:
技檢◆視聽電子-丙級
選擇題 (93)
1. 電晶體收音機與可變電容器並聯之天線線圈為 (A)初級圈,圈數較多(B)次級圈,圈數較多(C)初級圈,圈數較少 (D)初次級任何一端均可。
2. 收音機調整改變振盪線圈並聯之補償電容器,可以直接影響 (A)高頻感度(B)低頻感度(C)高頻振盪頻率(D)不影響振 盪頻率。
3. 觸鍵式電子調諧器接收機,其主要改變諧振頻率之零件是 (A)可變電容器(B)可變電阻器(C)可變電感器(D)可變電容 二極體。
4. 一般收音機之信號與雜音比(S/N)是 (A)愈大愈好(B)愈小愈好(C)30db以下最好(D)60db以下最好。
5. 超外差式接收機的選擇性影響最大的是 (A)高頻放大電路(B)變頻電路(C)中頻電路(D)檢波電路。
6. AM 收音機調整後,以銅棒靠近天線線圈時,輸出之信號增大,則表示該線圈的 (A)電感量過小(B)電感量過大(C)Q 值過小(D)Q 值過大。
7. FM 收音機之本地振盪停止振盪時,將使收音機 (A)聲音變小(B)聲音變大(C)聲音時大時小(D)無法接收電台信號。
8. 收音機中之自動增益控制電路(AGC),主要是控制中放或高放電路的 (A)頻帶寬度(B)工作頻率(C)增益(D)局部振盪。
9. 我國調頻廣播電台之頻率,為防止相鄰電台之干擾,在頻帶擺幅之左右邊各設有 (A)5KHz(B)10KHz(C)25KHz(D)50 KHz之護衛帶。
10. AM 收音機中頻變壓器主要的功用為 (A)降低雜音(B)作為前後級之阻抗匹配(C)自動增益控制(D)減少寄生振盪。
11. 收音機使用一只電晶體擔任混波與振盪工作,一般稱 (A)混波器(B)變頻器(C)調變器(D)振盪器。
12. 收音機中為了避免輸出電壓隨電台信號強弱而變化,故需有 (A)AFC電路(B)AGC電路(C)限幅電路(D)檢波電路。
13. 收音機之信號雜音比(S/N)低落,以那一級電路影響最大 (A)檢波級(B)中頻放大級(C)高頻放大級(D)本地振盪級。
14. 一般收音機之頻道在 VHF 範圍者有 (A)MW(B)SW
1
(C)SW
2
(D)FM。
15. 收音機之天線感度愈佳,則頻帶寬度 (A)愈窄(B)愈寬(C)無影響(D)為一定值。
16. 超外差式調頻接收機之本地振盪頻率較所欲接收電台頻率 (A)高455KHz(B)高38KHz(C)高10.7MHz(D)高19KHz。
17. 國內調頻廣播波段之頻率範圍為 (A)535KHz~1605KHz(B)76MHz~92MHz(C)76MHz~108MHz(D)88MHz~108MHz。
18. FM 調頻立體聲廣播中,(L+R)主頻道信號是以 (A)調幅(B)調頻(C)平衡調幅(D)上下旁波帶 方式播出。
19. AM/FM 接收機波段選擇開關置於 FM MONO 位置,接收 FM 立體廣播時可收聽到 (A)L信號(B)R信號(C)L+R信號(D)L-R信號。
20. FM 立體廣播中以 38KHz 副載波作調幅調變,且其載波被抑制只輸出上下旁波帶之信號為 (A)L+R(B)L-R(C)19KHz 指引信號(D)SCA 信號。
21. 依 FCC 規定 AM 電台之頻帶寬度為 (A)5KHz(B)10KHz(C)75KHz(D)200KHz。
22. 關於 FM 收音機,AFC 電路之說明何者為正確 (A)可控制本地振盪振幅之大小(B)通常由檢波電路取出(C)可避免強 信號時造成失真(D)可提高靈敏度。
23. FM 收音機之解強調電路,實際上是 (A)高通濾波器(B)限制器(C)低通濾波器(D)全波整流器。
24. FM 調頻系統中,其電波之傳播主要是靠 (A)地面波(B)電離層反射波(C)對流層反射波(D)直接波。
25. 一超外差式接收機,設其中頻為 455KHz,若接收 600KHz 時,同時會收到假像週率是 (A)2050KHz(B)1155KHz(C)2500KHz(D)1510KHz。
26. 超外差式收音機中的檢波作用發生在 (A)中頻放大之前(B)中頻放大級(C)音頻放大前(D)音頻放大級。
27. 下列各項說明,何者為錯誤? (A)FM接收機在檢波電路之後,必須經過解強調電路(B)立體廣播之副載波頻率為19KHz(C)FM接收機採用比例檢波電路具有限制作用,其目的在防止輸出過大而失真(D)FM 中頻為 10.7MHz。
28. 接收機接收微弱信號的能力,通常稱為接收機之 (A)選擇性(B)傳真度(C)穩定度(D)靈敏度。
29. 調頻接收機預強調及解強調電路,採用的時間常數大約為 (A)7.5μS(B)75μS(C)750μS(D)9.75μS。
30. 收音機中的 AFC 電路其作用為 (A)自動音量控制(B)自動增益控制(C)自動限幅作用(D)防止振盪頻率飄移。
31. FM 立體解調電路,下列幾種方式中,以何者之調整最簡便,而效果亦較佳 (A)矩陣電路(Matrix)(B)開關式(Switchi ng)電路(C)鎖相環電路(P.L.L)(D)加法電路。
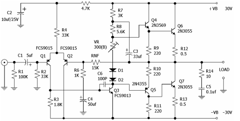
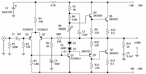
32. 下圖中這電路靴帶式回授電路由那幾個主要元件所構成 (A)R1,R2,C1(B)R7,R8,C3(C)RNF,R6,C4(D)R12,R1 4,C5。
33. 調頻廣播電台的波道寬度為 (A)100KHz(B)150KHz(C)200KHz(D)250KHz。
34. 對混波器(mixer)而言,下列敘述何者為錯誤? (A)是一非直線性電路(B)輸出信號之頻率為輸入兩信號頻率之差 (C)其輸入信號,一為射頻信號,一為本地振盪信號(D)輸出信號之振幅為輸入兩信號振幅之差。
35. 關於我國 FM 接收機下列敘述,何者為錯誤? (A)中頻為10.7MHz(B)接收頻率為88MHz~108MHz(C)比AM接收機 多射頻放大級(D)檢波方式與AM相同。
36. 目前 FM 立體廣播的方式在下列敘述中,何者為正確 (A)只適用於立體接收機使用(B)為一兩立性廣播,單聲及立 體聲接收機可同時接收(C)單聲接收機須另加一解調器才能接收(D)單聲接收機,可接收到 L-R 之信號。
37. 調幅波之頻率是 (A)隨調變信號之波幅而改變(B)隨調變信號之頻率而改變(C)不變(D)不一定。
38. 在我國接收調頻廣播,頻率為 100.1MHz 時,則接收機本地振盪頻率應為 (A)110.8MHz(B)1121.1MHz(C)99.4MHz(D)114.8MHz。
39. FM 立體廣播中(L+R)主頻道,係以 (A)調頻(B)調幅(C)平衡調變(D)調相方式播出。
40. 我國調頻廣播規定最大頻率偏移為 (A)5KHz(B)±25KHz(C)±50KHz(D)±75KHz。
41. 測音量之大小 1 貝爾(bel)等於多少分貝(dB) (A)10dB(B)20dB(C)1dB(D)100dB。
42. FM 是指隨著聲頻信號振幅之改變,來調變載波之 (A)功率(B)頻率(C)振幅(D)電流。
43. 調頻信號比調幅信號不易受雜訊干擾是因為 (A)調幅信號之振幅小(B)調幅信號之頻率低(C)調頻信號係頻率調變 (D)調頻發射的功率高。
44. FM 的解強調電路是為了改善 (A)靈敏度(B)分離度(C)頻率真實度(D)功率因數。
45. 在 FM 立體 Switching(開關式)解調中,所需的 38KHz 副載波來源 (A)由解調電路自行振盪產生(B)由發射台送來的38KHz信號予以利用(C)發射台送來的19KHz指引信號倍頻而得(D)將19KHz指引信號放大兩倍而得。
46. 目前國內收聽之 AM 調幅波頻率 535KHz~1605KHz 是屬於 (A)短波(B)中波(C)長波(D)超短波 之範圍。
47. 我國調頻廣播電台之頻率護衛帶為 (A)±5KHz(B)±25KHz(C)±50KHz(D)±75KHz。
48. 目前立體調頻多工器廣播,和與差技術以 (A)L信號(B)R信號(C)L+R信號(D)L-R信號 來調變副載波。
49. 接收機調整完畢之後,以順磁性調整棒靠近線圈時,輸出信號會增大,則表示該線圈的 (A)電感量過大(B)電感量 過小(C)Q值過大 (D)Q 值過小。
50. 收音機之自動增益控制通常是控制中頻放大級之偏壓,此控制電壓是取自 (A)混波器(B)射頻放大電路(C)檢波電路 (D)低頻放大電路。
51. 立體聲解調電路(MPX)之信號,須取自解強調電路之 (A)前面(B)後面(C)前後均可以(D)前後均不可以。
52. 立體調頻廣播中,何種信號是採用載波抑制發射? (A)L+R(B)L-R(C)指引信號(D)全部信號。
53. AM 振盪線圈電感量調整適當與否,將影響 (A)信號雜訊比(B)影像干擾比(C)笛音比(D)低週頻率之準確性。
54. 當 FM 收音機中放級採用順向 A.G.C 時,集極電流增加,則增益 (A)不變(B)下降(C)先增後降(D)增加。
55. 與 AM 天線線圈並聯之半可變電容器調整適當與否,將影響 (A)高週頻率之準確性(B)低週頻率之準確性(C)低週頻 率之感度(D)高週頻率之感度。
56. 串級的共射極放大電路其頻寬會隨著放大級數的增加而 (A)減少(B)增加(C)不變(D)視電路而定。
57. 錄音之損失度與錄音信號之波長有何關係? (A)波長愈長,損失愈大(B)波長愈短,損失愈大(C)不一定(D)無關。
58. 放大器之 LOUDNESS 開關之功用為 (A)消除雜音用(B)音量大時降低失真用(C)音量小時,高低頻提升之用(D)降低音 量用。
59. 一部收音機需有正確的接收電台的能力,這種性能是指 (A)選擇性(B)靈敏度(C)分離度(D)抑制比。
60. 下列那種頻率可能為錄音時之交流偏壓振盪器所產生之頻率 (A)19KHz(B)3KHz(C)30KHz(D)455KHz。
61. 因磁帶速度變動所伴生信號之頻率變動,變動週期慢的稱為 (A)振動(WOW)(B)顫抖(flutter)(C)振顫(WOW(D)& flutter) 諧振(Resonance)。
62. 衰減型音量控制電路所使用之可變電阻器宜採用 (A)A型(對數型)(B)B型(直線型)(C)C型(D)D型。
63. 何種電路同時具有電壓與電流增益? (A)共射極(B)共基極(C)共集極(D)射極隨隅器。
64. OTL 互補對稱推挽式乙類放大器之偏壓效率約為 (A)25%(B)50%(C)65%(D)78%。
65. OTL 電路調整前置推動級的集極電壓是在調整 (A)靜態電流(B)中點電壓(C)高音音質(D)低音音質。
66. FM 收音機之何種性能會影響其接收能力之穩定性 (A)A.F.CHOLD(自動頻率控制)(B)S/N比(信號雜訊比)(C)I.F Reje ction(中週干擾比) (D)Max Sensitivity(最大感度)。
67. FM 收音機之何種性能會影響其接收能力之強弱有關? (A)Distortion(失真度)(B)ImageRejection(影像干擾比)(C)Real Sensitivity(實用感度)(D)Noise Level(雜音階層)。
68. 當 AM 收音機之中放級採用逆向 A.G.C 時,集極電流增加則增益 (A)不變(B)下降(C)先增後下降(D)增加。
69. AM 天線線圈之位置調整適當與否,將影響 (A)高週頻率之感度(B)影像干擾比(C)低週頻率之準確性(D)低週頻率之 感度。
70. 錄音 3KHz 之磁帶,將其放在比錄音時慢 3%速度的磁帶錄音機再生時,再生音的頻率為 (A)3090Hz(B)2910Hz(C)3000Hz (D)2997Hz。
71. 實施 FM 頻率調整時,把振盪線圈撥開,則 (A)接收之低週頻率變高(B)接收之高週頻率變低(C)高週感度下降(D)低 週感度下降。
72. 測試錄音機之帶速所使用之測試帶頻率為 (A)125Hz(B)1KHz(C)3KHz(D)6.3KHz。
73. 我國 AM 電台之發射波段是屬於 (A)長短(B)中波(C)極短波(D)超短波。
74. FM 收音機之中頻變壓器其主要功用為 (A)提高傳真度(B)減少雜音(C)作前後級之阻抗匹配(D)作自動增益控制。
75. 調頻系統中之預強調與解強調電路其主要的作用為 (A)提高效率(B)減少功率消耗(C)便於檢波(D)提高 S/N 比。
76. 調頻收音機一般使用的中頻週率為 (A)455KHz(B)1605KHz(C)10700KHz(D)88MHz。
77. 調整 AM 收音機與振盪線圈並聯之修整電容,可以改變 (A)AM波段高頻感度(B)AM波段低頻感度(C)AM波段高週 頻率(D)與天線電感量無關。
78. AM 收音機本地振盪級大多採用 (A)考畢茲振盪器(B)多諧振盪器(C)間歇振盪器(D)哈特來振盪器。
79. 下列所述何者為 AM 收音機之缺點? (A)易受雜音干擾(B)失真度低(C)靈敏速度低(D)選擇性差。
80. FM 調頻立體聲廣播的合成信號包括 (A)L+R信號(B)L-R信號DSB(C)19KHz(D)L+R、L-R、19KHz。
81. FM 調頻廣播的方式為 (A)載波的頻率不變(B)載波的振幅不變(C)上下旁波帶振幅改變(D)旁波帶頻率不變。
82. 超外差式接收機靈敏度高或低,影響最大的是 (A)中頻放大級(B)檢波級(C)混波級(D)高頻放大級。
83. 某一 FM 電台之頻率為 95MHz,則接收此電台時,其假像頻率為 (A)105.7MHz(B)116.4MHz(C)84.3MHz(D)108MHz。
84. 下圖之差動放大工作由 (A)Q4,Q5(B)Q1,Q2(C)Q6,Q7(D)Q4,Q6 來完成。
85. 錄音機之磁帶走完後,不能自動停止,下列敘述何者為錯誤? (A)自動停止桿太緊(B)壓帶輪與主驅動軸之間有油 污(C)與壓帶輪之壓力無關(D)自動停止控制調整不當。
86. 收音機接收 9000KHz 之短波時,發生 9910KHz 之頻率混入,此時之本地振盪頻率為 (A)8090KHz(B)8545KHz(C)9455KHz(D)9360KHz。
87. 關於超外差式 AM 接收機的特性,下列說明何者為錯誤? (A)接收550KHz時的假像頻率為1005KHz(B)本地振盪頻率高於接收頻率一個中頻(C)廣播波段為535KHz~1605KHz(D) 中頻週率為455KHz。 .
88. 我國調幅(AM)接收機,其中頻頻率為 (A)10.7MHz(B)455KHz(C)45.75MHz(D)41.25MHz。
89. 我國調頻(FM)接收機立體聲之指標信號(PILOT)頻率為 (A)31.4782528KHz(B)38KHz(C)15.734264KHz(D)19KHz。
90. 我國調幅(AM)接收機之頻率範圍在無線電波哪個頻段 (A)超高頻(UHF)(B)極高頻(VHF)(C)高頻(HF)(D)中頻(MF)。
91. 下圖為 FM 立體聲接收機方塊圖,其中 A 空格中之電路名稱為何? (A)立體解調(B)檢波(C)混頻(D)自動增益控制。
92. 某廣播電台的頻率為 1.5MHz ,其波長為幾公尺? (A)200公尺(B)20公尺(C)2公尺(D)0.2公尺。
93. 一手提式電池供電之 AM/FM 收音機,當接收 FM 無聲但 AM 正常,則可能是那一電路故障? (A)後級電路(B)喇叭 (C)射頻放大電路(D)電池沒電。
申論題 (0)
相關試卷
114年 - 02900 視聽電子 丙級 工作項目 06:收錄音機檢修 51-93(2025/10/16 更新)#132319
114年 · #132319
114年 - 02900 視聽電子 丙級 工作項目 06:收錄音機檢修 1-50(2025/10/16 更新)#132318
114年 · #132318
114年 - 02900 視聽電子 丙級 工作項目 05:音響檢修 401-443(2025/10/16 更新)#132317
114年 · #132317
114年 - 02900 視聽電子 丙級 工作項目 05:音響檢修 351-400(2025/10/16 更新)#132316
114年 · #132316
114年 - 02900 視聽電子 丙級 工作項目 05:音響檢修 301-350(2025/10/16 更新)#132315
114年 · #132315
114年 - 02900 視聽電子 丙級 工作項目 05:音響檢修 251-300(2025/10/16 更新)#132314
114年 · #132314
114年 - 02900 視聽電子 丙級 工作項目 05:音響檢修 201-250(2025/10/16 更新)#132313
114年 · #132313
114年 - 02900 視聽電子 丙級 工作項目 05:音響檢修 151-200(2025/10/16 更新)#132312
114年 · #132312
114年 - 02900 視聽電子 丙級 工作項目 05:音響檢修 101-150(2025/10/16 更新)#132311
114年 · #132311
114年 - 02900 視聽電子 丙級 工作項目 05:音響檢修 51-100(2025/10/16 更新)#132310
114年 · #132310