阿摩線上測驗
登入
首頁
>
電路學
> 102年 - 102 專技高考_電子工程技師:電路學#25507
102年 - 102 專技高考_電子工程技師:電路學#25507
科目:
電路學 |
年份:
102年 |
選擇題數:
0 |
申論題數:
6
試卷資訊
所屬科目:
電路學
選擇題 (0)
申論題 (6)
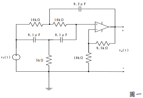
【已刪除】一、如圖一,求二階帶拒濾波器之中心頻率與頻帶寬。(20 分)
【已刪除】二、如圖二,已知當 t=0 時,S1 閉合,S2 由 a 往 b 閉合,求 i1(t)。 (15 分)
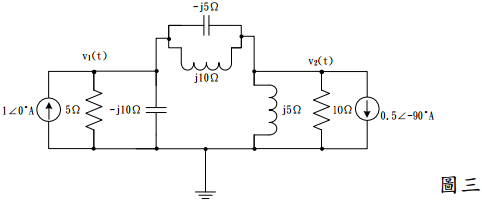
【已刪除】三、如圖三,求電壓 v
1
(t)與 v
2
(t)。(20 分)
【已刪除】四、如圖四,已知 I
a
=5∠90˚,求電流 I
b
及阻抗 Z,以相量表示。(20 分)
【已刪除】五、如圖五,求 i
o
(0
+
)、i
o
(∞)及 i
o
(t)。(15 分)
【已刪除】六、如圖六,已知 v
s
(t)=5.94cos(3t+140˚) V,求 v
o
(t)。(10 分)
相關試卷
114年 - 114 地方政府公務特種考試_三等_電力工程、電子工程、電信工程:電路學#134770
114年 · #134770
114年 - 114 專技高考_電機工程技師:電路學#133707
114年 · #133707
114年 - 114 專技高考_電子工程技師:電路學#133700
114年 · #133700
114年 - 114 公務升官等考試_薦任_電力工程、電子工程、電信工程:電路學#133241
114年 · #133241
114年 - 114 高等考試_三級_電力工程、電子工程、電信工程:電路學#128784
114年 · #128784
113年 - 113-2 國營臺灣鐵路股份有限公司_從業人員甄試_第8階-助理工程師-電機:電路學#137142
113年 · #137142
113年 - 113 地方政府公務特種考試_三等_電力工程、電子工程:電路學#124508
113年 · #124508
113年 - 113 專技高考_電機工程技師:電路學#123962
113年 · #123962
113年 - 113 專技高考_電子工程技師:電路學#123933
113年 · #123933
113年 - 113 高等考試_三級_電力工程、電子工程、電信工程:電路學#121512
113年 · #121512