所屬科目:技檢◆視聽電子-丙級
5. 函數 f(A,B,C)=Ⅱ(0,1,4,5)的和之積(POS)最簡表示式為(A) (B)AB(C)B(D) 。
6. 二極體的符號是(A) (B) (C) (D) 。
8. 如圖為何種型式的正反器?(A)T 型(B)J、K 型(C)D 型(D)R、S 型。
14. 所示為(A)馬達(B)定電流源(C)定電壓源(D)交流源。
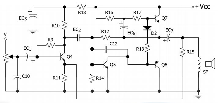
19. 如下圖為典型的 OTL 線路,其中用來抑制高頻振盪的電容器是(A)EC6 (B)EC2 (C)C12(D)C10。
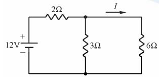
36. 如圖所示, I= ? (A)4(B)1(C)3(D)2 A 。
55. 下列各布林代數式,何者錯誤?(A)(B)(C)1+1=1(D)BC=CB。
61. 依據布林代數等於(A)(B)(C)A+B(D) 。
67. 下列式子何者為誤?(A)β=α/(1-α)(B)α=β/(β+1)(C)β=α/(1+α)(D)γ=β+1。
72. 所示係為一(A)矽單向開關(SUS)(B)矽雙向開關(SBS)(C)ATS 開關(D)矽控開關(SCS)。
78. 若示波器測得之某調幅波如下圖所示,其調變百分率為(A)50%(B)80%(C)40%(D)60%。