所屬科目:技檢◆視聽電子-丙級
2. 輸入 ,若高頻過度,則輸出為 (A) (B) (C) (D) 。
12. 根據下圖,當 e1=e2 且 V0=0,RL1 與 RL2 之阻值應(A)相差 20 倍(B)相等(C)相差 10 倍(D)相差 30 倍。
15. 輸入 ,若低頻過度,則輸出為 (A) (B) (C) (D) 。
16. 輸入 ,若低頻不足,則輸出為 (A) (B) (C) (D) 。
30. 下列各布林代數式,何者錯誤?(A)(B)BC=CB(C)(D)1+1=1。
37. 如圖所示符號是為何種閘?(A)OR(B)NOR(C)AND(D)NAND。
39. 二極體的符號是(A) (B) (C) (D) 。
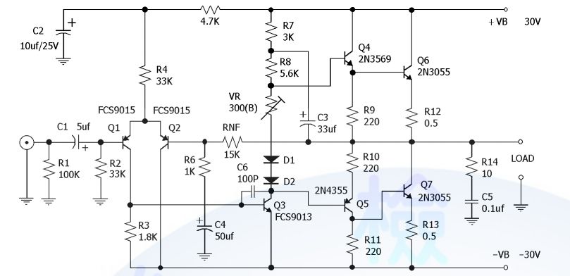
43. 下圖中此電路靴帶式回授電路由那幾個主要元件所構成(A)R1,R2,C1(B)RNF,R6,C4(C)R12,R14, C5(D)R7,R8,C3。
45. 如下圖所示電路之輸出級為(A)B 類(B)A 類(C)C 類(D)AB 類 放大。
60. 下圖中電阻以色碼表示其電阻值,下列那個答案為正確(A)2Ω±10%(B)2Ω±20%(C)200Ω±10%(D)20Ω±2 0%。
65. 下圖何者不是達靈頓電晶體符號?(A) (B) (C) (D) 。
69. 若 10Ω 電阻器與容抗 20Ω 電容器及感抗 30Ω 電感器串聯,則其電路總阻抗為(A)20Ω(B)(C)60 Ω(D)10Ω。
71. 一 8Ω 揚聲器上電壓波形 V0 如下圖所示,則其消耗功率為(A)6.25W(B)25W(C)50W(D)12.5W。