所屬科目:電路學
一、如圖一所示,一獨立直流電壓源之值 250 V,一獨立直流電流源之值為8 A。請用電源轉換法解此電路,請問 250 V 電壓源提供功率值為何?
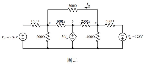
二、如圖二所示,一獨立電壓源之直流值 256 V,一獨立電壓源 之直流值 128 V,且一電流控制相依電壓源之直流值 。請用節點電壓分析法解此電路,請問 300 Ω 電阻上所消耗之功率為何?
(一) 之值為何?
四、如圖四所示,在角頻率為 5k rad / s 下,當電阻的跨壓相角落後電源電壓時,其中 分別為電感、電容、電阻的跨壓,請使用相量圖來求得電阻 R 之值。