所屬科目:技檢◆視聽電子-甲級
1. 有關 RLC 串聯電路,下列何者錯誤(A)若,則電壓與電流同相(B)若,則呈電容性電 路(C)若,則功率因數為 0.5(D)若,則呈電感性電路。
6. 理想運算放大器如下圖所示,求轉換函數 Vo/Vi 為(A)240(B)120(C)-240(D)-120。
19. 已知電源電壓為,且 CMOS IC 之,如果 該 IC 之工作電壓現為=10V,則其雜訊邊界(NOISE MARGIN)為多少?(A)4.0V(B)1.5V(C)3.0V (D)2.0V。
22. 下圖符號為(A)繼電器(B)交流燈泡(C)旋轉子(D)霍爾元件。
27. 下圖之頻率響應曲線分別為錄音等化曲線、放音等化曲線、磁頭頻率響應曲線與綜合曲線,試問磁頭頻率響應曲線為(A)A 曲線(B)C 曲線(C)D 曲線(D)B 曲線。
34. 一般電晶體電路,常在偏壓電路旁附加一與電晶體同一特性之二極體,請問該二極體有何用處(A) 增加增益(B)補償對溫度之變化(C)當回授二極體(D)補償對溫度之變化。
53. 下圖之 MOSFET 為(A)N 通道空乏型(B)N 通道增強型(C)P 通道增強型(D)P 通道空乏型。
54. 兩特性相同的 FET 接成如下圖所示電路,=2V,K=0.25mA/V2,=20V,R1 =10mΩ,若要 使得每個裝置之電流均為 1mA,試計算 R2 值(A)6.7M(B)10M(C)15.6M(D)12M Ω。
61. 下圖電路所示,若為 15V,且電晶體的電流增益 β 為 140,已知=10Ω,R2=100Ω,若 設計工作點為=10V,且=14mA 的偏壓電路,則 R1 及阻值為何?(A)R1=1684Ω(B)=337Ω(C)R1=1782Ω(D)=347Ω。
62. 有一 600W 的載波被百分之百調幅,則調幅總功率()及旁波帶功率百分比()為多少?(A)=3 3.3%(B)=900W(C)=43.3%(D)=300W。
67. 有一 FET 哈特萊振盪器,若 C=100pF,L1=100μH,L2=1mH,M=20μH,=10KΩ,則振 盪頻率 f o 及最小互導率(gm)為何?(A)=470KHz(B)gm=1m A/V(C)=470MHz(D)gm=10m A/V。
71. 對於 HDTV 亮度與色差信號參數之敘述,下列何者正確?(A)色差信號壓縮系數 =0.713、 =0.564(B)(C)(D)
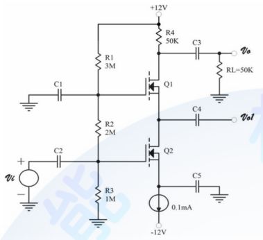
72. 如下圖電路所示,下列敘述何者正確?(A)Q2 為共汲極(CD)組態(B)此電路為串疊(Cascode)放大電路(C)Q1 為共閘極(CG)組態(D)Q1、Q2 為 P 通道增強型 MOSFET。
75. 下圖電路所示,若想要有最大功率轉移,則調整圖中變壓器初級與次級線圈之圈數比(N1:N2)與 揚聲器可得之最大功率應為何?(A)N1:N2 = 5:1(B)最大功率為 62.5mW(C)最大功率為 31.25mW (D)N1:N2=4:20。
76. 如下圖電路所示,已知電晶體之=0.7V,=0.2V,β=100。若欲設計電晶體工作在主動 區(active region),則以下列的、 值組合,何者較適當?(A) =200KΩ(B) =1MΩ(C) =1K Ω(D) =12KΩ。
80. 有關半導體之敘述,下列何者錯誤?(A)外質半導體帶正電、本質半導體為電中性(B)矽(Si)質半導 體之逆向崩潰電壓()較鍺(Ge)質半導體為高(C)P 型半導體帶正電、N 型半導體帶負電(D)P 型半 導體是本質半導體摻雜 5 價元素所形成。