所屬科目:教甄◆電子科/資訊科/電機科/冷凍空調科/控制科/電機空調科
1. 有一電阻器在 20℃時為 2Ω,在 120℃時為 3Ω,求此電阻器在 20℃時之溫度係數為多少? (A)0.004 (B)0.005 (C)0.006 (D)0.007。
2. 如下圖所示電路,已知圖中電流 I=5A,試求出電壓源試求出電壓源 Vs為多少伏特? (A)50 (B)75 (C)100 (D)150
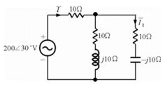
3. 如下圖所示電路,求 I1為何? (A)0A (B)0.5A (C)1A (D)2A
4. 一帶電球體,其直徑為 0.2 公尺,若此球體帶庫侖,則距此球體球心 0.08 公尺處之電位為 多少伏特? (A)0 (B)18 (C)36 (D)72。
5. 如下圖所示電路,設有兩串聯之電感器 L1及 L2,其中 L1=L2=8H,兩者之間耦合係數為 0.5,則兩電感器所儲存的總能量為多少? (A)800J (B)1000J (C)1200J (D)1400J
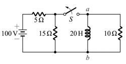
6. 如下圖所示電路,當開關 S 閉合很長一段時間後將其打開,經 2 秒後,電感器兩端電壓約為多少? (A)26V (B)-26V (C)74V (D)-74V
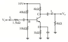
8. 如下圖所示電路,求=? (A)A (B)A (C)A (D)A
10. 假設 LC 並聯電路的諧振頻率為 fo,電源頻率為 f,則下列敘述何者正確? (A)f<fo時,電路為電容性 (B)f>fo時,電源供給之電流超前電壓 90° (C)電感納隨電源頻率增加而增大 (D)電容納隨電源頻率增加而減小。
12. 如下圖所示電路,已知三個矽質二極體的皆為 0.6V,則 I 約為多少? (A)3mA (B)2.4mA (C)1mA (D)2mA。
13. 一中心抽頭式全波整流電路,變壓器輸入電壓 100V(rms)/50Hz,變壓器匝數比為 5:1,則整流二極體 PIV 為多少伏特? (A)(B)(C) (D)10
14. 如下圖所示為電晶體開關電路,若讓輸出電壓 Vo為零則輸入電壓之最小值為多少伏特?(設 =0V,β=50) (A)15 (B)7.5 (C)5 (D)1.5
15. 如下圖所示電路,若 hfe=100,=1kΩ,及忽略不計,則電壓增益Av約為多少? (A)-300 (B)-200 (C)150 (D)200
16. N 通道增強型 MOSFET 欲工作於飽和區時,需符合 (A) (B) (C) (D)
17. 如下圖所示電路,假設 N 通道 MOSFET 電晶體工作點之=0.6mA,臨界電壓=1V,電容值視為無窮大,試求其小訊號電壓增益為? (A)-10 (B)-8 (C)-6 (D)-4
18. 如下圖所示電路之輸出電壓 Vo為多少? (A)-4V (B) 4V (C)-8V (D)8V
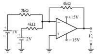
19. 如下圖所示理想運算放大器電路,若 R1=2k、R2=6k、R3=3k、R4=6k,今輸入訊號 Vi=1mV,則輸出電壓 Vo為若干 mV? (A)4 (B)8 (C)-4 (D)-8
20. 某差動放大器其輸入、CMRR=20dB,則其輸出訊號電壓約為? (A)0.5mV (B)2mV (C)2.5mV (D)5mV
21. 如圖所示,穩定後 (t→∞) ,C2 兩端電壓為 (A)100V (B)66.6V (C)50V (D)33.3V
22. 如圖所示電路節點 V1 及 V2 的電壓值,各為多少 V? (A) V1=6V ,V2=4V (B) V1=6V,V2=10V (C) V1 =7V ,V2 =4V (D) V1 =7V,V2 =10V
27. 有一三相平衡電源供應 Y 接三相平衡負載,電源相序為 ABC,若電源側線電壓=220∠30°V, 線電流=5∠-30°A,則此電路的功率因數角為何? (A)0° (B)30° (C)60° (D)90°
28. 有一電壓,其電壓相角為0°,電流超前電壓60°,頻率為300Hz,電流有效值為 12 安培,則電流方程式為 (A)12sin(300t+60°) A(B)(C)(D)
29. 如圖所示電壓波形,其一週平均值為 (A)0 伏特 (B)伏特 (C)伏特 (D)100 伏特
30. 如圖所示電壓波形,試求其有效值為 (A)4V (B)2V (C)V (D)V
32. 如圖所示電路,若 E=100V,R=20kΩ,C=50nF,且電容的初始電壓為 30V,則開關 S 閉合之瞬間,流經電阻的電流為多少? (A)1.1mA (B)1.8mA (C)3.5mA (D)5.2mA
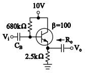
34. 如圖所示,已知熱電壓=25mV,求其小訊號等效輸出阻抗 Ro 約為 (A)50 Ω (B)25 Ω (C)12.5 Ω (D)7.5 Ω
35. 偏壓穩定度最差為 (A)RC 耦合電路 (B)自給偏壓電路 (C)達靈頓電路 (D)有回授電路
36. 如圖所示電路,已知場效電晶體的 gm 為3mS ,且 ,則電路的電壓增益為何? (A) +3 (B) -3 (C) +18 (D) -18
37. 如圖所示,運算放大器的飽和電壓為±12V,下列選項何者正確? (A)若Vi=-3V則Vo=+9V (B)若Vi=3V則Vo=-9V (C)若Vi=-7V則Vo=+12V (D)若Vi=-7V則Vo=-12V
38. 如圖所示,已知β= 99,則Ri為(A)(B)(C)(D)
39. 如圖所示之放大電路,BJT 之切入電壓=0.7V,β=100,熱當電壓=26mV,交流等效輸6 出電阻 ro=∞,則 Io/Ii約為何? (A)92.34 (B)56.68 (C)48.42 (D)39.27
40. 如圖所示之理想運算放大器電路,其中 R1=R2=5kΩ,R3=Rf=10kΩ,V1=3V,V2=6V,則輸出電壓Vo為 (A)1V (B)2V (C)6V (D)-2V
2. 有一交流電流為 i(t)= 141.4sin 377tA,試問下列何者錯誤? (A)電流峰對峰值為 141.4A (B)電流有效值為 100A (C)此電流之頻率為 50Hz (D)當秒時之瞬間電流值為 141.4A。
3. 某交流電路的v(t)=,i(t)=,則下列有關此電路之有效功率 (P)、無效功率(Q)、視在功率(S)及功率因數(PF)的敘述,下列何者正確? (A)P=4000W (B)Q=VAR (C)S=2000VA (D)PF=0.5。
4. 有一RLC並聯電路,若電源電壓有效值V=110V、R=100Ω、L=40mH、C=1μF,當電路諧振時,下列何者錯誤? (A)諧振角頻率ωo=4000rad/sec,功率因數PF=1 (B)電源電流Io=1.1A,平均功率Po=121W (C)流經電感 器的電流=0.55 A,流經電容器的電流=0.55A (D)品質因數Q=0.6,頻帶寬度BW=159.2Hz。
5. 在相同負載功率與距離條件下,下列有關交流電源之敘述,下列何者正確? (A)將12W電源配線改為13W電源配線可減少線路損失 (B)將12W電源配線改為13W電源配線可增加線路壓降比 (C)提高輸電電壓可提高輸電效率 (D)改善負載端之功率因數可降低輸電損失