所屬科目:技檢◆視聽電子-丙級
1. 鑽孔時,鑽頭之轉速須依工作物硬度來決定,工作物愈硬,則轉速應 (A)先慢後快 (B)愈快 (C)先快後慢 (D)愈慢。
2. 接收機接收微弱信號的能力,通常稱為接收機之 (A)穩定度 (B)選擇性 (C)傳真度 (D)靈敏度。
3. FM 收音機之本地振盪停止振盪時,將使收音機 (A)聲音時大時小 (B)無法接收電台信號 (C)聲音變小(D)聲音變大。
4. FM 調頻立體聲廣播的合成信號包括 (A)L+R、L-R、19KHz (B)19KHz (C)L+R 信號 (D)L-R 信號 DSB。
5. 某電感器之電感量為 3 亨利,內阻為 6Ω,其時間常數為多少?______秒。 (A)0.05 (B)0.2 (C)0.5 (D)0.1
6. 以三用電表量測 AC 電源插座所得之值為 (A)有效值 (B)峰值 (C)平均值 (D)峰對峰值。
7. 直流電源的頻率為 (A)50 Hz (B)100 Hz (C)0 Hz (D)∞ Hz。
8. 用三用電表 ACV 檔測得 10V,改用示波器測量,其峰值為 (A)36V (B)10V (C)28.28V (D)14.14V。
9. 有關電晶體常數 β 等於 (A) (B) (C) (D) 。
10. 在 N 型半導體內,少數載子為 (A)電洞 (B)中子 (C)電子 (D)質子。
11. 高阻計在不用時,其指針指在 (A)數百萬歐姆處 (B)∞處 (C)零值 (D)中間半標度。
12. 十進位數 38,其等效之 BCD 碼為 (A)00100110 (B)00111000 (C)111000 (D)100110。
13. 我國調頻(FM)接收機立體聲之指標信號(PILOT)頻率為 (A)31.4782528KHz (B)15.734264KHz(C)38KHz (D)19KHz。
14. 場效電晶體(FET)工作時靠下列何者來控制汲極電流大小? (A)閘極電流 (B)源極電流 (C)閘極電阻(D)閘源極電壓。
15. 某放大器輸入功率為 0.01W,輸出功率為 10W,則功率增益為何? (A)40dB (B)10dB (C)20dB(D)30dB。
16. 設電壓和電流的函數分別為 v(t)=100sin(377t+30°)伏特,i(t)=10sin(377t-60°)安培,則下列敘述何者錯誤? (A)電壓有效值為 100 伏特 (B)頻率為 60Hz (C)電流最大值為 10 安培 (D)電壓滯後電流90°。
17. 我國調幅(AM)接收機,其中頻率為 (A)45.75MHz (B)10.7MHz (C)41.25MHz (D)455KHz。
18. 若示波器測得之某調幅波如下圖所示,其調變百分率為
(A)60% (B)40% (C)80% (D)50%。
19. 減輕皮膚燒傷程度之最重要步驟為何? (A)在燒傷處塗抹麵粉 (B)儘速用清水沖洗 (C)立即刺破水泡 (D)立即在燒傷處塗抹油脂。
20. 為 (A)氖燈 (B)燈絲 (C)電容器 (D)起動器。
21. 運算放大器之共模拒斥比(CMRR)等於 (A)A2/A1 (B) (C)A1/A2 (D)。
22. 下列何者有誤? (A)自己或他人捏造、扭曲、竄改或虛構的訊息,只要一小部分能證明是真的,就不會構成假訊息 (B)憲法保障言論自由,但散布假新聞、假消息仍須面對法律責任 (C)對新聞媒體報導有意見,向國家通訊傳播委員會申訴 (D)在網路或 Line 社群網站收到假訊息,可以敘明案情並附加截圖檔,向法務部調查局檢舉。
23. 一般示波器大都使用 (A)靜電聚焦 (B)凸透鏡聚焦 (C)電磁聚焦 (D)感應聚焦。
24. 色碼電阻第四色帶代表容許誤差,如果第四色帶為銀色,則代表其容許誤差為 (A)±100% (B)±20%(C)±10% (D)±0%。
25. 若將兩個具有相同頻率響應的單級低通放大器,串接成兩級放大器,則其頻寬較單級放大器之頻寬(A)不一定 (B)減少 (C)增加 (D)不變。
26. 色碼電阻之色碼依次為"黃綠黃金"則此電阻之阻值為 (A)56MΩ±5% (B)450KΩ±5% (C)45MΩ±5%(D)560KΩ±5%。
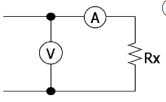
27. 某工廠規劃汰換老舊低效率設備,以下何種做法並不恰當? (A)唯恐一直浪費能源,未經評估就馬上將老舊設備汰換掉 (B)可考慮使用較高效率設備產品 (C)改善後需進行能源績效評估 (D)先針對老舊設備建立其「能源指標」或「能源基線」。
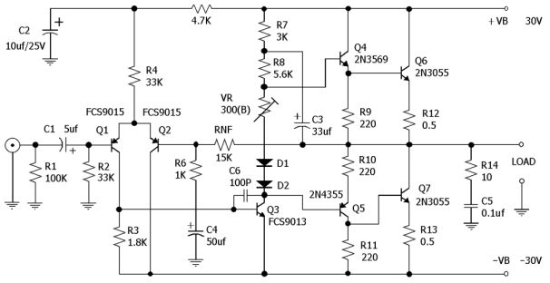
28. 利用伏特表、安培表法測定高電阻的正確接線為 (A) (B) (C)(D) 。
29. 下圖中此電路靴帶式回授電路由那幾個主要元件所構成
(A)R12,R14,C5 (B)R7,R8,C3 (C)R1,R2,C1 (D)RNF,R6,C4。
30. 下圖為一個
(A)J-K 正反器 (B)D 正反器 (C)T 正反器 (D)二進位計數器。
31. 左圖所示是表示 (A)正反器 (B)反相器 (C)差動放大器 (D)運算放大器。
32. 編號 CS9014 為下列何者電子元件? (A)NPN 電晶體 (B)FET (C)TTL (D)PNP 電晶體。
33. TTL 74 系列中,下列何者的處理速度最快 (A)74L (B)74S (C)74H (D)74LS。
34. 將十進位數轉換成格雷碼可得 (A) (B) (C)(D)。
35. 稽納穩壓二極體是工作於 (A)順向工作區 (B)順向飽和區 (C)逆向截止區 (D)逆向崩潰區。
36. AM 收音機本地振盪級大多採用 (A)哈特來振盪器 (B)多諧振盪器 (C)間歇振盪器 (D)考畢茲振盪器。
37. 廢棄物、剩餘土石方清除機具應隨車持有證明文件且應載明廢棄物、剩餘土石方之:A 產生源;B處理地點;C 清除公司 (A)ABC 皆是 (B)僅 AB (C)僅 AC (D)僅 BC。
38. 放大器之 LOUDNESS 開關之功用為 (A)音量大時降低失真用 (B)降低音量用 (C)音量小時,高低頻提升之用 (D)消除雜音用。
39. 為了防止交越失真收音機之功率放大級常設於何類工作 (A)C 類 (B)B 類 (C)A 類 (D)AB 類。
40. 不當抬舉導致肌肉骨骼傷害或肌肉疲勞之現象,可稱之為下列何者? (A)被撞事件 (B)不安全環境 (C)感電事件 (D)不當動作。
41. 有一共集極放大器的負載電阻為 1KΩ,電晶體的 β 增益(或 hfe)值為 100,試估計放大器的輸入阻抗值大約為 (A)1KΩ (B)100KΩ (C)10Ω (D)1MΩ。
42. 一般擴大器中之等化電路,其與下列何者的輸出有關? (A)MIC (B)調諧器 (C)AUX (D)唱頭。
43. 鍺二極體作為檢波器較矽二極體優,係因 (A)雜波小 (B)內阻小 (C)頻率反應佳 (D)順向電壓低。
44. 某一差動放大器之共模增益 Ac=50,差模增益 Ad=150,則其共模拒斥比(CMRR)為 (A)1/3(B)100 (C)200 (D)3。
45. 台灣西部海岸曾發生的綠牡蠣事件是與下列何種物質污染水體有關? (A)汞 (B)鎘 (C)磷 (D)銅。
46. 達靈頓電路具有下列那些特性 (A)高電壓增益 (B)低輸入阻抗 (C)低輸出阻抗 (D)低電流增益。
47. 半波整流電路之輸出直流電壓為 (A)Vm/π (B)Vm (C)πVm/2 (D)2Vm/π。
48. 一個理想的運算放大器,其輸入阻抗 與輸出阻抗 ,分別為 (A) (B) (C) (D)。
49. 調頻廣播電台的波道寬度為 (A)100KHz (B)250KHz (C)150KHz (D)200KHz。
50. TO-220 為何種元件外觀之代號 (A)電感器 (B)電晶體 (C)電容器 (D)電阻器。
51. 值是共基極放大器的 (A)(B)(C)(D) 。
52. 編號 2SD261 的電晶體為下列哪一種用途及型態的元件? (A)高頻用 PNP 型 (B)低頻用 PNP 型 (C)高頻用 NPN 型 (D)低頻用 NPN 型。
53. 音響的低音控制旋鈕是 (A)Balance (B)Bass (C)Treble (D)Volume。
54. 我國 AM 電台之發射波段是屬於 (A)長短 (B)超短波 (C)中波 (D)極短波。
55. 音響中之平衡控制電路是控制 (A)右聲道增減,左聲道不變 (B)左右聲道不變 (C)右聲道增減,左聲道減增 (D)左聲道增減,右聲道不變。
56. OTL 推挽式放大器用什麼隔離輸出的直流部分 (A)變壓器 (B)電阻器 (C)電感器 (D)電容器。
57. 稽納二極體用於穩壓電路時,其工作區域為 (A)負電阻區 (B)順向區 (C)截止區 (D)崩潰區。
58. i=50 sin(377t-30°)A,式中頻率為 (A)60 Hz (B)120 Hz (C)90 Hz (D)30 Hz。
59. 如下圖,你知道這是什麼標章嗎?
(A)奈米標章 (B)節能標章 (C)省水標章 (D)環保標章。
60. 有關著作權的下列敘述何者不正確? (A)網路上供人下載的免費軟體,都不受著作權法保護,所以我可以燒成大補帖光碟,再去賣給別人 (B)我們到表演場所觀看表演時,不可隨便錄音或錄影 (C)到攝影展上,拿相機拍攝展示的作品,分贈給朋友,是侵害著作權的行為 (D)高普考試題,不受著作權法保護。
61. 欲用 NAND 或 NOR 閘組成反相器(NOT Gate)下列何種接法是錯誤的? (A)(B)(C)(D) 。
62. 負回授電路之特點為 (A)增加失真度 (B)增加穩定性 (C)增加雜音 (D)增加電壓放大率。
63. 如下圖之配接方式,其功能如同何種型式的正反器?
(A)J、K 型 (B)R、S 型 (C)D 型 (D)T 型。
64. 下列何者「不是」潔淨能源? (A)地熱 (B)頁岩氣 (C)風能 (D)太陽能。
65. 下列何者燈泡的發光效率最高? (A)LED 燈泡 (B)鹵素燈泡 (C)省電燈泡 (D)白熾燈泡。
66. 針對在我國境內竊取營業秘密後,意圖在外國、中國大陸或港澳地區使用者,營業秘密法是否可以適用? (A)可以適用並加重其刑 (B)無法適用 (C)能否適用需視該國家或地區與我國是否簽訂相互保護營業秘密之條約或協定 (D)可以適用,但若屬未遂犯則不罰。
67. 三用電表之直流電壓檔靈敏度為 2KΩ/V,如撥到 50V 檔,則其內阻為 (A)2KΩ (B)20KΩ (C)10KΩ(D)100KΩ。
68. 一般高功率射頻(RF)放大器大都採用______放大器。 (A)B 類 (B)AB 類 (C)A 類 (D)C 類
69. 作業場所高頻率噪音較易導致下列何種症狀? (A)肺部疾病 (B)腕道症候群 (C)失眠 (D)聽力損失。
70. 熱中暑時,易發生下列何現象? (A)體溫下降 (B)體溫上升 (C)體溫忽高忽低 (D)體溫正常。
71. 對於噪音之量測,下列何者錯誤? (A)可於下雨時測量 (B)測量低頻噪音時,僅限於室內地點測量,非於戶外量測 (C)風速大於每秒 5 公尺時不可量測 (D)聲音感應器應置於離地面或樓板延伸線 1.2 至1.5 公尺之間。
72. 某公司員工因執行業務,擅自以重製之方法侵害他人之著作財產權,若被害人提起告訴,下列對於處罰對象的敘述,何者正確? (A)僅處罰侵犯他人著作財產權之員工 (B)僅處罰雇用該名員工的公司(C)該名員工及其雇主皆須受罰 (D)員工只要在從事侵犯他人著作財產權之行為前請示雇主並獲同意,便可以不受處罰。
73. 電源供給器無負載時為 9 伏特,滿載時為 8 伏特,其電壓調整率為 (A)-12.5% (B)12.5% (C)-11.1%(D)11.1%。
74. 放大器之 (A)RMS 功率輸出比音樂功率輸出小 (B)RMS 功率輸出無法測試 (C)RMS 功率輸出比音樂功率輸出大 (D)RMS 與音樂功率輸出應為相同。
75. 臺灣地狹人稠,垃圾處理一直是不易解決的問題,下列何種是較佳的因應對策? (A)運至國外處理(B)蓋焚化廠 (C)垃圾分類資源回收 (D)向海爭地掩埋。
76. 某數位電路的時序脈波為 5 MHz,如果希望輸出 5 kHz 的計時頻率時,則內部除頻器至少需要多少個正反器來組成? (A)9 (B)10 (C)12 (D)11。
77. 電解電容器外觀所標示之工作電壓(例:150WV),係表示電路中所加之 (A)交、直流電壓均可 (B)直流電壓 (C)交流電壓之峰對峰值,不可超過其標示值 (D)交流電壓。
78. OCL 電路之輸入級採用差動放大器,是取其優點為 (A)失真較小 (B)頻率響應較寬 (C)訊號雜音比較高(D)穩定性較佳。
79. AM 振盪線圈電感量調整適當與否,將影響 (A)影像干擾比 (B)笛音比 (C)信號雜訊比 (D)低週頻率之準確性。
80. 一般收音機之信號與雜音比(S/N)是 (A)30db 以下最好 (B)60db 以下最好 (C)愈小愈好 (D)愈大愈好。