所屬科目:技檢◆視聽電子-丙級
1. 以三用電表量測 AC 電源插座所得之值為 (A)平均值 (B)峰值 (C)有效值 (D)峰對峰值。
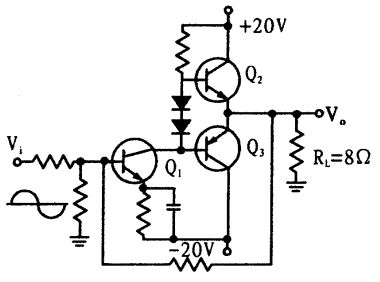
2. 下圖之差動放大工作由______來完成。
(A)Q4,Q5 (B)Q1,Q2 (C)Q4,Q6 (D)Q6,Q7
3. 正邏輯(高電位代表 1,低電位代表 0) 的 OR 閘是負邏輯(高電位代表 0,低電位代表 1)的? (A)AND (B)NAND (C)NOR (D)XOR 閘。
4. 橋式整流所使用整流用之二極體數目 (A)4 個 (B)1 個 (C)2 個 (D)3 個。
5. 惠斯登電橋無法測知下列那一電阻值? (A)0.1 (B)1 (C)100 (D)10 Ω。
6. 依據國際電氣標準所定,E種絕緣材料之最高使用溫度為 (A)180℃ (B)105℃ (C)130℃ (D)120℃。
7. 如圖,相當於何種邏輯閘?
(A)NOR (B)NAND (C)AND (D)OR。
8. 多個電阻並聯其總電阻值 (A)變大 (B)變小 (C)不一定 (D)無法預測。
9. 在串聯電路中,流經每一電阻之電流 (A)電阻值愈大,電流值愈小 (B)電阻值愈小,電流值愈小 (C)皆相等 (D)皆不相等。
10. 一超外差式接收機,設其中頻為 455KHz,若接收 600KHz 時,同時會收到假像週率是 (A)1510KHz (B)2500KHz (C)1155KHz (D)2050KHz。
11. 下圖為某 DIP 包裝之 IC 上視圖,其第 1 支腳位置為
(A)D (B)C (C)A (D)B。
12. 下列何者特性,對理想運算放大器是正確的? (A)Ro=∞ (B)CMRR=0 (C)Ri=0 (D)Av=∞。
13. 有關延長線及電線的使用,下列敘述何者錯誤? (A)拔下延長線插頭時,應手握插頭取下 (B)應避開火源,以免外覆塑膠 熔解,致使用時造成短路 (C)使用老舊之延長線,容易造成短路、漏電或觸電等危險情形,應立即更換 (D)使用中之延長 線如有異味產生,屬正常現象不須理會。
14. B型碳膜可變電阻,其阻值與旋轉角度之關係為 (A)對數型 (B)指數型 (C)直線型 (D)反對數型。
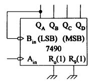
15. 如圖所示電路,輸出訊號 QD 為輸入訊號 Ai n 之多少倍除頻?
(A)5 (B)2 (C)10 (D)6。
16. 石綿最可能引起下列何種疾病? (A)巴金森氏症 (B)白指症 (C)心臟病 (D)間皮細胞瘤。
17. 如下圖,你知道這是什麼標章嗎?
(A)省水標章 (B)奈米標章 (C)節能標章 (D)環保標章。
18. 編號 2SA1015,其中「A」代表何種意義? (A)P 型 FET (B)NPN 電晶體 (C)N 型 FET (D)PNP 電晶體。
19. 場效電晶體當線性放大器時,工作在 (A)三極管區 (B)歐姆區 (C)飽和區 (D)截止區。
20. 測量同軸電纜線是否有斷路現象,是採用何種電橋? (A)電感電橋 (B)惠斯頓電橋 (C)克爾文電橋 (D)電容電橋。
21. FM 調頻立體聲廣播的合成信號包括 (A)L-R 信號 DSB (B)L+R、L-R、19KHz (C)19KHz (D)L+R 信號。
22. 因人類活動導致哪些營養物過量排入海洋,造成沿海赤潮頻繁發生,破壞了紅樹林、珊瑚礁、海草,亦使魚蝦銳減,漁 業損失慘重? (A)氮及磷 (B)氯及鎂 (C)碳及磷 (D)氮及氯。
23. 用尖嘴鉗夾上零件腳而後焊接之主要目的是 (A)防止高溫損壞零件 (B)方便工作 (C)防止燒傷相鄰零件 (D)防止手燙傷。
24. FM 立體廣播中(L+R)主頻道,係以 (A)調相方式 (B)平衡調變 (C)調幅 (D)調頻 播出。
25. 因故意或過失而不法侵害他人之營業秘密者,負損害賠償責任該損害賠償之請求權,自請求權人知有行為及賠償義務人 時起,幾年間不行使就會消滅? (A)2 年 (B)5 年 (C)7 年 (D)10 年。
26. 有關電晶體常數 β 等於 (A)(B)(C)(D) 。
27. 收音機中的 AFC 電路其作用為 (A)自動音量控制 (B)自動增益控制 (C)自動限幅作用 (D)防止振盪頻率飄移。
28. 我國調幅(AM)接收機之頻率範圍在無線電波哪個頻段 (A)超高頻(UHF) (B)高頻(HF) (C)極高頻(VHF) (D)中頻(MF)。
29. 電阻電容耦合串級放大器的耦合電容功用為何? (A)阻隔前後級之直流電壓 (B)作前後兩級之阻抗匹配 (C)降低熱雜訊 (D) 降低輸入阻抗。
30. 值是共集極放大器的 (A)(B)(C)(D) 。
31. 有一電源供應器,空載時輸出為 15.3V,滿載時輸出為 15V,則其電壓調整率為 (A)1% (B)2.5% (C)1.5% (D)2%。
32. 以示波器測量一波形,得知其週期為 100μS,則其頻率應為 (A)100KHz (B)1KHz (C)1MHz (D)10KHz。
33. 示波器掃瞄線之亮度,可調示波器之 (A)POSITION (B)INTENSITY (C)TRIGGER LEVEL (D)FOCUS 旋鈕。
34. 三用電表上"OUT+"插孔是用來測量 (A)輸出 DC3V (B)電容 (C)電晶體之用 (D)含有直流位準之交流信號。
35. OTL 是指 (A)無輸入變壓器 (B)無輸入電容器 (C)無輸出電容器 (D)無輸出變壓器 的功率放大器。
36. 下列何者「不是」目前台灣主要的發電方式? (A)水力 (B)燃氣 (C)燃煤 (D)地熱。
37. 直流電源的頻率為 (A)∞ Hz (B)50 Hz (C)0 Hz (D)100 Hz。
38. 共射極放大電路之電壓增益 (A)與基極電阻成正比 (B)與集極電阻成反比 (C)與集極電阻成正比與射極電阻成反比 (D)與射 極電阻成正比。
39. 一般收音機之信號與雜音比(S/N)是 (A)愈大愈好 (B)60db 以下最好 (C)30db 以下最好 (D)愈小愈好。
40. 有關智慧財產權行為之敘述,下列何者有誤? (A)原作者自行創作某音樂作品後,即可宣稱擁有該作品之著作權 (B)以101 大樓、美麗華百貨公司做為拍攝電影的背景,屬於合理使用的範圍 (C)著作權是為促進文化發展為目的,所保護的財 產權之一 (D)製造、販售仿冒註冊商標的商品雖已侵害商標權,但不屬於公訴罪之範疇。
41. 下列四個邏輯閘表示圖中,何者為正確? (A)(B)(C)(D) 。
42. 調頻收音機一般使用的中頻週率為 (A)10.7MHz (B)1605KHz (C)455KHz (D)88MHz。
43. 下列何者非屬公司對於企業社會責任實踐之原則? (A)維護社會公益 (B)落實公司治理 (C)發展永續環境 (D)加強個人資料 揭露。
44. 某放大器輸入功率為 0.01W,輸出功率為 10W,則功率增益為何? (A)10dB (B)40dB (C)30dB (D)20dB。
45. 電晶體之電流放大率 α、β 之互相關係為 (A)β=α+1 (B)α=β+1 (C)β=α/(1+α) (D)α=β/(1+β)。
46. 在前置放大電路中,常採用靴帶式電路之目的為 (A)提高輸入阻抗 (B)提高電流增益 (C)提高電壓增益 (D)提高負載阻抗。
47. 下列何者不是菸害防制法之立法目的? (A)保護未成年免於菸害 (B)保護孕婦免於菸害 (C)促進菸品的使用 (D)防制菸害。
48. OCL 電路主要的優點是 (A)頻率響應較佳 (B)高頻響應良好 (C)中頻響應良好 (D)平衡調整容易。
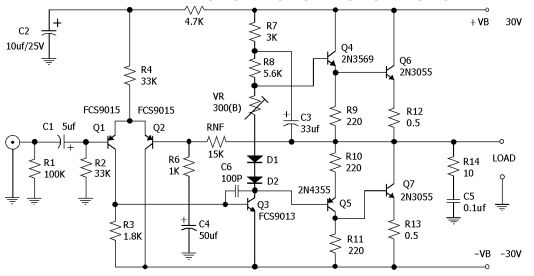
49. 如下圖所示電路之輸出級為______放大。
(A)C 類 (B)AB 類 (C)A 類 (D)B 類
50. 下列何者為選用防塵口罩時,最不重要之考量因素? (A)捕集效率愈高愈好 (B)吸氣阻抗愈低愈好 (C)視野愈小愈好 (D)重 量愈輕愈好。
51. 求如圖輸出 Y 之布林函數
(A)AB (B) B (C)A+B (D) +B。
52. 下列何種物質或物品,受毒性及關注化學物質管理法之管制? (A)含汞之日光燈 (B)製造農藥之蓋普丹 (C)使用青石綿製造石綿瓦 (D)製造醫藥之靈丹。
53. 下列國際環保公約,何者限制各國進行野生動植物交易,以保護瀕臨絕種的野生動植物? (A)氣候變化綱要公約 (B)蒙特婁議定書 (C)巴塞爾公約 (D)華盛頓公約。
54. 要瞭解放大器失真情形最準的儀器是 (A)高諧波失真 (B)互調失真表 (C)示波器 (D)頻譜分析儀。
55. 我國調幅(AM)接收機,其中頻頻率為 (A)45.75MHz (B)10.7MHz (C)41.25MHz (D)455KHz。
56. 以下四種線條何者是中心線 (A)-•- (B)-‥- (C) (D)...。
57. 二極體的符號是 (A)(B)(C)(D) 。
58. 下列何者係針對於機械操作點的捲夾危害特性可以採用之防護裝置? (A)穿戴防護衣 (B)強化教育訓練 (C)穿戴棉紗手套 (D)設置護圍、護罩。
59. 有關觸電的處理方式,下列敘述何者錯誤? (A)立即將觸電者拉離現場 (B)通知救護人員 (C)使用絕緣的裝備來移除電源 (D)把電源開關關閉。
60. 音響的低音控制旋鈕是 (A)Balance (B)Bass (C)Volume (D)Treble。
61. 30μF/100V 與 40μF/200V 之兩個電容器並聯,其作用相當於下列哪一個電容器? (A)70μF/100V (B)40μF/100V (C)70μF/300V (D)30μF/300V。
62. 達靈頓連接之優點下列何者為正確? (A)由射極可獲得低輸出阻抗 (B)由射極可得高輸出阻抗 (C)由基極可得低輸出阻抗 (D)電壓增益極高。
63. 工作於電晶體特性曲線之直線性良好區域的是哪一類的放大器 (A)D 類 (B)C 類 (C)A 類 (D)B 類。
64. 左圖為示波器顯示之波形,若水平輸入頻率為 10KHz,則垂直頻率為 (A)30KHz (B)20KHz (C)10KHz (D)15KHz。
65. 都市中常產生的「熱島效應」會造成何種影響? (A)空氣污染物易擴散 (B)溫度降低 (C)空氣污染物不易擴散 (D)增加降 雨。
66. 超外差式收音機中的檢波作用發生在 (A)中頻放大之前 (B)音頻放大級 (C)音頻放大前 (D)中頻放大級。
67. 某一 FM 電台之頻率為 95MHz,則接收此電台時,其假像頻率為 (A)116.4MHz (B)105.7MHz (C)108MHz (D)84.3MHz。
68. 下列各布林代數式,何者錯誤? (A)1+1=1 (B)(C)BC=CB (D)。
69. 立體調頻廣播中,何種信號是採用載波抑制發射? (A)全部信號 (B)L+R (C)指引信號 (D)L-R。
70. 下列何種防護具較能消減噪音對聽力的危害? (A)碎布球 (B)耳塞 (C)棉花球 (D)耳罩。
71. 設計一個除 99 的非同步計數器,至少需若干正反器 (A)10 個 (B)9 個 (C)8 個 (D)7 個 正反器。
72. 放大器之輸出阻抗將因負回授而 (A)必然減小 (B)必然增大 (C)不受回授影響 (D)視回授方式而定。
73. 在 N 型半導體內,少數載子為 (A)電子 (B)中子 (C)電洞 (D)質子。
74. 音質控制裝置一般置於 (A)等化放大級之前 (B)前置與功率放大之間 (C)功率放大之後 (D)前置放大級之前。
75. 下列敘述何者錯誤? (A)N 型半導體的少數載子為電洞 (B)矽半導體隨溫度上升,其電阻值增加 (C)在本質半導體中加入微 量的五價元素則形成 N 型半導體 (D)本質半導體中所加入的五價元素稱為施體。
76. 會影響高頻增益之電容器為 (A)集基極分佈電容 (B)交連電容 (C)射極旁路電容 (D)反交連電容。
77. 一部放大器,在工作的頻率範圍內,其增益隨頻率不同而變化,此種現象稱為 (A)相位失真 (B)振幅失真 (C)交叉失真 (D) 頻率失真。
78. 射極接一旁路電容主要功用在 (A)負回授 (B)雜訊消除 (C)交連前一級信號 (D)提高增益。
79. 在一導體中在 0.1 秒流過 10 庫侖的電荷量,其電流 (A)1A (B)10A (C)100A (D)0.1A。
80. 如下圖當 RC>>T 時,輸出端波形為
(A)(B)(C)(D) 。