阿摩線上測驗
登入
首頁
>
電路學
> 98年 - 98 專技高考_電子工程技師:電路學#36676
98年 - 98 專技高考_電子工程技師:電路學#36676
科目:
電路學 |
年份:
98年 |
選擇題數:
0 |
申論題數:
8
試卷資訊
所屬科目:
電路學
選擇題 (0)
申論題 (8)
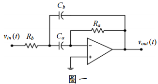
【已刪除】一、如圖一所示之運算放大器電路工作在線性區內,令輸入電壓v
in
(t)=0.01u(t) V,R
a
=R
b
=1 MΩ,C
a
=C
b
=1 µF,試求t>0 s之;v
out
(t)。(15 分) (本題未說明的條件及符號,請自行合理假設及推斷)
二、一個負載中心含有三個三相交流平衡負載,共同連接至一個三相、440 V、60 Hz、 正相序之平衡電源上,其中 1 號負載為 20 kW 感應馬達、滿載功因 80%落後、滿載 效率 80%,2 號負載為 10 kW 同步馬達、滿載功因 90%超前、滿載效率 90%,3 號 負載為 10 kW 電熱器、滿載功因 100%、滿載效率 80%。試求將總負載功率因數提 高至單位功因所需之 Y 連接電容器組之每相電容值。(15 分)
⑴試用節點分析法求v
1
及v
2
,
,⑵試用迴路分析法求i
1
、i
2
及i
3
。( 15 分)
【已刪除】四、若圖三電路中之電流源為i
s
(t)=100u(t) A,試利用拉普拉斯轉換電路法求解兩端電壓 v
o
(t)。(15 分) (本題未說明的條件及符號,請自行合理假設及推斷)
【已刪除】五、若圖四之輸入阻抗 Z(s)之表示式為
,試求圖四中各電 路元件之數值。(15 分)
【已刪除】六、試求圖五雙埠網路之電導參數(conductance parameters)或 y 參數。(15 分)
【已刪除】七、如圖六所示為兩個線性變壓器連接之電路,圖中之電阻及阻抗均以Ω為單位、自感 及互感均以H為單位、電容以F為單位。試求輸入阻抗Z
in
(ω)。(10 分)
相關試卷
114年 - 114 地方政府公務特種考試_三等_電力工程、電子工程、電信工程:電路學#134770
114年 · #134770
114年 - 114 專技高考_電機工程技師:電路學#133707
114年 · #133707
114年 - 114 專技高考_電子工程技師:電路學#133700
114年 · #133700
114年 - 114 公務升官等考試_薦任_電力工程、電子工程、電信工程:電路學#133241
114年 · #133241
114年 - 114 高等考試_三級_電力工程、電子工程、電信工程:電路學#128784
114年 · #128784
113年 - 113-2 國營臺灣鐵路股份有限公司_從業人員甄試_第8階-助理工程師-電機:電路學#137142
113年 · #137142
113年 - 113 地方政府公務特種考試_三等_電力工程、電子工程:電路學#124508
113年 · #124508
113年 - 113 專技高考_電機工程技師:電路學#123962
113年 · #123962
113年 - 113 專技高考_電子工程技師:電路學#123933
113年 · #123933
113年 - 113 高等考試_三級_電力工程、電子工程、電信工程:電路學#121512
113年 · #121512