17. 決策者對自己有積極的評價,認為成功發生在自己身上的機率高於別人,此為下列何種決策
中常見的認知偏誤?
(A)不理性的擴大承諾(Escalation of Commitment)
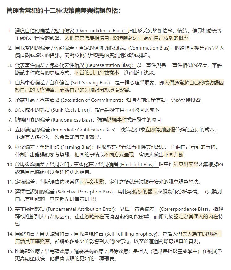
(B)過分自信的判斷(Overconfidence Effect)
(C)贏家的詛咒(Winner’s Curse)
(D)看待問題時採取有限的觀點和框架(Limited Perspective and the Framing of Problem)
答案:登入後查看
統計: A(42), B(1990), C(167), D(46), E(0) #3159871
統計: A(42), B(1990), C(167), D(46), E(0) #3159871
詳解 (共 3 筆)
#6037880
)贏家的詛咒 (winner's curse)
對自我經營能力過於樂觀所造成的結果
因過於自信,以較高於市價的價格去併購對手(也用於在拍賣中出價過高,超越拍賣品實際價值)
不理性的擴大承諾 (escalation of commitment)
當某個體或團體面對日益增高的負面結果,反而會持續合理化既存的決策、動作和投資的現象,而非改變它們
※本質在於「沉沒成本」謬誤
過分自信的判斷 (overconfidence effect)
受到諸如信念、情緒、偏見和感覺等主觀心理因素的影響,人們常常過度相信自己的判斷能力,高估自己成功的概率,認為自己的知識準確性比事實中的程度更高的一種信念

ㅤㅤ
46
0