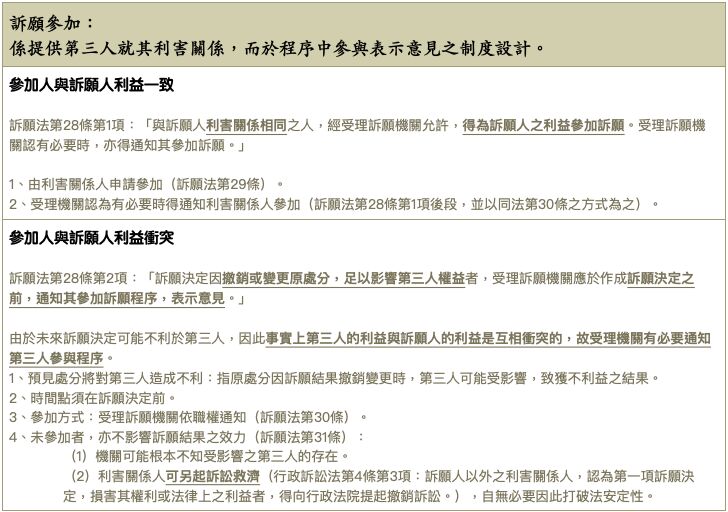
20 依訴願法之規定,下列何者並非現行訴願制度之特徵?
(A)定有訴願參加制度
(B)兼採書面及言詞審理
(C)定有情況裁決與再審程序
(D)定有確認訴願之類型
答案:登入後查看
統計: A(186), B(618), C(352), D(1755), E(0) #2098769
統計: A(186), B(618), C(352), D(1755), E(0) #2098769
詳解 (共 6 筆)
#3988876
行政訴訟法第六條
確認行政處分無效及確認公法上法律關係成立或不成立之訴訟,非原告有
即受確認判決之法律上利益者,不得提起之。其確認已執行而無回復原狀
可能之行政處分或已消滅之行政處分為違法之訴訟,亦同。
確認行政處分無效之訴訟,須已向原處分機關請求確認其無效未被允許,
或經請求後於三十日內不為確答者,始得提起之。
確認訴訟,於原告得提起或可得提起撤銷訴訟、課予義務訴訟或一般給付
訴訟者,不得提起之。但確認行政處分無效之訴訟,不在此限。
應提起撤銷訴訟、課予義務訴訟,誤為提起確認行政處分無效之訴訟,其
未經訴願程序者,行政法院應以裁定將該事件移送於訴願管轄機關,並以
行政法院收受訴狀之時,視為提起訴願。
39
2
#5475317
如果提起「確認訴訟」或「一般給付訴訟」,則無庸先經訴願程序。
7
0
#5867189
(A)
2
0
#5867188
(C)


1
0