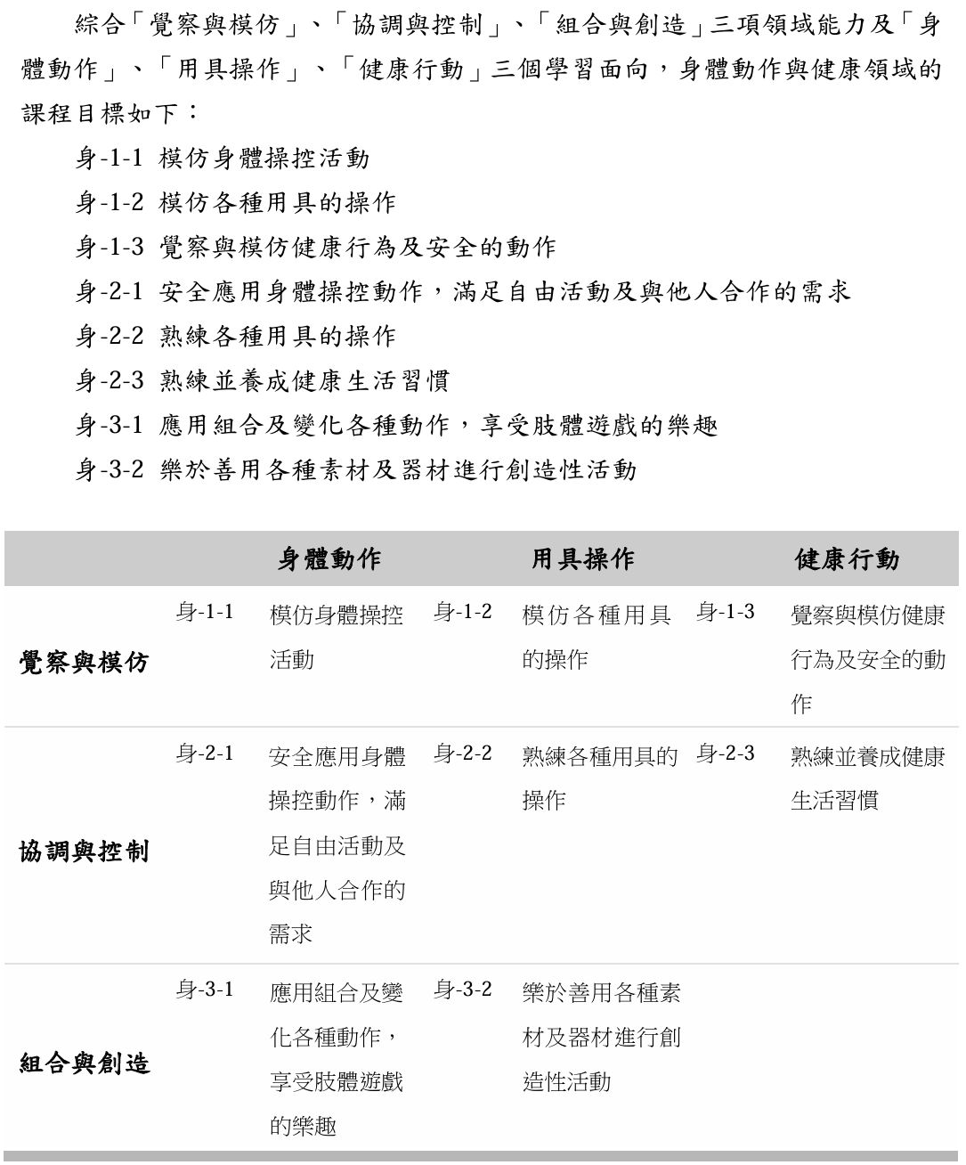
20.根據《幼兒園教保活動課程大綱》,「樂於善用各種素材及器材進行創造性活動」是屬於哪一個領域的課程目標?
(A)認知領域
(B)美感領域
(C)社會領域
(D)身體動作與健康領域
答案:登入後查看
統計: A(41), B(1218), C(39), D(1816), E(0) #1616431
統計: A(41), B(1218), C(39), D(1816), E(0) #1616431
詳解 (共 10 筆)
#2798091
身-素材、器材..........
美-藝術素材、工具
118
0
#4821805
身體動作與健康領域 課程目標
身3-2樂於運用各種素材及器材進行創造性活動
(組合與創造、用具操作)
比較
美感領域 課程目標
美2-2運用各種形式的藝術媒介進行創作
(表現與創作、藝術媒介)
16
0
#6361908
出自:幼兒園教保活動課程大綱 P14

0
0