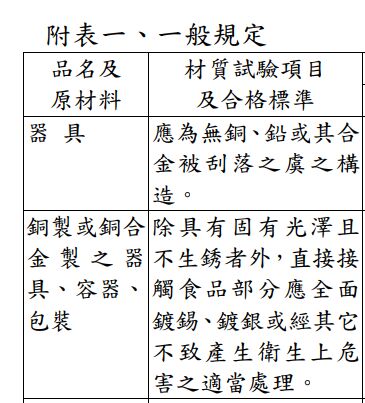
22.關於使用於食品器具、容器及包裝的材料,下列敘述何者錯誤?
(A)玻璃材質之食品容器必須檢測鉛及鎘的溶出量
(B)銅製食品器皿,銅製面可直接與食品接觸
(C)食品容器若使用著色劑,其溶出量必須符合食品添加物使用範圍及限量暨規格標準
(D)與食品直接接觸的紙類容器,不得驗出螢光劑
答案:登入後查看
統計: A(93), B(522), C(35), D(8), E(0) #3387587
統計: A(93), B(522), C(35), D(8), E(0) #3387587

