阿摩線上測驗
登入
首頁
>
教甄◆閩南語科(台語)
>
105年 - 中區聯盟-閩南語#62674
> 試題詳解
25. 以下有關現行本土語言課程的評量方式,以下那個選項的敘述是錯的?
(A)採多元評量
(B)不列入定期評量分數計算
(C)鼓勵紙筆測驗
(D)以質性評量為主
答案:
登入後查看
統計:
A(12), B(45), C(399), D(24), E(0) #1614987
詳解 (共 1 筆)
華麗轉身
B1 · 2025/06/08
#6466417
ㅤㅤ
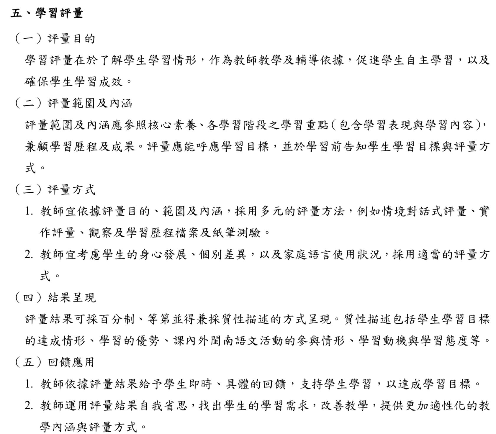
在本土語言課程綱要裡,有提到學習評量部分,如下介紹
1
0
私人筆記 (共 1 筆)
往標竿直跑(邀請碼:149370)
2024/04/13
私人筆記#5892653
未解鎖
十二年國民基本教育課程綱要語文領域-本土...
(共 379 字,隱藏中)
前往觀看
5
0
相關試題
1. 根據「國民中小學九年一貫課程綱要語文學習領域」(臺灣閩南語)的規範,「標 音符號」原則上應於幾年級開始教授? (A)一年級 (B)二年級 (C)三年級 (D)四年級
#1614963
2. 進行臺灣閩南語的語音標音教學時,教師若將聲母[p-]和[b-];[k-]和[g-]一起教,其 目的為何? (A)使學生能區辨送氣與不送氣的差異 (B)使學生能區辨清音與濁音的差異 (C)使學生能區辨塞音與擦音的差異 (D)使學生能區辨輔音與元音的差異
#1614964
3. 小學學童將「喝水」的意思,用臺灣閩南語說成「食水(tsia̍ h-tsuí)」。在語言學習 時的過程中,這是甚麼原因造成的? (A)過度泛化 (B)學習高原 (C)合作原則 (D)語言耗損
#1614965
4. 下列的教學策略,何者較不適合利用於臺灣閩南語的聽力教學? (A)教授變調規律 (B)解說詞類知識 (C)整理音系結構 (D)辨明輕重韻律
#1614966
5. 語彙教學宜先進行「常用詞」的教學,而關於常用詞的概念,下列選項的描述何者 較有誤? (A)使用頻率高 (B)使用範圍廣 (C)具歷史深度 (D)具高能產性
#1614967
6. 教科書應使用規範的語法。下列選項中的臺灣閩南語語句,何者不合臺灣閩南語的 句法? (A)伊逐工騎著腳踏車,那騎那看風景。 (B)伊共我鐵馬騎歹去矣。 (C)惡馬惡人騎,胭脂馬拄著關老爺。 (D)騎車載物件著細膩,毋通重頭輕。
#1614968
7. 學童的臺灣閩南語口語能力,若把「囡仔」說成為「lín-ná」,主要是何處失誤? (A)元音失誤 (B)鼻音失誤 (C)濁音失誤 (D)口音失誤
#1614969
8. 有關臺灣閩南語的口語教學,下列選項應以何者為重? (A)以美聲朗讀促進韻律學習 (B)以句式操練促使學童熟悉 (C)注重交際應答俾便日常運用 (D)注重語義分析俾利話語理解
#1614970
9. 下列的臺灣閩南語外來語,何者的輸入來源與其他組不同? (A)出張 (B)寄付 (C)大通 (D)雪文
#1614971
10. 語音教學須明瞭語彙的輕重音對比,下列選項中的臺灣閩南語詞何者僅具輕聲? (A)拳頭 (B)庄裡 (C)姓陳 (D)做人
#1614972
相關試卷
115年 - 115 教育部受託辦理公立高級中等學校教師甄選試題:本土語文(閩南語)#139623
2026 年 · #139623
115年 - 115 臺北市立南港高級中學_正式教師甄選:高中閩南語科#139348
2026 年 · #139348
115年 - 115 臺北市立中正高級中學教師甄選試題:閩南語科#138683
2026 年 · #138683
115年 - 115- 1國立中興大學附屬高級中學_正式教師甄試試題:本土語文-閩南語#138022
2026 年 · #138022
114年 - 114-2 臺北市立陽明高級中學_教師甄選初選試題:閩南語科#139215
2025 年 · #139215
114年 - 114 高雄市市立國民中學教師聯合甄選:本土語文(閩南語)#128136
2025 年 · #128136
114年 - 114 臺南市市立國民中學_正式教師聯合甄選試題:閩南語專門科目#128062
2025 年 · #128062
114年 - 114 高雄市市立國民小學教師聯合甄選試題:本土語(閩南語)#127910
2025 年 · #127910
114年 - 114 桃園市國民中學新進教師聯合甄選試題:本土語文#127827
2025 年 · #127827
114年 - 114 中區縣市政府教師甄選策略聯盟:本土語(閩語)#127562
2025 年 · #127562