28. 有關幼兒園緊急事件處理機制應包括的項目,下列何者錯誤?
(A) 幼兒託藥措施與託藥單
(B) 事故傷害防制規定
(C) 傳染病通報作業流程
(D) 責任通報作業流程
答案:登入後查看
統計: A(4580), B(242), C(91), D(522), E(0) #2349193
統計: A(4580), B(242), C(91), D(522), E(0) #2349193
詳解 (共 10 筆)
#5399176
基礎評鑑 5-3-1 緊急事件處理
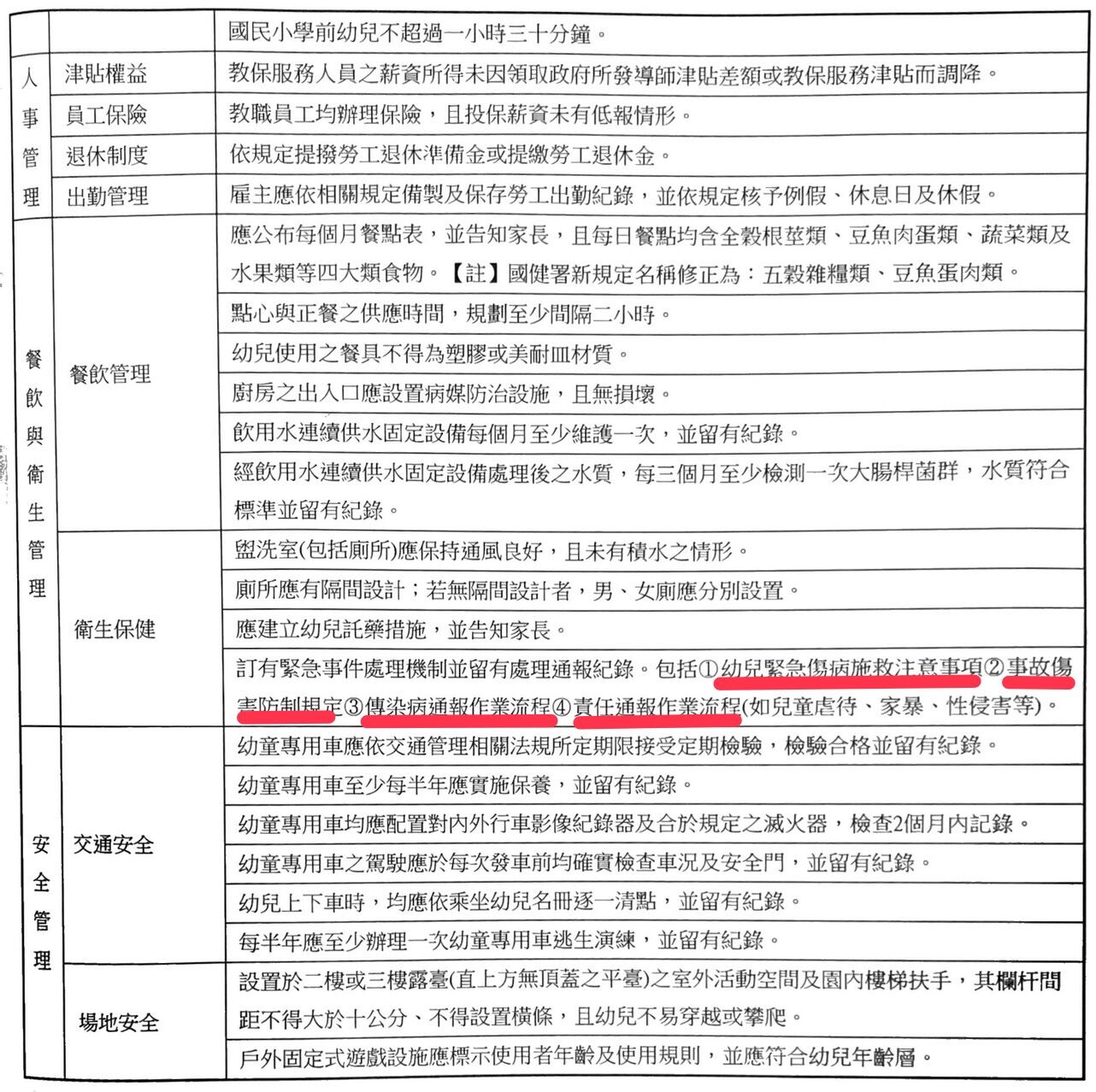
訂有緊急事件處理機制並留有處理通報紀錄。
評鑑方式與檢核資料:
1. 查閱緊急事件處理相關規定。
2. 緊急事件處理機制,應包括以下項目:
1) 幼兒緊急傷病施救注意事項。
2) 事故傷害防制規定。
3) 傳染病通報作業流程。
4) 責任通報作業流程(如兒童虐待、家暴、性侵害等)。
3. 抽查評鑑當學年及前一學年之校安通報網行政通報紀錄。
4. 無緊急事件個案者,處理通報紀錄免檢核。
• 依據:幼兒教育及照顧法、幼兒園與其分班設立變更及管理辦法、學校衛生
法、兒童及少年福利與權益保障法、家庭暴力防治法、性侵害犯罪防治法
資料來源
https://kids.yida-design.com.tw/6/file5e53f4a766d86.pdf?n1=1
29
0
#5827853
一百十二學年至一百十六學年幼兒園基礎評鑑指標
6.3 緊急事件處理
6.3.1 訂有緊急事件處理機制並留有處理通報紀錄。
1. 查閱緊急事件處理相關規定。
2. 緊急事件處理機制,應包括以下項目:
(1) 幼兒緊急傷病施救注意事項。
(2) 事故傷害防制規定。
(3) 傳染病通報作業流程。
(4) 責任通報作業流程(如家暴、性侵害、身心虐待、體罰、霸凌、性騷擾、不
當管教,或其他對幼兒之身心暴力或不當對待之行為等)。
3. 抽查評鑑當學年及前一學年之校安通報網行政通報紀錄及依教保服務機構
不適任人員認定通報資訊蒐集查詢處理利用及違法事件通報辦法第9條規定
之通報表及知悉通報確認單進行通報紀錄。
4. 無緊急事件個案者,處理通報紀錄免檢核。
4
0
#6421624

0
0
#7324130

0
0