33 關於憲法所要求之權力分立原則,下列敘述何者正確?
(A)要求總統至立法院為國情報告並接受詢問,係憲法針對立法權監督行政權之制度設計,與權力分立 原則無違
(B)授權不具警察職權,亦無從實施司法警察人員任務與功能之「依法令執行交通稽查任務人員」,將 肇事駕駛人移送受委託醫療機構強制採檢血液,已違反權力分立原則之要求
(C)本於行政院對立法院負責之意旨,行政院院長若以問題或疑問句等語句形式,答復立法委員之質詢,或向立法委員提問釐清質詢問題,其性質上構成反質詢,故立法院立法禁止此一行為,與權力分立原則無違
(D)憲法並未授權立法院得創設法律制裁規定,強制行政首長履行其憲法上之備詢與答詢義務,故立法 院如為該等立法,即屬逾越其憲法職權,違反憲法權力分立原則之要求

答案:登入後查看
統計: A(235), B(131), C(177), D(280), E(0) #3866411

詳解 (共 6 筆)

#7348244
113年憲判字第9號判決:「憲法增修條文第4條第3項規定,僅賦予立法院得被動聽取總統國情報告之權,總統並無至立法院為國情報告之憲法義務,立法院亦無聽取總統國情報告之憲法義務。」「立法院聽取總統國情報告時,無指定國情報告內容之權,亦無就其國情報告內容,對總統為詢問、要求總統答復,或要求總統聽取其建言之權。」
38
0
#7347003
(A) 錯誤要求總統赴立法院國情報告並接...
(共 241 字,隱藏中)
前往觀看
11
0
#7347992


69e79767d1bee.jpgGemini答覆 留給自己看的

10
0
#7357225

113 年憲判字第 9 號(國會改革法案)

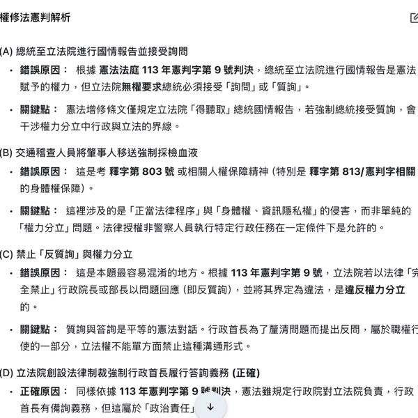
這題考的是「權力分立」的動態平衡,特別是立法權與行政權之間的界線。

(A) 錯誤:總統「接受詢問」部分違憲

  • 憲法法庭見解: 總統到立法院進行國情報告,其本質是「報告」而非「受質詢」。立法院若強制總統「接受詢問」或「即問即答」,會破壞憲法中關於總統與立法院的權力制衡設計,因此違憲

(B) 錯誤:這是在考「正當法律程序」,而非權力分立

  • 解析: 這是 釋字第 803 號 及相關案件的延伸。強制採檢血液涉及身體權、隱私權的侵害,核心爭議在於是否符合「法律保留」與「正當程序」。雖然強制採檢程序需要嚴格規範,但題目描述的「權力分立原則」並非此處的主攻點。

(C) 錯誤:立法院禁止「反質詢」且施以罰則違憲

  • 憲法法庭見解: 雖然行政院長應對立法院負責,但「質詢」本身是溝通的過程。行政院長為了釐清問題而提問,或用疑问句回應,是基本的防禦權與言論表達。立法院立法「禁止反質詢」並給予法律處分,過度壓縮行政權,違反權力分立

(D) 正確:立法院無權對行政首長「施以制裁」

  • 核心關鍵: 行政首長到立法院備詢,是履行憲法上的政治責任。如果行政首長答得不好或不回答,那是政治責任(例如被罵、被倒閣、下台),立法院不能透過法律創設「罰鍰」或「刑罰」來強制首長履行義務。這屬於逾越職權,違反權力分立。

爭議項目 憲法法庭判決結果 理由
總統國情報告即問即答 違憲 總統非立委質詢之對象。
禁止反質詢(含罰鍰) 違憲 違反權力分立與比例原則。
藐視國會罪(對官員) 違憲 政治責任不應用刑罰強制。
立法院調查權 部分合憲,但有限制 不能侵犯司法或行政核心職權。
7
0
#7348248
解題可參考:
https://lawyer.get.com.tw/File/PDF/epaper/pl228.pdf
2
0
#7350928
27 有關羅馬日耳曼法系...
(共 9907 字,隱藏中)
前往觀看
0
1

私人筆記 (共 4 筆)

私人筆記#8006978
未解鎖
33.             33...


(共 490 字,隱藏中)
前往觀看
11
0
私人筆記#8026152
未解鎖
(A) 錯誤: 憲法雖規定總統「得」至立...
(共 431 字,隱藏中)
前往觀看
5
0
私人筆記#8019687
未解鎖
關於憲法所要求之權力分立原則,下列敘...
(共 813 字,隱藏中)
前往觀看
5
0
私人筆記#8082433
未解鎖
111年憲判字第1號判決意旨。判決指出,...
(共 124 字,隱藏中)
前往觀看
1
0