40.自由市場內的競爭有四種,當中市場由少數賣方所操控的競爭形態稱為:
(A)獨占
(B)寡占
(C)完全競爭
(D)壟斷競爭
答案:登入後查看
統計: A(710), B(10777), C(105), D(498), E(0) #675847
統計: A(710), B(10777), C(105), D(498), E(0) #675847
詳解 (共 7 筆)
#954468
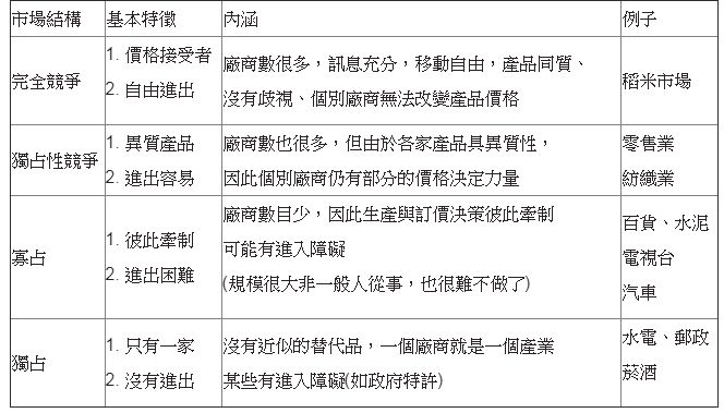
1.獨占ex.台電和自來水公司(自然獨占)
2.寡占:市埸由少數幾家廠商瓜分,所銷售的是一種同質性的貨品,或是一組異質性的貨品,市埸集中程度相當高的市埸結構ex.機車行中三大品牌SYM和YAMAHA和KYMCO
3.完全競爭:廠商彼此會做價或量的競爭ex.飲料店50嵐 茶湯會 紅太陽 茶魔 /超市 全聯 美聯社 頂好 4.壟斷競爭:也稱作獨占性競爭ex.補習班 (同性質 多分店)星巴克(買一送一) *獨占性競爭和獨占競爭不同喔*
以上如有誤,請不吝指教:D
92
0
#1400486
獨占=商品與價格獨力2.寡占=鋼鐵,玻璃工廠少數所以可壟斷3.完全競爭=蹈米,沒有易價空間4.獨占競爭=夜市,或麵包店容易進入,但有獨特大家都不一樣,價格也不一樣
13
2
#3088811
資料來源:http://maybird.pixnet.net/blog/post/27790923-%E5%B8%82%E5%A0%B4%E7%B5%90%E6%A7%8B%E5%88%86%E9%A1%9E

13
0
#3105220
回三樓,應該是獨占和獨占性競爭而已,沒有獨佔競爭這個概念喔
前者是廠商只有一家,後者是廠商很多家(所以有競爭)
6
0
#2643929
獨佔性競爭跟獨佔競爭差別在哪?
3
0
#3297809
壟斷的意思不是由少數賣方所操控的意思嗎?
還是根本就沒這個名詞?
2
0