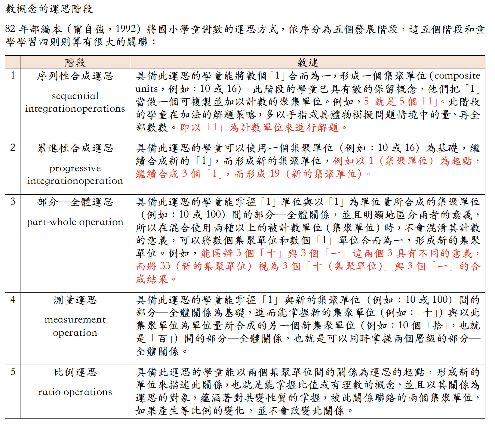
49. 國小學生對數的運思方式,可分成五個階段,其中一個是「部分-整體」運思。以數字「36」為例,下列何者較符合「部分-整體」
運思階段?
(A)學生能夠將36看成是3個「十」和6個「一」組成的結果
(B)學生不需要從1出發,可以以30為起點,繼續唱數31, 32, 33……直到36
(C)學生能夠將36看成是6個「六」或4個「九」所組成的結果
(D)學生從1出發,開始唱數,1, 2, 3……直到36
答案:登入後查看
統計: A(999), B(109), C(173), D(39), E(0) #3128176
統計: A(999), B(109), C(173), D(39), E(0) #3128176
詳解 (共 6 筆)
#6029062
(A) 學生能夠將36看成是3個「十」和6個「一」組成的結果→部分/整體
(B) 學生不需要從1出發,可以以30為起點,繼續唱數31, 32, 33……直到36→累進性合成運思
(C) 學生能夠將36看成是6個「六」或4個「九」所組成的結果→測量運思
(D) 學生從1出發,開始唱數,1, 2, 3……直到36→序列性合成運思
49
0
#6034237

36
0