7.下列是各種列於特殊需求領域生活管理課程的内容,哪一項並非高中 職教育階段的學習重點?
(A)就醫知能
(B)衣物選購
(C)安全用藥
(D)個人預算
(E)自我增強
答案:登入後查看
統計: A(70), B(303), C(554), D(72), E(489) #2003127
統計: A(70), B(303), C(554), D(72), E(489) #2003127
詳解 (共 9 筆)
#3403985
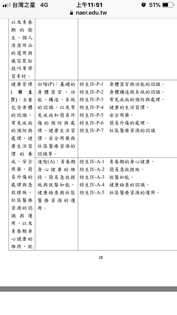
生活管理-健康管理
初階:身體器官與功能的認識、身體構造與系統的認識、常見疾病的預防與處理、健康的生活習慣、安全用藥、簡易外傷的處理、社區醫療資源的認識
進階:青春期的身心健康、簡易急救措施、就醫知能、健康檢查的認識、社區醫療資源的運用
安全用藥:屬於「初階」
30
0
#6037960
資料來源:身心障礙相關之特殊需求領域課程綱要

1
0
#3963346

安全用藥 屬國中階段
找了資料
十二年國教特需草案》學習內容
如圖所示。請高手指錯,感謝?
0
0