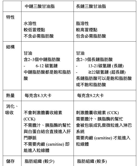
9 下列何種油脂為水溶性,只需極少量膽汁即可吸收,吸收後直接進入肝門循環?
(A)游離膽固醇
(B)磷脂質
(C)中鏈三酸甘油酯
(D)必需脂肪酸
答案:登入後查看
統計: A(141), B(186), C(1309), D(26), E(0) #1167885
統計: A(141), B(186), C(1309), D(26), E(0) #1167885
