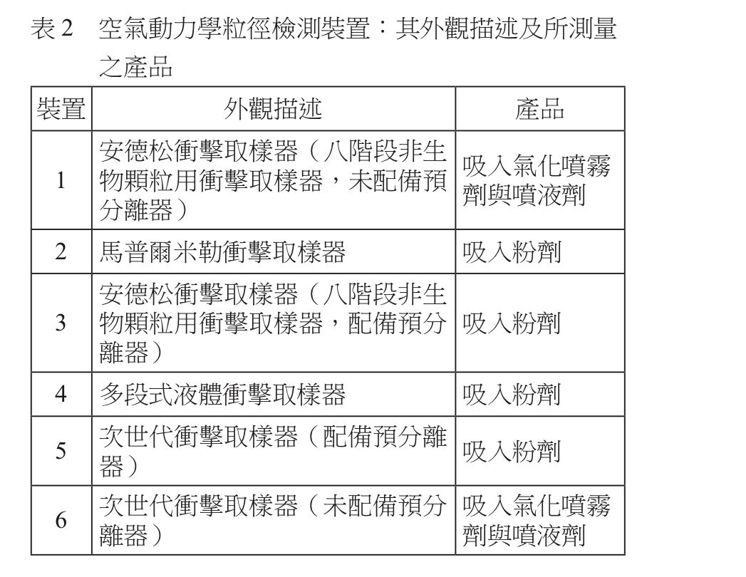
9.依中華藥典,下列何種裝置,最適合用於檢測吸入氣化噴霧劑之空氣動力學粒徑分布?
(A)顯微鏡
(B)馬普爾米勒衝擊取樣器
(C)多段式液體衝擊取樣器
(D)次世代衝擊取樣器(未配備預分離器)
答案:登入後查看
統計: A(120), B(629), C(596), D(2882), E(0) #2756338
統計: A(120), B(629), C(596), D(2882), E(0) #2756338
詳解 (共 9 筆)
#5059088
次世代衝擊取樣器(未配備預分離器):出題老師如果這麼用心還把括號幫我打出來 我覺得你一錠就是答案 恭喜通靈成功
226
4
#5887029
提供一個記法 未配備預分離用在吸入氣化噴霧劑
9
0
#5019986
最近氣化噴霧劑好像活起來了
今年一口氣出了三題(第9、10、13題)
有餘力的人在這part可以多看它一看。
110-1也有它的蹤影
9.依中華藥典,有關空氣動力學粒徑檢測之敘述,下列何者正確?
(A)氣化噴霧劑之空氣動力學粒徑,等同於相同氣流流速下,上浮速度相同之球體粒徑
(B)依空氣動力學粒徑大小,階段式衝擊裝置可區分氣化噴霧式顆粒及液滴
(C)越接近最終階段之收集板所收集到之顆粒粒徑越大
(D)為避免再捲入效應,可採用不經塗膜之顆粒收集板,以證明取樣次數之影響在統計上不具顯著差異
答案:B
9
8
#7277188

4
0