二、公文:(20 分) 情境敘述: 一、查交通部、內政部會同訂定之「道路交通標誌標線號誌設置規則」第 181 條規定略以,行車分向線之劃設,路面寬度應在 6 公尺以上之路段,但 寬度在 5 公尺以上不及 6 公尺,全年平均每日交通量在 400 輛以上之路 段,亦得劃設。 二、假設桃園市八德區公正里玫瑰社區前之康樂街,近來車輛激增,但因路面 不寬,未劃設行車分向線,造成交通混亂,影響社區住戶安全,該社區 管理委員會爰於民國 105 年 1 月 12 日以玫管字第 0123 號申請書,向桃 園市政府交通局申請在康樂街劃設行車分向線。交通局於 105 年 2 至 3 月間會同八德區公所、當地陳里長及鄰近甲、乙兩社區管理委員會共同 進行 3 次實地會勘,經測量結果,該路段路面寬度雖僅 5.6 公尺,惟全 年平均每日交通量達 475 輛以上,符合「道路交通標誌標線號誌設置規 則」規定,並訂於 105 年 4 月底前完成劃設。 問題: 請依上開情境敘述,試擬桃園市政府交通局函,以最速件答復玫瑰社區管理 委員會,並副知各相關會勘單位及人員。
詳解 (共 6 筆)
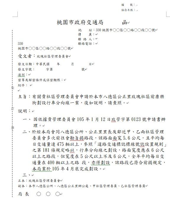
檔 號: 保存年限: 桃園市政府交通局 函 地址:(郵遞區號) 桃園市○○區○○路○○號 聯絡人:○○○ 聯絡電話:(00)00000000分充機00 E-MAIL:0000@000.gov.tw (郵遞區號) 桃園市○○區○○路○○號 受文者:玫園社區管理委員會 發文日期:中華民國000年00月00日 發文字號:00字第000000000號 速別:最速件 密等及保密條件或解密期限: 附件:會勘紀錄乙份
主旨:檢復本市玫瑰社區管理委員申請康樂街劃設行車分向線之案件,經本局及相關單位多次會勘及評詁符合「道路交通 標誌標線號誌設置規則」之規定,訂於105年4月底前完成劃設,敬請查照。 說明: 一、依貴委員會105年1月12日玫管用第0123號申請書辦理。 二、貴委會會來文申請社區前之康樂街近來中輛激增但因路面不寬,未劃設行車分向線,造成交通混亂,影響社區住戶安 全、本局將依據交通部、內部會同訂定之「道路交通標誌標線號誌設置規則」第181條規定略以,行車分向線之劃 設,路面寬度應在6公尺以上之路段,但寬度在5公尺以上不及6公尺,全年平均每日交通量在400輛以上之路,亦得 劃設之規家辦理,已於105年2至3月間經邀集八德德區公所、公正里陳里長及鄰近甲、乙兩里社區管理委員會共同進 標誌標線號誌設置規則」之規定。 正本:玫瑰社區管理委員會 副本:八德區公所、公正里辦公室,甲、Z兩社區管理委員會
局長 ○○○(簽字章)

怎麼寫