阿摩線上測驗
登入
首頁
>
通信系統
>
103年 - 103年地方考四等_電信工程#18342
> 申論題
題組內容
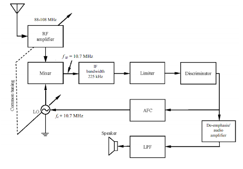
四、如圖所示乃是一個超外差接收機(superheterodyne receiver),它是一個常見的解調 器(demodulator)
此解調器是用來解調下列選項中的那一種訊號:①調幅(AM,亦即 amplitude modulation)、②調頻(FM,亦即 frequency modulation)、③脈碼調變(pulse code modulation)、④脈幅調變(pulse amplitude modulation)?(5 分)
相關申論題
ω0=?(請寫出 ω0 與 T 之間的關聯)(5 分)
#16184
請寫出從 x(t) 求出 A 的計算式。(5 分)
#16185
請寫出從 x(t) 求出 ak 的計算式。(5 分)
#16186
考慮下列敘述:「若是 x(t) 為偶函數(even function,亦即 x(-t)= x(t) ),則ak=0,for k=1,2,3 」。請問此敘述是否正確?(5 分)
#16187
當輸入(也就是 V0)為直流電壓(亦即等於某常數值)時,輸出電壓為何?(請 將答案以 V0、R、C 等(未必全部都要用到)表示出來)(5 分)
#16188
此電路算是下列選項中的那一種濾波器(filter):①高通(high-pass)、②低通 (low-pass)、③帶通(band-pass)、④帶拒(band-reject)?(5 分)
#16189
從 x(t) 轉換成 s(t) 其實是一種調變(modulation),請問這是何種調變?(5 分)
#16191
μ 稱為調變指數(modulation index),是一個正數。假設 |x(t)|(亦即 x(t) 的絕對 值)的最大值為 M。若是希望 s(t) 可以用包封偵測器(envelope detector)來作解 調(demodulation),則 μ 應小於某一門檻值(threshold);請問此門檻值的數值為 何?(請將答案以 W、Ac、ωc 、M 等(未必全部都要用到)表示出來)(5 分)
#16192
請問 s(t) 的頻寬有多大?(請將答案以 W、Ac、ωc 、M 等(未必全部都要用到)表 示出來)(5 分)
#16193
圖中的「Mixer」方塊,實際上乃是針對輸入此方塊的兩個訊號作下列那一種運 算:①相加(addition)、②相乘(multiplication)、③低通濾波(low-pass filtering)、④相位移 90 度(phase shift by 90 degrees)?(5 分)
#16194
相關試卷
114年 - 114 地方政府公務特種考試_四等_電信工程:通信系統概要#134755
114年 · #134755
114年 - 114 地方政府公務特種考試_三等_電信工程:通信與系統#134723
114年 · #134723
114年 - 114 公務升官等考試_薦任_電信工程:通信與系統#133270
114年 · #133270
114年 - 114 調查特種考試_三等_電子科學組:通信與系統#129592
114年 · #129592
114年 - 114 高等考試_三級_電信工程:通信與系統#128757
114年 · #128757
114年 - 114 普通考試_電信工程:通信系統概要#128733
114年 · #128733
113年 - 113 地方政府公務特種考試_四等_電信工程:通信系統概要#124540
113年 · #124540
113年 - 113 調查特種考試_三等_電子科學組:通信與系統#122111
113年 · #122111
113年 - 113 普通考試_電信工程:通信系統概要#121514
113年 · #121514
113年 - 113 高等考試_三級_電信工程:通信與系統#121501
113年 · #121501