阿摩線上測驗
登入
首頁
>
電路學
> 97年 - 97 調查特種考試_三等_電子科學組:電子學與電路學#38202
97年 - 97 調查特種考試_三等_電子科學組:電子學與電路學#38202
科目:
電路學 |
年份:
97年 |
選擇題數:
0 |
申論題數:
6
試卷資訊
所屬科目:
電路學
選擇題 (0)
申論題 (6)
⑴求電壓增益 V
out
/V
sou
,以頻域方式表示,並由此求得直流增益(DC gain)K 和 3dB 頻率。(10 分)
⑵假設 R
sou
= 10KΩ ,R
in
= 50KΩ ,C
in
= 120pF,A = 144V/V,R
out
= 100Ω ,R
L
= 0.5KΩ , 計算此電路之直流增益 K、3dB 頻率及增益為 1 之頻率(unity-gain frequency)。 (10 分)
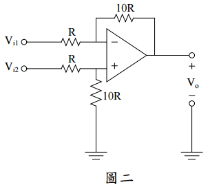
【已刪除】二、如圖二所示為一差動放大器(difference amplifier),求其差模增益 Ad 及共模增益 A
cm
。(20 分)
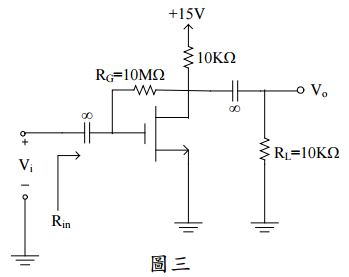
【已刪除】三、如圖三所示之電路,求其電壓增益及輸入電阻 R
in
,其中 MOSFET 之參數 Vt(臨限 電壓)= 1.5V,k
n
'(W/L) = 0.25mA/V
2
,V
A
= 50V,另外在計算直流工作點(DC operating point)時,可忽略通道長度調變效應(channel-length modulation effect), 同時小訊號分析時,通過 R
G
之電流遠小於 gm V
gs
。(20 分)
【已刪除】四、如圖四所示之電子電路,假設該電晶體 β = 100,V
BE
= 0.7V,求 V
B
、V
C
、V
E
、I
B
、 I
C
、I
E
之值。(20 分)
【已刪除】五、如圖五所示之電路,其中電壓源電壓對時間波形 V
i
-t 如圖六所示為一 pulse,請畫出 V
o1
-t、V
i2
-t、V
o2
-t,即 V
o1
、V
i2
、V
o2
隨時間訊號變化圖(請標示轉折點電壓值), 同時說明之。(20 分)
相關試卷
114年 - 114 地方政府公務特種考試_三等_電力工程、電子工程、電信工程:電路學#134770
114年 · #134770
114年 - 114 專技高考_電機工程技師:電路學#133707
114年 · #133707
114年 - 114 專技高考_電子工程技師:電路學#133700
114年 · #133700
114年 - 114 公務升官等考試_薦任_電力工程、電子工程、電信工程:電路學#133241
114年 · #133241
114年 - 114 高等考試_三級_電力工程、電子工程、電信工程:電路學#128784
114年 · #128784
113年 - 113-2 國營臺灣鐵路股份有限公司_從業人員甄試_第8階-助理工程師-電機:電路學#137142
113年 · #137142
113年 - 113 地方政府公務特種考試_三等_電力工程、電子工程:電路學#124508
113年 · #124508
113年 - 113 專技高考_電機工程技師:電路學#123962
113年 · #123962
113年 - 113 專技高考_電子工程技師:電路學#123933
113年 · #123933
113年 - 113 高等考試_三級_電力工程、電子工程、電信工程:電路學#121512
113年 · #121512