關於自己所有之物得否為刑法第 320 條第1 項普通竊盜罪之行為客體的爭議,若援引立法理由關於財物得為
竊盜罪之客體者之五要件的陳述:「…(第五)物之所有權,不問屬於自己抑屬於他人,均得成立本罪。」
而為肯定之解釋時,試問此種解釋方法為何?
(A)立法解釋
(B)文理解釋
(C)擴充解釋
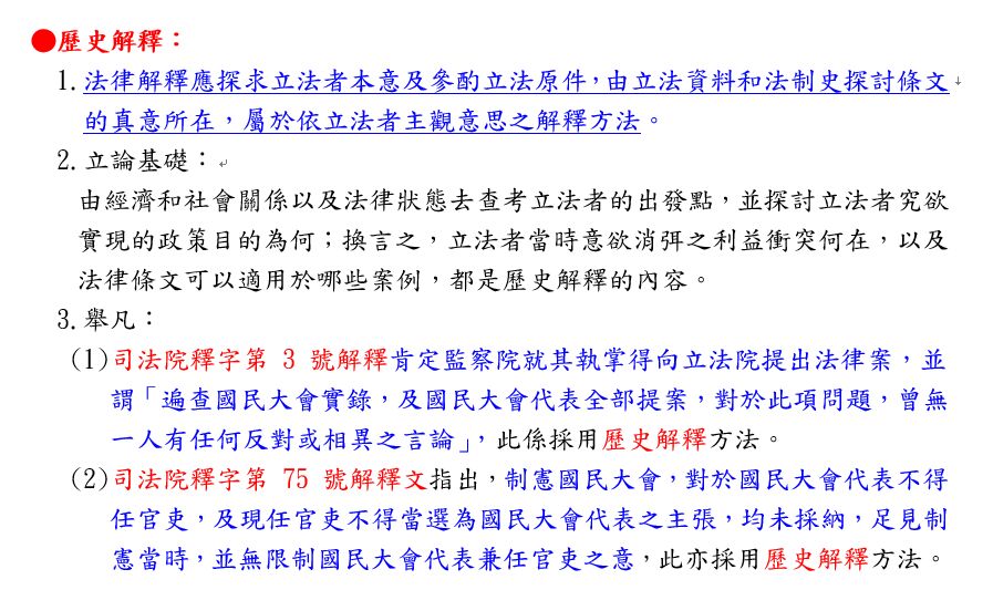
(D)歷史解釋
答案:登入後查看
統計: A(1356), B(569), C(513), D(2266), E(0) #364714
統計: A(1356), B(569), C(513), D(2266), E(0) #364714
詳解 (共 10 筆)
#432601
- (A)立法解釋:指立法機關對法律所為的解釋。
- (B)文理解釋:指依據法律條文之定義或文義所作的解釋,又稱文義解釋或文字解釋
- (C)擴充解釋:指法律中規定的文字過於狹隘,或不足以表示立法者的真義時,乃擴張法律文字的意義以為解釋。如:領土應擴充解釋為包括領海、領空。
- (D)歷史解釋:又稱沿革解釋,指依據立法資料,如立法沿革、立法理由以闡明法律真義的解釋,旨在回溯探求立法者的原意。
200
6
#833601
(立法)解釋~立法機關
(歷史)解釋~立法沿革,立法理由
26
1
#1074609
援引 就是引介歷史
23
0
#435596
回溯探求立法者的原意
18
0
#434790
引立法理由
13
0
#1641139
對阿我也懊惱,我還選擴充解釋,每考必錯
4
0
#1597723
請問有人知道有怎麼看關鍵字嗎?
每次都錯這種題目
立法解釋.文理解釋.擴充解釋.歷史解釋
3
0
#432410
誰可來解答一下~~謝謝!
1
0
#6077145

0
0