24. 新北市大山高中依據《新北市高級中等學校身心障礙學生重新安置實施計畫》辦理
該校身心障礙學生重新安置申請,下列描述何者正確?
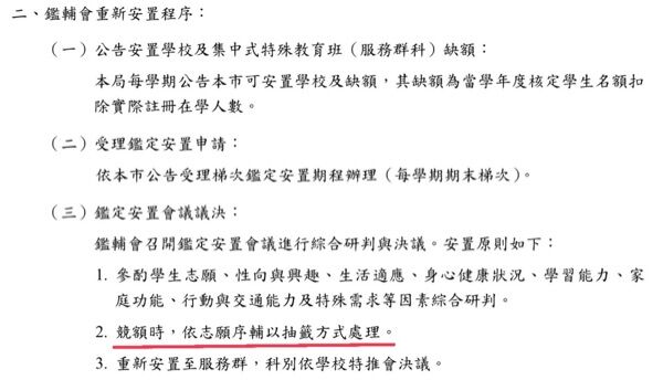
(A) 若志願學生數大於可安置缺額,則以就近入學為安置之首要順次
(B) 僅辦理重新安置至高中職或特殊教育學校仍有缺額之集中式特教班
(C) 僅受理家長主動申請重新安置,學校不得主動提出重新安置,應輔導該生適應
學校生活
(D) 重新安置之身心障礙學生需辦理學分扺免,若該學年度取得學分數未達該學年
度修習總學分數二分之一者,必須重讀,不得升上高一年級
答案:登入後查看
統計: A(551), B(504), C(109), D(241), E(0) #1794649
統計: A(551), B(504), C(109), D(241), E(0) #1794649
詳解 (共 6 筆)
#2985269
A) 若志願學生數大於可安置缺額,則以就近入學為安置之首要順次
-->有優先順序
~認知能力嚴重缺損-->行動困難-->交通距離10km內-->交通距離20km內n
(B) 僅辦理重新安置至高中職或特殊教育學校仍有缺額之集中式特教班
->對的!
(C) 僅受理家長主動申請重新安置,學校不得主動提出重新安置,應輔導該生適應 學校生活
-->得主動提出!
(D) 重新安置之身心障礙學生需辦理學分扺免,若該學年度取得學分數未達該學年 度修習總學分數二分之一者,必須重讀,不得升上高一年級 -->得申請重讀,依學生評量辦法編入適當班級。
87
0
#5401936
新北市高級中等學校身心障礙學生重新安置實施計畫(110.5.9)
https://www.pljhs.ntpc.edu.tw/var/file/0/1000/attach/55/pta_2742_5052386_98945.pdf
https://www.pljhs.ntpc.edu.tw/var/file/0/1000/attach/55/pta_2742_5052386_98945.pdf
1
0
#6078333
A

B

C

0
0