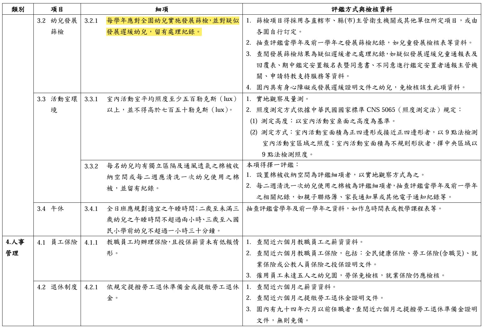
25.張老師任教的幼兒園今年度接受基礎評鑑,請檢視下列哪一些事項不符合基礎評鑑指
標要求? 甲、每學期實施兩次全園環境消毒,並留有紀錄。 乙、每學期對全園幼兒實施發展篩檢,並對疑似發展遲緩幼兒留有處理紀錄。 丙、教保服務人員薪資因未領取政府所發導師津貼差額而調降。 丁、幼童專用車每年實施保養,並留有紀錄。 戊、每學期應檢核一次全園室內、外設施設備。 己、幼童專用車僅配置一台行車影像紀錄器。
(A)甲丙丁
(B)乙戊己
(C)丙丁己
(D)丁戊己
(A)甲丙丁
(B)乙戊己
(C)丙丁己
(D)丁戊己
答案:登入後查看
統計: A(570), B(755), C(2597), D(451), E(0) #2930110
統計: A(570), B(755), C(2597), D(451), E(0) #2930110
詳解 (共 10 筆)
#6069011
丁、幼童專用車每年實施保養,並留有紀錄。半年保養一次,並至少留存兩年
己、幼童專用車僅配置一台行車影像紀錄器。內外行車記錄器(保存兩個月)
ㅤㅤ
28
0
#5497004
己.幼童專用車均應配置對內外行車影像紀錄器及合於規定之滅火器
12
0
#6472056
甲、每學期實施兩次全園環境消毒,並留有紀錄。

乙、每學期對全園幼兒實施發展篩檢,並對疑似發展遲緩幼兒留有處理紀錄。

丙、教保服務人員薪資因未領取政府所發導師津貼差額而調降。→ 無相關規定
丁、幼童專用車每年實施保養,並留有紀錄。→ 每半年

戊、每學期應檢核一次全園室內、外設施設備。

己、幼童專用車僅配置一台行車影像紀錄器。→ 對內外行車影像紀錄器

ㅤㅤ
9
0
#5809054
乙為什麼會對?他不是每學年怎麼會是每學期呢!
8
3