阿摩線上測驗
登入
首頁
>
初等/五等/佐級◆人事行政大意
>
109年 - 109 地方政府特種考試_五等_人事行政:人事行政大意#94880
> 試題詳解
28 依全國軍公教員工待遇支給要點,公務人員結婚補助補助基準:
(A)半個月薪俸額
(B)1個月薪俸額
(C)2個月薪俸額
(D)3個月薪俸額
答案:
登入後查看
統計:
A(62), B(122), C(239), D(25), E(0) #2574460
詳解 (共 2 筆)
whappy501
B1 · 2020/12/23
#4452592
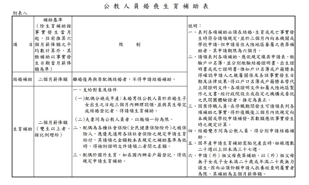
公 教 人 員 婚 喪 生 育 補 助 ...
(共 251 字,隱藏中)
前往觀看
3
0
snow
B2 · 2025/04/08
#6363980
1
0
私人筆記 (共 1 筆)
阿志
2022/11/03
私人筆記#4668686
未解鎖
全國軍公教員工待遇支給要點第4點(三)生...
(共 213 字,隱藏中)
前往觀看
1
0
相關試題
1 一份公文書中出現這段話: 「……未來亦將繼續研擬(修)公務人員基準法、政務人員法、政務人員俸給條 例、公務人員任用法、公務人員考績法等法制,期能建構前瞻、務實、完善、永續之人事制度」,從權責來看,這段話最有可能指涉那一個機關?(A)行政院人事行政總處(B)銓敘部(C)考選部(D)公務人員保障暨培訓委員會
#2574433
2 依憲法增修條文規定,考試院為國家最高考試機關,其掌理事項不包括下列何者? (A)考試 (B)公務人員之銓敘 (C)公務人員之保障 (D)公務人員之養老
#2574434
3 關於「公法上職務關係」對公務員管理的意涵,下列敘述何者是錯誤的? (A)公務員憲法上所保障權利受不利對待時,可依法提起救濟 (B)公務員的義務不確定 (C)限制公務員權利時,應符合法律保留原則 (D)對公務員之懲戒應踐行正當法律程序
#2574435
4 關於考試委員的相關規定,下列何者敘述錯誤? (A)考試委員由總統提名,經立法院同意任命之 (B)依憲法增修條文的規定,考試委員之名額為7人至9人 (C)考試委員具有同一黨籍者,不得超過委員總額二分之一 (D)考試委員為特任官
#2574436
5 下列何人不是政務人員退職撫卹條例所規範的政務人員? (A)行政院院長 (B)考試院副院長 (C)國家通訊傳播委員會專任委員 (D)臺北市市長
#2574437
6 按職位分類制度的原則,員工報酬主要調整因素為何? (A)職位資格條件 (B)學歷高低 (C)工作績效 (D)工作態度
#2574438
7 一位沒有通過升官等考試,僅通過升官等訓練的委任第五職等公務人員(最高學歷為碩士),其最高可晉升至薦任那一個職等之職務?(A)第六職等(B)第七職等(C)第八職等(D)第九職等
#2574439
8 下列有關「公務人員陞遷法」對於各機關人員不得辦理陞任之敘述,何項正確? (A)最近2年考績(成)列乙等者 (B)最近1年內依公務人員考績法曾受累積達二大過以上之處分者 (C)最近1年內曾依公務員懲戒法受撤職、休職或降級之處分者 (D)經機關核准帶職帶薪全時訓練或進修6個月以上,於訓練或進修期間者
#2574440
9 各機關中得免經甄審(選)程序陞遷之人員,不包括下列何項? (A)機關首長 (B)副幕僚長 (C)一級單位主管 (D)簡任第十職等職務
#2574441
複選題10 有關各機關辦理陞遷業務人員應行迴避之對象,何者正確? (A)僅需迴避本人及配偶之甄審案 (B)僅需迴避本人及配偶之甄選案 (C)二親等以內血親、姻親之甄審(選)案 (D)三親等以內血親之甄審(選)案
#2574442
相關試卷
115年 - 115 初等考試_人事行政:人事行政大意#136694
2026 年 · #136694
114年 - 114 初等考試_人事行政:人事行政大意#124863
2025 年 · #124863
113年 - 113 初等考試_人事行政:人事行政大意#118507
2024 年 · #118507
112年 - 112 地方政府特種考試_五等_人事行政:人事行政大意#118008
2023 年 · #118008
112年 - 112 初等考試_人事行政:人事行政大意#112879
2023 年 · #112879
111年 - 111 地方政府特種考試_五等_人事行政:人事行政大意#112205
2022 年 · #112205
111年 - 111 初等考試_人事行政:人事行政大意#105652
2022 年 · #105652
110年 - 110 地方政府特種考試_五等_人事行政:人事行政大意#104734
2021 年 · #104734
110年 - 110 初等考試_人事行政:人事行政大意#95407
2021 年 · #95407
109年 - 109 地方政府特種考試_五等_人事行政:人事行政大意#94880
2020 年 · #94880