阿摩線上測驗
登入
首頁
>
證照◆證券交易相關法規與實務
>
108年 - 108-1 證券商業務員、證券交易相關法規與實務乙科:證券交易相關法規與實務#75116
> 試題詳解
試題詳解
試卷:
108年 - 108-1 證券商業務員、證券交易相關法規與實務乙科:證券交易相關法規與實務#75116 |
科目:
證照◆證券交易相關法規與實務
試卷資訊
試卷名稱:
108年 - 108-1 證券商業務員、證券交易相關法規與實務乙科:證券交易相關法規與實務#75116
年份:
108年
科目:
證照◆證券交易相關法規與實務
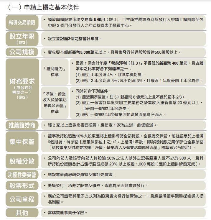
36. 公司申請有價證券上櫃需符合一定之條件,下列何者為非?
(A)經二家以上證券商書面推薦者
(B)設立滿二個完整會計年度
(C)公司內部人及該等內部人持股逾百分之五十之法人以外之記名股東人數不少於三百人
(D)實收資本額在新臺幣一億元以上者
正確答案:
登入後查看
詳解 (共 3 筆)
詹揚甯
B1 · 2019/03/25
推薦的詳解#3261146
未解鎖
建設公司兩億外均為五千萬
(共 14 字,隱藏中)
前往觀看
14
0
Sleepwalker
B4 · 2019/12/10
推薦的詳解#3707289
未解鎖
參考自https://www.tpex....
(共 106 字,隱藏中)
前往觀看
10
0
股神
B5 · 2021/11/14
推薦的詳解#5209565
未解鎖
公司申請有價證券上櫃需符合一定之條件 ...
(共 35 字,隱藏中)
前往觀看
6
0
私人筆記 (共 3 筆)
必勝
2021/04/22
私人筆記#3004546
未解鎖
公司規模 本國企業須實收資本額...
(共 357 字,隱藏中)
前往觀看
2
0
oo94at11
2022/08/25
私人筆記#4526731
未解鎖
一般公司2年/5000萬/2家以上券商書...
(共 263 字,隱藏中)
前往觀看
0
1
今年一定甜
2022/07/20
私人筆記#4442877
未解鎖
上櫃實收資本額5000W
(共 12 字,隱藏中)
前往觀看
0
0