阿摩線上測驗
登入
首頁
>
教甄◆國小體育科專業知能
>
113年 - 113 新北市國民小學暨幼兒園教師甄選試題:體育科#119977
> 試題詳解
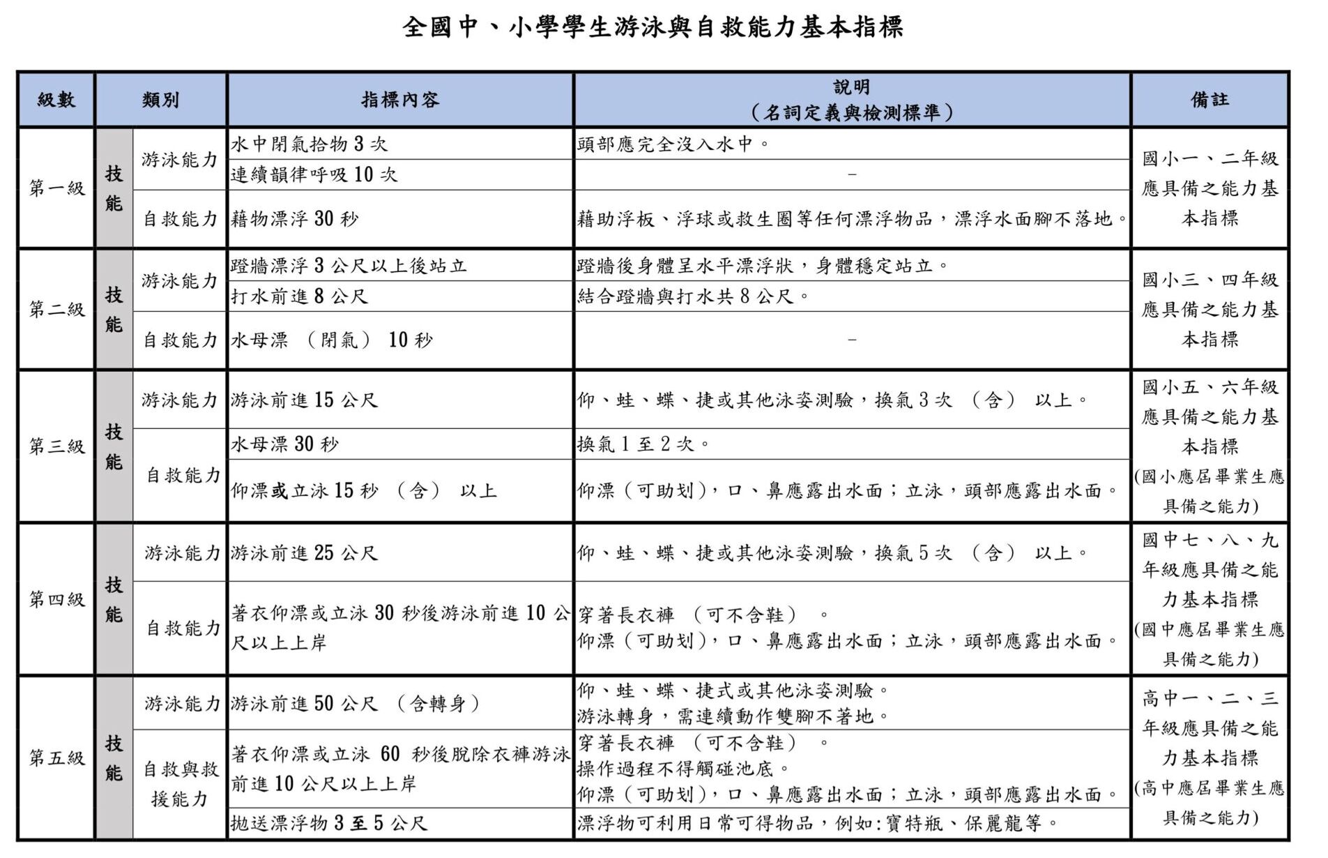
50. 教育部公布之全國中小學生游泳與自救能力基本指標分成幾級?
(A) 四級
(B) 五級
(C) 六級
(D) 七級
答案:
登入後查看
統計:
A(17), B(502), C(30), D(33), E(0) #3240905
詳解 (共 3 筆)
Ennn
B1 · 2024/05/28
#6111343
(共 1 字,隱藏中)
前往觀看
10
1
應屆上岸
B3 · 2025/02/24
#6314554
(共 1 字,隱藏中)
前往觀看
3
0
劉姿姿
B2 · 2024/05/29
#6113412
2
0
相關試題
21. 身體素養(physical literacy)代表個體持續參與身體活動的狀態,根據國際身體素養協會的定義,其四大要素為? (A) 動機、信心、身體能力、知識與理解 (B) 認知、情意、技能、行為 (C) 心肺適能、肌肉適能、柔軟適能、身體組成 (D) 身體、心靈、智慧、環境
#3240876
22. 近年來運動對大腦認知表現呈現了正面的影響,請問運動除了可以釋放壓力之外,還有哪些功能? (A) 改變大腦神經連結 (B) 增加肌纖維數量 (C) 促進副交感神經興奮 (D) 增加淨體重的流失
#3240877
23. 關於體育課程價值取向中「自我實現取向」的內涵,下列敘述何者正確? (A) 教導學生學習如何學習 (B) 學生個人的成長與自主性 (C) 提升批判能力促成社會改變 (D) 重視運動知識與技能的展現
#3240878
複選題24. 下列足球戰術中何者不適用於攻擊? (A) 定位球戰術 (B) 邊路進攻戰術 (C) 越位戰術 (D) 路進攻戰術
#3240879
25. 練習初期運動技能進步較小,透過練習,運動技能逐漸進步,然後進步又減少,此現象稱為甚麼? (A) 運動技能學習歷程 (B) 高原現象 (C) 學習頓悟 (D) 低迷不振
#3240880
26. 羽球發球時,球觸網且落進接發球有效區內,接球者若不回擊,則裁判應判定? (A) 重新發球 (B) 接球方得分 (C) 換邊發球 (D) 發球方得分
#3240881
27. 體育課時該怎樣淺白地告訴學生運動的三大能量系統「ATP - PC 系統」、「乳酸系統」及 「有氧系統」是如何運作的呢,下列敘述何者錯誤? (A) 短跑、跳遠、重量訓練等就會啟動「ATP-PC 系統」 (B) 籃球、足球、跑步等間歇性運動會在「乳酸系統」與「有氧系統」 (C) 馬拉松長跑非常耗費體力,一種系統用完後才換下一種繼續提供能量 (D) 相同時間的高強度運動消耗脂肪總量多,後燃效應也會消耗脂肪
#3240882
28. 下列敘述何者錯誤? (A) 男生在青春期時,肌肉迅速發展是因為睪固酮分泌顯著增加 (B) 肌肉量增加主要是因為肌纖維肥大,而非肌纖維數目增加 (C) 體內的脂肪細胞數目是固定的 (D) 神經纖維的髓鞘形成使神經衝動傳遞時間縮短,促使快速反應與動作產生
#3240883
29. 關於「新北市輪椅夢公園」的描述何者錯誤? (A) 臺灣規模最大、設施最完善的身障友善運動園區 (B) 新北「輪椅夢公園」目前是全臺唯一設置縣市 (C) 融合銀髮族、身障者、兒童、兩性平等各族群通用的運動環境 (D) 有十幾種運動場地供身障族群使用
#3240884
30. 孩童在運動中供給活動肌群的血流量多於成人,原因是? (A) 周邊血管阻力低 (B) 心輸出量較多 (C) 每跳輸出量較多 (D) 心跳率較高
#3240885
相關試卷
114年 - 114 高雄市市立國民小學教師聯合甄選試卷_專長類_雙語教師組:體育#136712
2025 年 · #136712
114年 - 114 臺北市公立國民小學教師聯合甄選初試專門類科知能試題:體育科(含雙語體育類)#127099
2025 年 · #127099
114年 - 114 國立嘉科實驗高級中學_國小部教師甄選試題_普通班教師:體育專長#126849
2025 年 · #126849
114年 - 114 國立中科實驗高級中學_國小部教師甄試:國小體育專長#126720
2025 年 · #126720
113年 - 113 金門縣國民小學教師聯合甄選試題:一般體育專業科目#120864
2024 年 · #120864
113年 - 113 臺南市市立國民小學教師暨學前特教師聯合甄選試題:體育專門#120697
2024 年 · #120697
113年 - 113 中區縣市政府教師甄選策略聯盟:國小體育概論暨教材教法#120137
2024 年 · #120137
113年 - 113 新北市國民小學暨幼兒園教師甄選試題:體育科#119977
2024 年 · #119977
113年 - 113 臺北市公立國民小學教師聯合甄選初試專門類科知能試題:體育科 /一般體育/專長體育/雙語教育一般體育類#119959
2024 年 · #119959
112年 - 112 中區縣市政府教師甄選策略聯盟:體育教材教法#115787
2023 年 · #115787