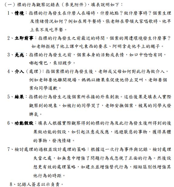
7. 教師為幼兒進行功能性評量時,發現幼兒在標的行為出現前
會咬手指,此一行為屬於行為脈絡中的何項?
(A)先兆
(B)結果
(C)立即前事
(D)遠端前事
答案:登入後查看
統計: A(953), B(6), C(211), D(17), E(0) #2003042
統計: A(953), B(6), C(211), D(17), E(0) #2003042
詳解 (共 2 筆)
#3378819
39
0
#4646172
先兆來自個案本身
前事來自環境
12
0
