8.依現行警察教育相關法規,下列關於「警佐班」的敘述,何者正確?
(A)屬進修教育,分四類
(B)屬養成教育,分四類
(C)屬進修教育,分三類
(D)屬養成教育,分三類
答案:登入後查看
統計: A(1193), B(113), C(1450), D(162), E(0) #2310397
統計: A(1193), B(113), C(1450), D(162), E(0) #2310397
詳解 (共 5 筆)
#4054063
現在因為釋字760出爐 佐4類的問題吵很兇...
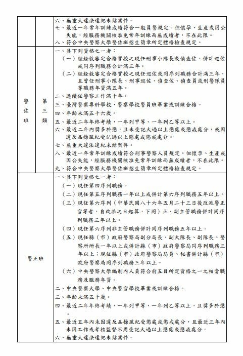
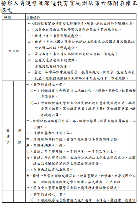
依據警察人員進修及深造教育實施辦法第3條,進修教育之區分及期間如下:
一、巡佐班:三個月以下。
二、警佐班:四個月至十二個月。
三、專業班:三個月以下。
另可參考警察人員進修及深造教育實施辦法第6條之附表:
.

故共有4類
-
民國 112 年 03 月 16 日更新 辦法修正後變為3類:

47
1
#6039005
現又改回3
5
0
#4668004
https://law.moj.gov.tw/LawClass/LawSingle.aspx?pcode=D0080050&flno=3
警察人員進修及深造教育實施辦法 第 3 條
進修教育之區分及期間如下:
一、巡佐班:3個月以下。
二、警佐班:4個月至12個月。
三、專業班:3個月以下。
https://law.moj.gov.tw/LawClass/LawSingle.aspx?pcode=D0080050&flno=6
警察人員進修及深造教育實施辦法 第 6 條
警察人員接受進修或深造教育,除專業班依實際需要遴選外,巡佐班、警佐班、警正班、警監班、研究班等班期應具備之資格條件,如附表。


警佐班,共4類
3
1