阿摩線上測驗
登入
首頁
>
電路學
>
106年 - 106 高等考試_三級_電力工程、電子工程、電信工程:電路學#63529
> 申論題
題組內容
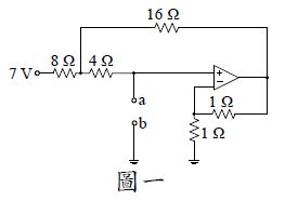
一、如圖一所示之理想運算放大器電路:
⑶求⑵小題之最大功率。
相關申論題
二、如圖二所示,若= 10[u(t) – u(t – 1)] A,且 i(0) = 0 A,試以微分方程方法求解 i(其中 u(t)為單位步級函數)。
#254665
三、如圖三所示之三相電路,求三相線電流相量。其中三相電壓源大小為均方根值。
#254666
⑴網路函數 H(s)=V2(s)/V1(s)。
#254667
⑵波幅響應|H(jω)|。
#254668
⑶截止頻率(rad/s)。
#254669
五、如圖五所示,若 i(0) = 0 A,v(0) = 4 V,且兩電感器之互感量為 2 H,試以微分方程方法求 t > 0 的 i。
#254670
⑴與 v1 、 v2 之關係式,其結果應該與集極(C 端)上任何訊號v 3 ,和負載電阻R3無關。
#254671
⑵假設v1 = v3 =10 V,v2 = 15 V,= 10 Ω(相對而言可忽略),=100 ,R1 = R2 = 10 kΩ, 計算 。
#254672
⑴試透過戴維寧(Thevenin)等效電路求解的過程,求跨於電阻R兩端的電壓 與 v 1的關係式,其中,假設ω為電壓 v1 之角頻率,為電容性耦合干擾等效電路之電容量。
#254673
⑵試驗證⑴之結果,當阻抗值低時,則 會與 v1 之頻率的值有關;亦即,當R<<1/ω,求出 與 v1 的關係式。
#254674
相關試卷
115年 - 115 身心障礙特種考試_三等_電子工程:電路學#138936
115年 · #138936
114年 - 114 地方政府公務特種考試_三等_電力工程、電子工程、電信工程:電路學#134770
114年 · #134770
114年 - 114 專技高考_電機工程技師:電路學#133707
114年 · #133707
114年 - 114 專技高考_電子工程技師:電路學#133700
114年 · #133700
114年 - 114 公務升官等考試_薦任_電力工程、電子工程、電信工程:電路學#133241
114年 · #133241
114年 - 114 高等考試_三級_電力工程、電子工程、電信工程:電路學#128784
114年 · #128784
113年 - 113-2 國營臺灣鐵路股份有限公司_從業人員甄試_第8階-助理工程師-電機:電路學#137142
113年 · #137142
113年 - 113 地方政府公務特種考試_三等_電力工程、電子工程:電路學#124508
113年 · #124508
113年 - 113 專技高考_電機工程技師:電路學#123962
113年 · #123962
113年 - 113 專技高考_電子工程技師:電路學#123933
113年 · #123933