阿摩線上測驗 登入

申論題資訊

試卷:108年 - 108 原住民族特種考試_四等_一般行政:公共管理概要#78961
科目:公職◆公共管理
年份:108年
排序:0

申論題內容

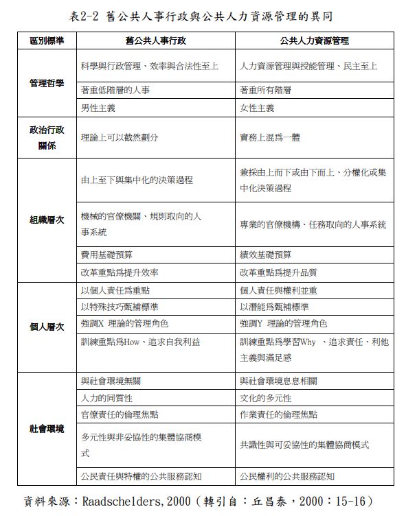
一、試比較舊公共人事行政與公共人力資源管理的異同。(25 分)

詳解 (共 7 筆)

詳解 提供者:一般行政高考錄取累了

過去對於政府機關的公務人力之運用認為「人事行政」之範圍較廣、層次較高,係 指政府機關中對人事政策、方針及制度之制訂,以及對全盤人事之規劃;而「人事管理」則指政府的人事行政中 ,對既定人事政策之具體執行,所涉及者為處 理人事之各種技術面向實施,在性質上乃是人事上的事務性工作.然而,不論是「人事行政」或「人事管理」均只注重如何運用人力來達成組織的目標,也就是將人視為完成組織目標的工具,未將「人」當作是 組織中的主體地位,也沒有考量一個人的未來發展潛能,並加以有效培養因而造成人員疏離感形成異化

一.舊公共人事行政與公共人力資源管理差異處

1.「人事行政」或「人事管理」是作業取向,強調人事管理本 身功能的發揮;「人力資源管理」則是策略取向

2.。「人事行政」或「人事管理」側重規章管理,依人事管理有 關規它照章行事;「人力資源管理」側重變革管理與人性管理

3.「人事行政」或「人事管理」屬於反應式的管理模式,著重目 前問題的解決或交辦事項的執行「人力資源管理」 ; 屬於預警式的管理模式,著重 防患問題未然,其協助企業健全體質,以確保長期經營目標之達成

二.舊公共人事行政與公共人力資源管理的異同

1.管理哲學

人事行政偏向效率和合法性 人資管理偏向授權管理和民主至上

2.政治行政關係

人事行政理論上截然劃分 人資管理實務上混為一體

3.組織層次

人事行政是注重效率由上至下的決策過程

公共人資是注重品質的兼採由下至上 集中化 分權化決策過程

4.個人層次

人事行政以個人責任為主訓練重點是how追求自我利益

公共人資以個人責任與權利並重 訓練重點是why追求責任 利他主義與滿足感

5.社會環境(內部工作社會代表性)

人事行政無關社會環境以人力的同質性為主

公共人資則涉及社會環境重視文化多元性的必要性

 

在競爭的二十一世紀中,人力資源將是一個國家成敗的關鍵,而政 府的公務人員素質更是決定能否提昇周家競爭力的重要因素。因此如何使 得行政機關充分發揮人力潛能正是目前最重要的課題。以被動、消極的人 事行政或人事管理的概念似乎無法具備此一功能;因此,近來不論是公 共組織或企業組織均改以「人力資源管理」(Human Resources Management)的概念,來取代「人事行政」與「人事 管理」。所謂「人力資源管理」是採用策略途徑管理組織內的人力資源,以 協助組織達成目的,它強調組織內的人員是重要的資產,因此必須要有 效的管理和發展他們的能力和潛能

 

請幫在私人筆記賞鑽 感謝

詳解 提供者:chiao

一、管理哲學       舊公共人事行政:X理論       人力資源管理:Y理論二、政治行政關係       舊公共人事行政:行政只是承政治之命,單純忠實的執行       人力資源管理:行政專業影響政治,兩者形成交互關係三、組織層次       舊公共人事行政:集中化、機械官僚、規則取向、費用基礎預                                  算、提升效率       人力資源管理:彈性、分權化、專業、任務取向、績效基礎預                              算、提升品質四、個人層次       舊公共人事行政:個人責任、特殊技巧、追求自我利益       人力資源管理:個人責任與權利並重、潛能、利他主義、追求                                  滿足感五、追求環境       舊公共人事行政:1.組織文化:內部同質性                                  2.倫理要求:法定責任                                  3.員工權利:服從組織規定                                  4.公共服務認知:特權的專業主義       人力資源管理:1.組織文化:多元異質性                              2.倫理要求:績效成果                              3.員工權利:集體協商                              4.公共服務認知:提供公民更好的服務

詳解 提供者:年獸

一、依人性分類

二、基本假定的差異

三、人員權限分類(授權)

四、機械式管理、動態管理

詳解 提供者:hsu nancy
公共人力資源是指在公共部門(與私人部門或企業相對)工作的人員的總和。公共人力資源是公共部門實現職能的前提和依托。沒有公共人力資源作為支撐,公共部門便不成其為社會組織,更無法實現其政治、經濟和社會管理的職能。 人事行政是指國家行政機關藉助一系列法規制度和措施,運用科學的管理手段對行政人員招錄、任用、考核、獎懲、培訓、工資福利、退職退休等方面的管理活動,以達到行政人員同行政事務之間,以及行政人員之間的相互匹配與協調。
詳解 提供者:賴宥靜

一、依人性分類(XY理論)

二、基本假定的差異(公共選擇理論 理性自利/追求責任 利他主義 滿足感 具有公共服務動機PSM 意即實現為民眾提供公共服務之願望)

三、人員權限分類(授權)

四、組織管理層面(選訓用晉留/SWOT)

五、環境層面(重視國內與內部環境/因應全球化競爭力 和外環境互動 反能趨疲)

詳解 提供者:Yu C
詳解 提供者:高調
不知道