所屬科目:台電◆電子學
3. 如右圖電路中之二極體為理想二極體,則輸出電壓V0為? (A) 1.5 V (B) 2.0 V (C) 2.5 V (D) 3.0 V
4. 如右圖電路之齊納(Zener)二極體,其VZ= 30 V,其電流範圍為8 mA~50 mA,則負載電流IL最大為多少? (A) 21 mA (B) 32 mA(C)42mA(D)63mA
5. 如右圖為一整流電路,其中D1為一理想二極體,若施加之交流電 壓e為30πsin(ωt) V時,請問RL兩端之負載電壓平均值為多少? (A) 5 V (B) 15 V (C) 5πV (D) 15πV
6. 如右圖電路中有兩個齊納(Zener)二極體,其V= 12 V,V= 20 V, R1 = R2 = 4 kΩ,輸入電壓Vi = 18sin(ωt) V,若兩個齊納(Zener)二極 體的順向電壓均為0 V,則輸出電壓Vo的變化範圍為? (A) -12 V~ 18 V (B) -15 V~ 24 V (C) -15 V~ 18 V (D) -12 V~ 24 V
10. 當電阻值RB約為多少時,右圖中之A類放大電路能有最大功率輸 出(即Q點位於負載線中間處)? (A) 25.95 kΩ (B) 34.60 kΩ (C) 51.90 kΩ (D) 69.20 kΩ
11. 如右圖所示電晶體電路,假設輸入信號Vs為交流小信號且 無直流成分,又電晶體的ro可忽略,則右圖之輸入電阻Rin 為? (A) β[re+2.65 kΩ] (B) (1+β)[ re +3 kΩ] (C) (1+β)[ re +2.65 kΩ] (D) (1+β)[ re +2.65 kΩ∥3 kΩ]
16. 某一電路的轉移函數為 ,求其增益頻寬乘積為? (A) 100 kHz (B) 200 kHz (C) 300 kHz (D) 400 kHz
19. 如右圖所示之差動放大器,其Q1與Q2為完全匹配且均處於作用區 ,則下列何者正確? (A) Rc值越大則差動電壓增益值|ADM|越小 (B)當REE的值變大時,CMRR值變小 (C) Rc值越大,則共模電壓增益值|ACM|越大 (D)當IEE值變大,|ADM|越小
20. 如右圖之電路,假設處於理想狀況,當Vo增加至某一準位,而電路 仍正常工作下,則下列何者正確? (A) Io= 0.25 IREF (B) Io= 0.5 IREF (C) Io= IREF (D) Io= 2 IREF
22. 如右圖為一理想串聯饋送式A類放大器,其VCC= 30 V,負載RL= 9 Ω ,則此放大器之電晶體Q最大消耗功率約為多少? (A) 12.5 W (B) 25 W (C) 50 W (D) 75 W
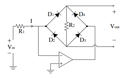
24. 右圖為一理想全波整流電路,R1= 500 Ω,R2= 800 Ω, Vin為5 V,則Vout為多少? (A) 4 V (B) 6 V (C) 8 V (D) 10 V
25. 如右圖所示濾波器,有關其特性,下列敘述何者正確? (A)為低通濾波器,其 (B)為低通濾波器,其 (C)為高通濾波器,其 (D)為高通濾波器,其
26. 有一電路,試問此電路會不會振盪? (A)會 (B)不會 (C)視RC數值而定 (D)視ω數值而定
30. 如右圖所示,D為理想二極體,Vi = 15 V,則電流 I 為多少? (A) 0 mA (B) 2.5 mA (C) 5 mA (D) 6 mA
34. 如右圖所示之電路,若電晶體的β值為100,VBE = 0.7 V, VCE(sat) = 0.2 V,齊納(Zener)二極體的崩潰電壓VZ = 7 V,則當 Vi = 10 V,Vo為多少? (A) 5.7 V (B) 6.7 V (C) 7 V (D) 7.7 V
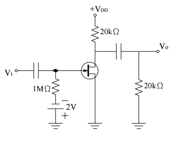
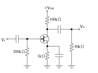
35. 如右圖所示之電路,若電晶體的β值為50,則當Vi = 2.5 V, RC為多少? (A) 1 kΩ (B) 5 kΩ (C) 10 kΩ (D) 15 kΩ
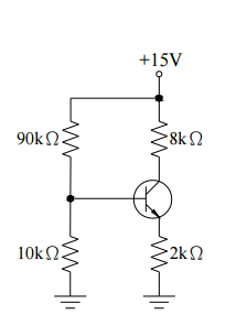
36. 如右圖所示之電路,若電晶體的β值為100,VBE = 0.7 V,當IB趨 近於0時,VCB為多少? (A) 10.3 V (B) 11.3 V (C) 12.3 V (D) 13.3 V
37. 如右圖所示之電路,若電晶體的β值為100,VBE = 0.7 V, 熱電壓VT = 25 mV,則基極交流電阻 rπ為多少? (A) 25 Ω (B) 250 Ω (C) 500 Ω (D) 1000 Ω
41. 如右圖所示,各級電壓增益AV1、AV2、AV3表示 電壓放大倍數,則此一串級放大電路之總電壓增 益為多少? (A) 70 dB (B) 100 dB (C) 120 dB (D) 170 dB
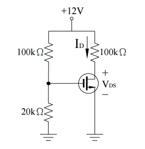
44. 如右圖所示之電路,若ID = 0.1(VGS-1.0)2 mA,求VDS為多少? (A) 1 V (B) 2 V (C) 3 V (D) 4 V
45. 如右圖所示之電路,若gm = 2 mA/V,rd = 100 kΩ,則 JFET共源極放大電路的電流增益Ai為多少? (A) -50 (B) -100 (C) -200 (D) -500
46. 如右圖所示之電路,已知JFET之IDSS = 4 mA,夾止電 壓Vp= -4 V,汲極電阻rd = ∞,則電壓增益AV為多少? (A) 20 (B) -20 (C) 10 (D) -10
47. 如右圖所示之電路,V1 = 1.0 V,V2 = 1.5 V,V3 = 3.0 V,則Vo 輸出電壓為多少? (A) -5.5 V (B) -6.5 V (C) -7.0 V (D) -9.5 V
48. 如右圖所示之理想運算放大器電路,在不飽和 情況下,Vo輸出電壓為多少? (A) -12 V (B) -10 V (C) -8 V (D) -4 V
49. 如右圖所示之電路,為下列何種電路? (A)積分電路 (B)微分電路 (C)方波產生電路 (D)三角波產生電路
50. 如右圖所示之相移振盪器電路,若R1+R2 = 60 kΩ,則使電 路振盪的R1最大值為多少? (A) 1 kΩ (B) 2 kΩ (C) 58 kΩ (D) 59 kΩ