阿摩線上測驗
登入
首頁
>
教甄◆身心障礙組
>
93年 - 臺北市93學年度國中教師聯合甄選特殊教育專業科目試題(本人已將考題依最新資訊修改)#4335
> 試題詳解
本市規定,所有特殊教育學生的資料均須通報何處?
(A)南區特殊教育資源中心
(B)東區特殊教育資源中心
(C)西區特殊教育資源中心
(D)內政部
答案:
登入後查看
統計:
A(26), B(48), C(124), D(49), E(0) #180789
詳解 (共 2 筆)
Allen
B1 · 2019/04/22
#3304021
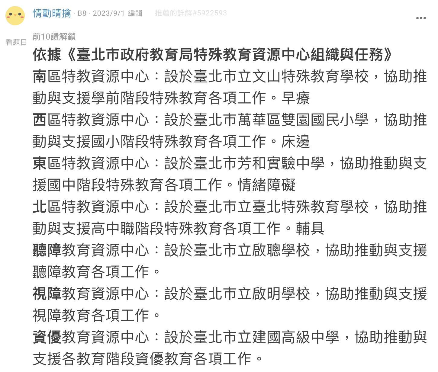
西區:1.安排相關專業團隊服務(負責區域...
(共 469 字,隱藏中)
前往觀看
14
0
年餘老師
B2 · 2025/04/22
#6384791
1
0
相關試題
從特殊教育發展來看,下列何種敘述是正確的? (A)先有特殊學校,再有特殊班 (B)特殊教育與普通教育並行發展 (C)先辦資優教育,再辦殘障教育 (D)公立機構先於私立機構
#180754
根據修正「特殊教育法」特殊教育學生入學年齡,應向下延伸到幾歲? (A)五歲 (B)三歲 (C)一歲 (D)零歲(E)二歲
#180755
下列何者非法令規定學校應實施轉銜服務的時間? (A)國小六年級 (B)國中三年級 (C)高中職三年級 (D)大學四年級
#180756
根據修正「特殊教育法」,地方政府編列教育預算時,不得低於當年度教育主管預算的 (A)1% (B)4.5% (C)5% (D)7%
#180757
一位國中特教老師絕對不會教到以下哪一類特殊教育學生? (A)精神分裂症 (B)癌症 (C)發展遲緩 (D)亞斯柏格症
#180758
關於視覺障礙者,下列何種敘述是不正確的? (A)後天盲比先天盲有較大的適應困難 (B)視障者智力較常人差 (C)視障者也可以有美滿的婚姻生活 (D)視障者的行動能力有很大的限制
#180759
根據修正「特殊教育法」(民86),地方政府編列預算時,應優先辦理的是: (A)資優教育 (B)身心障礙教育 (C)兩者並重 (D)視情況而定
#180760
美國94-142法案中「最少限制環境」(The Least Restrictive Environment)一詞的意涵中,不包括下列何者﹖ (A)提供最大的發展機會,儘量減少各種不必要的限制 (B)提供豐富文化刺激的環境 (C)減少班級人數,減低教材的難度,改善教學態度 (D)儘量鼓勵「在家教育」
#180761
我國特殊教育法對於特殊教育課程、教材、教法的規定是: (A)「應」保持彈性 (B)「得」保持彈性 (C)「可」保持彈性 (D)「宜」保持彈性
#180762
以下何者非進行特殊學生課程規劃時應注意的原則? (A)個別化原則 (B)社區化原則 (C)公平原則 (D)團隊合作原則
#180763
相關試卷
115年 - 115 臺北市立和平高級中學_正式教師甄選:高中特教科#138806
2026 年 · #138806
115年 - 115 桃園市立中壢商業高級中等學校_教師甄選資源班試題暨測驗題_身心障礙組:特殊教育科#138354
2026 年 · #138354
115年 - 115-1 國立陽明交大附中_ 教師甄選試題:特教科#137720
2026 年 · #137720
114年 - 114 中區縣市政府教師甄選策略聯盟:國小教育專業科目(加重特殊教育比重-身障)#127531
2025 年 · #127531
114年 - 114 臺北市市立國民中學_正式教師聯合甄選試題:特殊教育-身心障礙科#127513
2025 年 · #127513
114年 - 114-1 臺中市立臺中第二高級中等學校_教師甄選試題: 特教科#126471
2025 年 · #126471
113年 - 113 高雄市國中小暨學前教育階段特殊教育班(身心障礙類)教師甄選初試試題:教育學科(特殊教育專業知能)#120903
2024 年 · #120903
113年 - 113 新北市立國民中學教師聯合甄選試題:特殊教育(身障)科#120112
2024 年 · #120112
112年 - 112 高雄市國中小暨學前教育階段特殊教育班教育甄選初試_身心障礙類:教育學科(特殊教育專業知能)#115164
2023 年 · #115164
112年 - 112 新北市立國民中學教師聯合甄選試題:特殊教育身障科#115077
2023 年 · #115077