1 關於行政程序法閱覽卷宗請求權之說明,下列何者正確?
(A)閱覽卷宗請求權為任何人民於行政程序中皆享有之權利
(B)行政機關對於閱卷請求所為之決定為具有實體效力之行政處分
(C)請求閱覽卷宗,限於有利於申請人主張或維護法律利益
(D)閱覽卷宗如發現資料內容關於他人之記載有錯誤,得請求更正

答案:登入後查看
統計: A(470), B(1289), C(4663), D(1602), E(0) #610838

詳解 (共 10 筆)

#890507
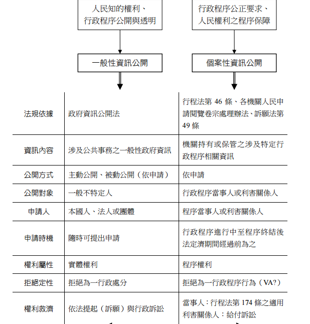
(B)「卷宗閱覽請求權」乃附屬於聽證權之程序權。行政機關否准閱覽卷宗為事實行為,尚不得單獨對之提起爭訟。而應依行政程序法第174條規定,於相對人不服終局實體決定提起撤銷訴訟。
行政程序法的閱覽卷宗是程序行為,不是實體行政處分。
256
9
#890413
行政程序法第七節, 資訊公開
第四十六條  當事人或利害關係人得向行政機關申請閱覽、 抄寫、 複印或攝影有關資料或卷宗。但以主張或維護其法律上利益有必要者為限。
(A) 閱覽卷宗請求權為任何人民於行政程序中皆享有之權利 (僅限當事人或利害關係人)
(B) 行政機關對於閱卷請求所為之決定為具有實體效力之行政處分 (來源不明)
(D) 行政程序法第七節 第四十六條第五  當事人就第一項資料或卷宗內容關於自身之記載有錯誤者, 得檢具事實證明, 請求相關機關更正。
161
0
#1104119
phpc6ZY6P
121
0
#1353433
(B)為程序行為
(D)行程法46:當事人就第一項資料或卷宗內容關於自身之記載有錯誤者,得檢具事實證明,請求相關機關更正。
34
0
#1082095
11依行政程序法關於閱覽卷宗之規定,下...
(共 187 字,隱藏中)
前往觀看
31
0
#1082149
36.下列何者不享有向行政機關申請閱覽卷...
(共 249 字,隱藏中)
前往觀看
25
2
#1024422

行政程序法46

當事人或利害關係人得向行政機關申請閱覽、抄寫、複印或攝影有關資料或卷宗。但以主張或維護其法律上利益有必要者為限。
行政機關對前項之申請,除有下列情形之一者外,不得拒絕︰
一、行政決定前之擬稿或其他準備作業文件。
二、涉及國防、軍事、外交及一般公務機密,依法規規定有保密之必要者
    。
三、涉及個人隱私、職業秘密、營業秘密,依法規規定有保密之必要者。
四、有侵害第三人權利之虞者。
五、有嚴重妨礙有關社會治安、公共安全或其他公共利益之職務正常進行之虞者。
前項第二款及第三款無保密必要之部分,仍應准許閱覽。
當事人就第一項資料或卷宗內容關於自身之記載有錯誤者,得檢具事實證明,請求相關機關更正。

18
1
#4486171
行政程序法閱覽卷宗請求權:(A)閱覽卷宗...
(共 180 字,隱藏中)
前往觀看
14
1
#2982575
關於行政程序法閱覽卷宗請求權之說明:  ...
(共 116 字,隱藏中)
前往觀看
11
0
#2480577
行政機關對於閱卷請求所為之決定為具有實體...
(共 54 字,隱藏中)
前往觀看
11
0