阿摩線上測驗
登入
首頁
>
教甄◆教育專業科目-國小
>
109年 - 109 臺北市公立國民小學教師聯合甄選初試_專門類科知能_各類科:教育專業#85605
> 試題詳解
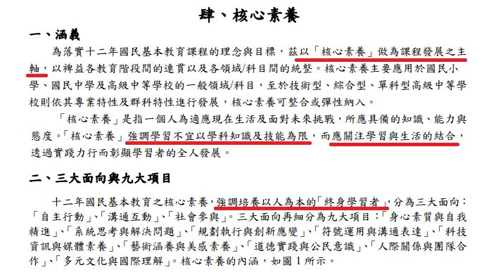
1.對於十二年國民基本教育之核心素養的涵義,以下敘述何者不正確?
(A)做為課程發展之主軸
(B)強調學習以學科知識及技能為主
(C)強調培養以人為本的「終身學習者」
(D)關注學習與生活的結合
答案:
登入後查看
統計:
A(110), B(3076), C(60), D(27), E(0) #2307600
詳解 (共 1 筆)
Kai
B1 · 2020/05/17
#3966415
(B)強調
不宜
以學科知識及技能為限
70
0
私人筆記 (共 1 筆)
美媽
2025/03/13
私人筆記#6785666
未解鎖
答案是 (B) 強調學習以學科知識及技...
(共 210 字,隱藏中)
前往觀看
1
0
相關試題
【已刪除】2.根據 Huffman 對同理心發展的描述,進入小學時,兒童的典型同理心表現是: (A)無法分辨自己和他人 (B)可以分辨自己和他人,但是以為他人的感受跟自己相同 (C)可以了解不同的人會產生不同的感受 (D)了解他人經驗和他人感受之間的關係 (E)送分
#2307601
3.《高級中等以下教育階段非學校型態實驗教育實施條例》規定,團體實驗教育為幾名以上學生,以及幾名學生為上 限,於共同時間及場所實施之實驗教育呢? (A)2、25 (B)3、25 (C)3、30 (D)5、30
#2307602
4.課程組織是建構課程理論的重要步驟,而課程組織最為重要的就是其規準,其所包含的規準,以下何者正確? 甲、繼續性 乙、概念性 丙、順序性 丁、統整性 戊、有效性 己、銜接性 (A)甲、丙、丁、己 (B)甲、乙、戊、己 (C)乙、丙、丁、戊 (D)乙、丁、戊、己
#2307603
5.對於實施差異化教學(differentiated instruction)之分析,以下何者正確? (A)差異化教學等同於「個別化教學」 (B)差異化教學,實施分組固定以同質為主 (C)差異化教學最重要的概念,是以學生為主體的教學 (D)實施差異化教學,主要根據是學生學習成就的程度
#2307604
6.如果受輔導的學生在晤談時透露想要自殺的念頭,並且要求輔導老師保密,輔導老師如何處理比較適當? (A)為了緩和學生情緒,先答應保密,事後還是通知家長和導師 (B)告知學生,傷害自己的舉動無法保密,必須通知家長及相關單位 (C)為學生保密,但是持續監督學生,當學生採取行動時立刻報警 (D)答應為學生保密,持續跟學生談話,私底下通知家長來加入晤談
#2307605
7.張老師對國小生學習成績評量,若依《國民小學及國民中學學生成績評量準則》,應該掌握的評量原則,下列哪一項 有誤? (A)結果呈現應質性描述與客觀數據並重 (B)方法應符合紙筆測驗使用頻率最小化 (C)結果解釋應常模參照為主,標準參照為輔 (D)時機應兼顧平時及定期
#2307606
8.Hallinan(1987)從社會組織觀點檢視學校教育,認為影響學生學習成果有五項主要因素,下列何者為非? (A)學習的機會 (B)同儕的影響 (C)學生的性向 (D)學習的氣氛
#2307607
9.小文平時很少複習功課,常常在考前一口氣背誦好幾篇課文,因此考試成績不太理想。老師勸告小文應該把要複習 的課文,平均分散在幾天來練習。請問,為何老師建議的分散練習法比小文的集中練習法更有效? (A)因為分散練習法較容易運用短期記憶 (B)因為集中練習法不容易找到記憶線索 (C)因為分散練習法能促進連結的強度 (D)因為集中練習法容易造成注意力波動
#2307608
10.根據情境分析模式的課程設計,其基本假設係以何種課程,作為促進學校真正改變的最有效方法? (A)潛在課程 (B)彈性學習課程 (C)特色課程 (D)學校本位課程
#2307609
11.引用美國學者 E. W. Eisner 的理論來進行學校的課程評鑑。以下何者會是其使用的方法? (A)量化的問卷調查 (B)教育鑑賞與教育批評 (C)學生的學習成就成績統計 (D)教師的教學評鑑統計
#2307610
相關試卷
114年 - 114 國立嘉科實驗高級中學國小部_教師甄選試題︰教育專業#138044
2025 年 · #138044
114年 - 114 連江縣國民中小學暨幼兒園_新進教師聯合甄選試題:國民小學教育專業科目#129070
2025 年 · #129070
114年 - 114 中區縣市政府教師甄選策略聯盟:國小教育專業科目#127519
2025 年 · #127519
114年 - 114 桃園市國民小學教師聯合甄選初試試題:教育專業科目-D#127305
2025 年 · #127305
114年 - 114 桃園市國民小學教師聯合甄選初試試題:教育專業科目-B#127256
2025 年 · #127256
114年 - 114 桃園市國民小學教師聯合甄選初試試題:教育專業科目-A#127252
2025 年 · #127252
114年 - 114 新北市國民小學暨幼兒園教師甄選試題:普通科-社會#127114
2025 年 · #127114
114年 - 114 臺北市公立國民小學教師聯合甄選初試專門類科知能試題:教育專業#127087
2025 年 · #127087
114年 - 114-1 國立新竹科學園區實驗高級中等學校【國小部】_教師甄選試題﹕國文科#127024
2025 年 · #127024
114年 - 114 國立嘉科實驗高級中學_國小部教師甄選試題:普通班教師-教育專業#126848
2025 年 · #126848