12 警察職權行使法第 19 條第 1 項規定,警察對於瘋狂或酒醉,非管束不能救護其生命、身體之危險,或預防他人生命、身體之危險者,得為管束。下列敘述何者錯誤?
(A)管束時間最長不得逾 24 小時
(B)為避免受管束者攻擊警察或他人,必要時,得對其使用警銬或警械
(C)執行管束之機關應儘速將管束原因,告知受管束者本人及其配偶、法定代理人、指定之親友或 其他適當之機關(構)
(D)以強制力實施管束逾必要程度致造成受管束者之生命、身體或財產遭受損失時,人民得請求補償
答案:登入後查看
統計: A(87), B(1101), C(414), D(893), E(0) #3460476
統計: A(87), B(1101), C(414), D(893), E(0) #3460476
詳解 (共 9 筆)
#7304791
這D選項也很有問題吧,選項都寫管束逾必要程度了不就代表有違法,不是應該走賠償嗎?
14
0
#7264126
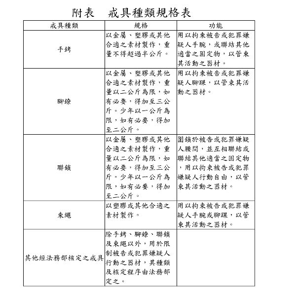
警銬或其他核定「戒具」
根據法務部資料:手銬、腳鐐、聯鎖、束繩、其他限制自由之器材


10
0
#7288606
(B)為避免受管束者攻擊警察或他人,必要時,得對其使用警銬或警械>其他經核定之戒具(警職法20條)
7
0
#7318549
法條是在說[ 有攻擊行為 ]或[ 攻擊行為之虞 ]
才是認定的<必要時>可使用的時機
但選項B的意思是[ 為了避免 ]而使用
不能只因為自己的擔憂就先對人民使用
有點提早防範的意思
1
0
#6780450
如果是特考及格卻遭退訓的話 答案就是B
請區分清楚
0
1