17 政府採購主管公務員在採購程序中,發現下列何種事由不須迴避?
(A)公務員前配偶與當事人有利害關係
(B)採購程序間接使公務員本人獲利
(C)無利害關係當事人曾於行政訴訟作偽證
(D)公務員本人投資當事人公司
統計: A(518), B(233), C(4495), D(321), E(0) #2790053
詳解 (共 10 筆)
(A)適用行政程序法第32條第1項第2款,共同權利、共同義務,就是有利害關係的意思~
共同權利:以這題比如說,前配偶(前來招標的A公司的董事)跟事件當事人(前來招標的A公司董事),如果採購案給了A公司,前配偶跟當事人都可以從這個採購程序中得到利益(有向行政機關請求支付價金的權利)。
共同義務:例如A公司今天違反了行政法上義務需受到行政罰鍰,這時候前配偶跟當事人同為A公司的董事,依行政罰法第15條,他們可能要與A公司並同受罰鍰的處罰,這時他們就有共同的義務(公法上金錢給付的義務)。如果A公司不服罰鍰處分提起訴願,依行政程序法第32條第1項第2款,該公務員就要迴避,不能參加這件事的訴願程序。
都是因為要避免這個公務員會把好的(利益)都給自己或自己的親朋好友,或者幫自己、幫他們把不好的(ex.罰鍰)利用自己的權利排除,造成利益衝突。
可以回到行程法32條迴避的立法目的來看,32條1、2款主要在避免職務利益與公務員個人利益相衝突,而3、4款在避免公務員預設立場或存有主見。
ABD都會使公務員私人的利益與其保持職務公正相衝突,依照32條2款,故應迴避。
而C既然無利害關係則不會影響公務員職務中立,當事人在行政訴訟做偽證,亦非32條規避的迴避事由情形,故公務員在此情形不用迴避。
我覺得這題滿奇怪的...
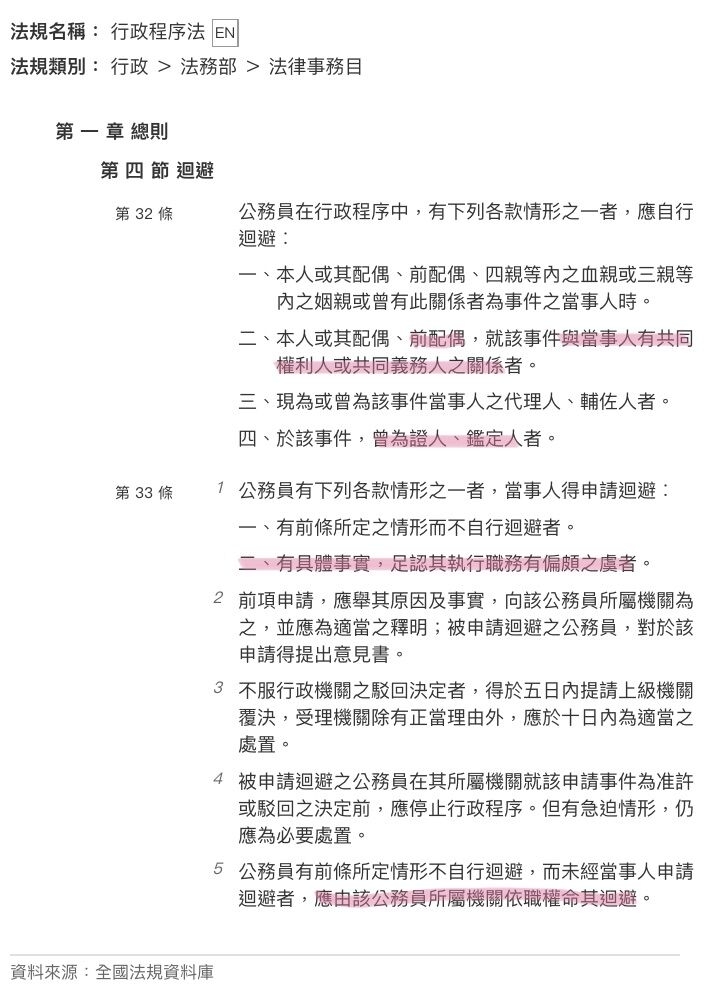
| 第 32 條 |
公務員在行政程序中,有下列各款情形之一者,應自行迴避︰ 一、本人或其配偶、前配偶、四親等內之血親或三親等內之姻親或曾有此關係者為事件之當事人時。 二、本人或其配偶、前配偶,就該事件與當事人有共同權利人或共同義務人之關係者。 三、現為或曾為該事件當事人之代理人、輔佐人者。 四、於該事件,曾為證人、鑑定人者。 |
| 第 33 條 |
公務員有下列各款情形之一者,當事人得申請迴避︰ 一、有前條所定之情形而不自行迴避者。 二、有具體事實,足認其執行職務有偏頗之虞者。 |
政府採購主管公務員在採購程序中,發現下列何種事由不須迴避?
A 公務員前配偶與當事人有利害關係:前配偶非當事人,不是用32I,可能是32II。(但有利害關係,也不一定是共同權利義務人吧?我以前都以為共同權利義務人是共同債權債務人,看起來不是?我也沒查到準確定義,有人知道共同權利義務人的意思嗎?)
B 採購程序間接使公務員本人獲利:33II,但這是民眾得申請迴避吧?不在公務員應自行迴避的32條啊。因為民眾得申請迴避,所以公務員其實在33條的情況還是自己迴避一下比較好的意思?這樣想起來,A選項就算不是32II,用33II也能被包含進去...
C 無利害關係當事人曾於行政訴訟作偽證:看不太懂題目,是在講一個跟公務員沒關係的人曾作了偽證嗎,這關公務員什麼事?為什麼這會變成一個選項... 反正如果是我想的那樣,那公務員的確不須迴避...
D 公務員本人投資當事人公司:也是33II吧。
把32和33都包含進來的話,的確我會選C,但還是不太懂,解鎖兩個付費詳解也還是一樣疑惑..
-------------------
樓下Fang說共同權利義務人就是利害關係人,這樣我懂了,ABD都是32II,公務員應自行迴避。謝謝Fang。

最佳解的D選項內容和C選項混淆了
D選項是「公務員本人投資當事人公司」,和偽證無關(那是C選項的假設)
行政程序法 第 32 條
公務員在行政程序中,有下列各款情形之一者,應自行迴避︰
一、本人或其配偶、前配偶、四親等內之血親或三親等內之姻親或曾有此關係者為事件之當事人時。
二、本人或其配偶、前配偶,就該事件與當事人有共同權利人或共同義務人之關係者。(A)(B)(D)
三、現為或曾為該事件當事人之代理人、輔佐人者。
四、於該事件,曾為證人、鑑定人者。
相關利益迴避法條皆無(C)之敘述
你該迴避嗎? 認識公職人員利益衝突迴避制度