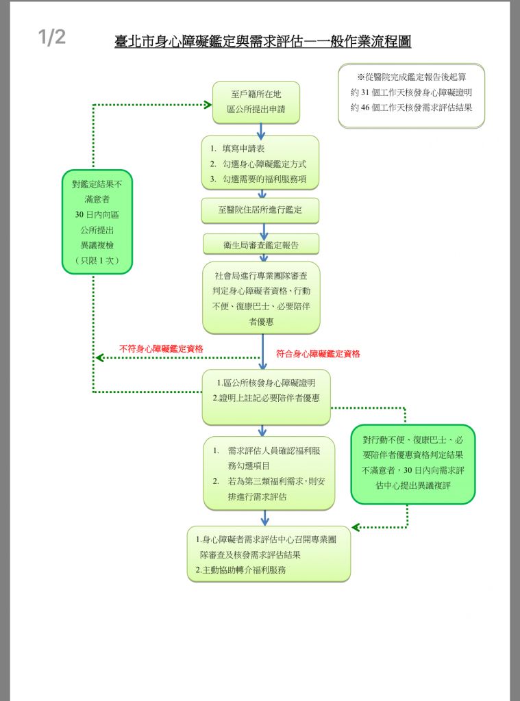
17. 某生的媽媽請教老師應向哪一個單位領取身心障礙證明申請表及鑑定表,有關老師的回答,下列何者是正確的?
(A)學校輔導室
(B)鄉(鎮、區)公所
(C)縣(市)政府衛生局
(D)身心障礙福利科(課)
答案:登入後查看
統計: A(216), B(3381), C(386), D(474), E(0) #744314
統計: A(216), B(3381), C(386), D(474), E(0) #744314
詳解 (共 9 筆)
#1020521
所以是~
鄉(鎮、區)公所:領取身心障礙證明申請表及鑑定表
社會局(處):核發身心障礙證明
155
2
#3200411
現在都是在區公所申請,也在區公所領證
社會局負責鑑定和核定資格跟福利
48
0
#1020520
還好我阿嬤有申請過
19
3
#1149097
鄉(鎮、區)公所:領取身心障礙證明申請表及鑑定表
社會局(處):核發身心障礙證明
15
2
#3077487

14
0