28 下列關於特別休假之敘述,何者正確?
(A)勞工在同一雇主或事業單位,受僱期間滿 6 個月,即得請求特別休假
(B)特別休假日期應由雇主指定之
(C)勞工在同一雇主或事業單位,繼續工作 1 年以上 3 年未滿者,每年應給予 7 日特別休假
(D)特別休假期間工資應由雇主折半發給

答案:登入後查看
統計: A(1324), B(75), C(4231), D(81), E(0) #646145

詳解 (共 10 筆)

#1588506
已經新修正 請將選項正確答案改為"A" ...
(共 450 字,隱藏中)
前往觀看
49
1
#2281306

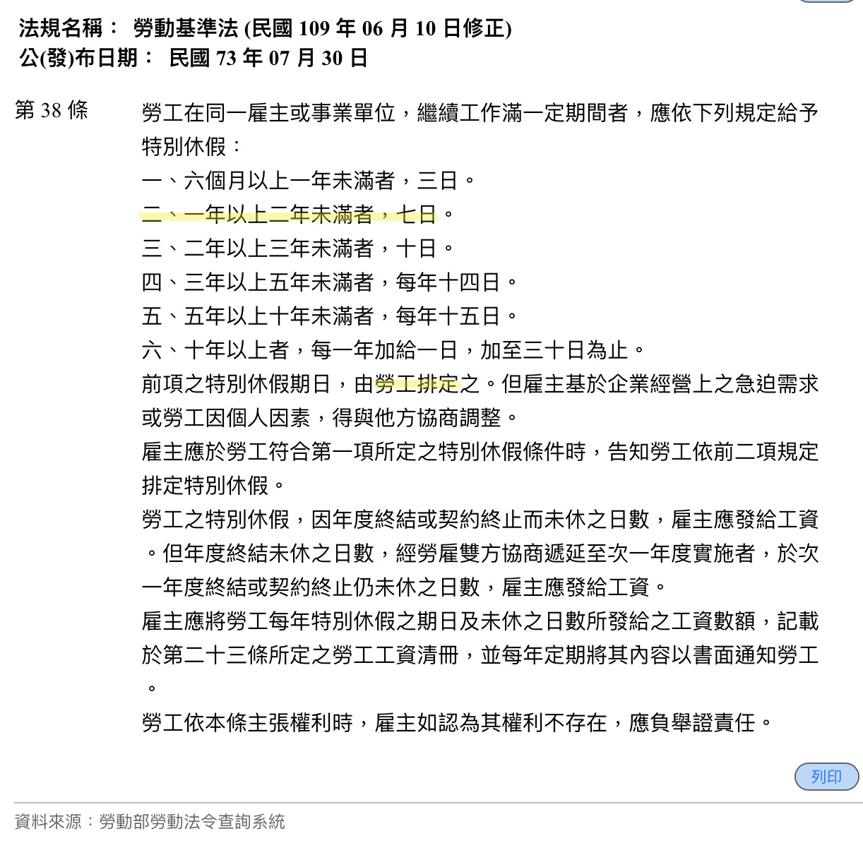
勞工在同一雇主或事業單位,繼續工作滿一定期間者,應依下列規定給予特別休假:

一、六個月以上一年未滿者,三日。

二、一年以上二年未滿者,七日。

三、二年以上三年未滿者,十日。

四、三年以上五年未滿者,每年十四日。

五、五年以上十年未滿者,每年十五日。

六、十年以上者,每一年加給一日,加至三十日為止。

前項之特別休假期日,由勞工排定之。但雇主基於企業經營上之急迫需求或勞工因個人因素,得與他方協商調整。

雇主應於勞工符合第一項所定之特別休假條件時,告知勞工依前二項規定排定特別休假。

勞工之特別休假,因年度終結或契約終止而未休之日數,雇主應發給工資。

雇主應將勞工每年特別休假之期日及未休之日數所發給之工資數額,記載於第二十三條所定之勞工工資清冊,並每年定期將其內容以書面通知勞工。

勞工依本條主張權利時,雇主如認為其權利不存在,應負舉證責任。

中華民國一百零五年十二月六日修正之本條規定,自一百零六年一月一日施行。

48
0
#2187545
特別休假6月13127231035145...
(共 32 字,隱藏中)
前往觀看
13
3
#1588664
原本答案為C,修改為A
(共 13 字,隱藏中)
前往觀看
7
0
#3143420
第 39 條
第三十六條所定之例假、休息日、第三十七條所定之休假及(D)第三十八條所
定之特別休假,工資應由雇主照給。雇主經徵得勞工同意於休假日工作者
,工資應加倍發給。因季節性關係有趕工必要,經勞工或工會同意照常工
作者,亦同。
7
0
#928360
勞基法第38條說明
5
0
#5102721

(A)勞工在同一雇主或事業單位,受僱期間滿 6 個月,即得請求特別休假 第38條
(B)特別休假日期應由雇主指定勞工排定第38條
(C)勞工在同一雇主或事業單位,繼續工作 1 年以上 3 2年未滿者,每年應給予 7 日特別休假 第38條
(D)特別休假期間工資應由雇主折半照給發給 第39條

4
0
#2628050
a就對的 還在問錯在哪有事嗎
4
12
#2187415
原本答案為C,修改為A
2
1
#5853536
1
0