阿摩線上測驗
登入
首頁
>
教育學程◆教育基本知識
>
111年 - 111 臺北市立大學_修習教育學程甄試:教育常識(含教育時事)#108081
> 試題詳解
試題詳解
試卷:
111年 - 111 臺北市立大學_修習教育學程甄試:教育常識(含教育時事)#108081 |
科目:
教育學程◆教育基本知識
試卷資訊
試卷名稱:
111年 - 111 臺北市立大學_修習教育學程甄試:教育常識(含教育時事)#108081
年份:
111年
科目:
教育學程◆教育基本知識
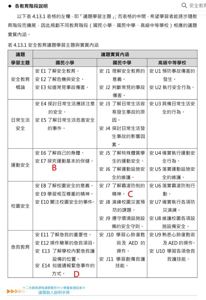
3. 十二年國教課程的第十三項融入議題是「安全教育」,除了「安全教 育概論」以外,以下有關國中小學四大學習主題標題和實質內涵對 應,何者不正確?
(A)日常生活安全:學習心肺復甦術及 AED 的操作
(B)運動安全:探究運動基本的保健
(C)校園安全:了解霸凌防制的精神
(D)急救教育:了解學校內緊急救護設備的位置
正確答案:
登入後查看
詳解 (共 2 筆)
上岸才是開始
B1 · 2022/05/27
推薦的詳解#5481119
未解鎖
(A)日常生活安全:學習心肺復甦術及 A...
(共 187 字,隱藏中)
前往觀看
30
0
蝦皮:警察法規白話式解題
B2 · 2022/05/27
推薦的詳解#5481260
未解鎖
x(A)日常生活安全:→安 U3 具...
(共 1502 字,隱藏中)
前往觀看
10
0