34關於行政執行法規定之禁止命令,下列敘述何者正確?
(A)公司欠稅達一定金額者,得禁止其為特定之投資
(B)義務人之財產不足清償其所負之義務時,得禁止其進入特定之高消費場所消費
(C)公司之資產不足清償其所負之義務時,得禁止其借貸他人一定金額以上財物
(D)公司之資產不足清償其所負之義務時,得禁止其為捐贈行為

答案:登入後查看
統計: A(972), B(5889), C(540), D(639), E(0) #1916091

詳解 (共 10 筆)

#3175451

這條又叫做「禁奢令」,只限於「個人」。不涉及法人的部分

355
0
#3145186

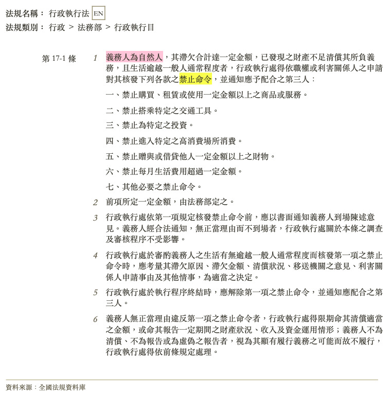
第17條之1(禁奢條款)

義務人為自然人,其滯欠合計達一定金額,已發現之財產不足清償其所負義務,且生活逾越一般人通常程度者,行政執行處得依職權或利害關係人之申請對其核發下列各款之禁止命令,並通知應予配合之第三人: 

  一、禁止購買、租賃使用一定金額以上之商品服務。 

  二、禁止搭乘特定交通工具。 

  三、禁止特定之投資。 

  四、止進入特定之高消費場所消費。 

  五、禁止贈與或借貸他人一定金額以上之財物。 

  六、止每月生活費用超過一定金額。 

  七、其他必要之禁止命令。 

前項所定一定金額,由法務部定之。 

行政執行處依第一項規定核發禁止命令前,應以書面通知義務人到場陳述意見。義務人經合法通知,無正當理由而不到場者,行政執行處關於本條之調查及審核程序不受影響。 

行政執行處於審酌義務人之生活有無逾越一般人通常程度而核發第一項之禁止命令時,應考量其滯欠原因、滯欠金額、清償狀況、移送機關之意見、利害關係人申請事由及其他情事,為適當之決定。 

行政執行處於執行程序終結時,應解除第一項之禁止命令,並通知應配合之第三人。 

義務人無正當理由違反第一項之禁止命令者,行政執行處得限期命其清償適當之金額,或命其報告一定期間之財產狀況、收入及資金運用情形;義務人不為清償、不為報告或為虛偽之報告者,視為其顯有履行義務之可能而故不履行,行政執行處得依前條規定處理。

127
1
#4063831

一、禁止購買、租賃或使用一定金額以上之商品或服務。 

二、禁止搭乘特定之交通工具。 

三、禁止為特定之投資。 

四、禁止進入特定之高消費場所消費。 

五、禁止贈與或借貸他人一定金額以上之財物。 

六、禁止每月生活費用超過一定金額。 

七、其他必要之禁止命令。 

27
0
#4820898
禁奢條款 只限於個人!!
20
0
#3125430
(A公司X欠稅達一定金額者,得禁止其為特...
(共 457 字,隱藏中)
前往觀看
20
0
#3159758
行政執行法第17條之1規定禁奢條款的義務...
(共 69 字,隱藏中)
前往觀看
14
0
#4357448
義務人為自然人ACD皆為公司
(共 16 字,隱藏中)
前往觀看
11
0
#5180335

老師上課說:這條是孫道淳條款,不是台積電條款~~

9
0
#5130098

關於行政執行法規定之敘述,下列何者正確?

(A)公法上金錢給付義務之執行,應向義務人徵收執行費,且因強制執行所支出之必要費用,亦由 義務人負擔

(B)為避免急迫危險,得對軍器、凶器及其他危險物採取直接強制方法而予以扣留

(C)法人滯欠公法上金錢給付義務合計達一定金額者,行政執行分署得依職權禁止其購買一定金額 以上之商品

(D)義務人滯欠公法上金錢給付義務之金額雖未達新臺幣10萬元,但其如已出境3次,行政執行分署仍得限制其住居


高普考/三四等/高員級◆行政法概要(包含行政程序法等)- 109 年 - 109 地方政府特種考試_三等_一般行政、一般民政、戶政、社會行政、公職社會工作師、教育行政、體育行政、人事行政、法律廉政、財經廉政、商業行政、農業行政:行政法#94797

答案:D

2
0
#5842402
0
0

私人筆記 (共 2 筆)

私人筆記#5731751
未解鎖
只有自然人,沒有法人   第 17-1...
(共 589 字,隱藏中)
前往觀看
1
0
私人筆記#3121914
未解鎖
(X)(A)公司欠稅達一定金額者,得禁止...
(共 756 字,隱藏中)
前往觀看
0
0