阿摩線上測驗
登入
首頁
>
教甄◆教育專業科目
>
109年 - 109 桃園市國民小學_學前特殊教育教師聯合甄選:教育綜合測驗-C#86953
> 試題詳解
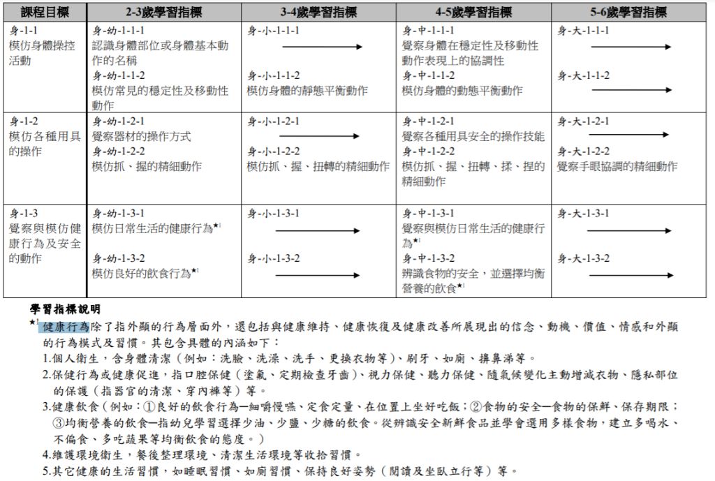
4. 學習日常的生活自理行為及表達自己身體的基本需要,此 二項學習指標是「教保活動課程大綱」的哪一項領域課程?
(A)身體動作與健康領域
(B)語文領域
(C)認知領域
(D)社會領域
答案:
登入後查看
統計:
A(411), B(21), C(55), D(200), E(0) #2350236
詳解 (共 2 筆)
阿姆
B2 · 2021/07/01
#4853734
社會領域
身體動作與健康領域
(我自己覺得''生活自理''很容易跟''健康行為''中提到的細項搞混)
11
0
CAN
B1 · 2020/06/15
#4065167
(共 1 字,隱藏中)
前往觀看
6
0
相關試題
1. 臺灣先民早期有敬字惜紙的習俗,請問目前臺灣現存最大的 惜字亭位於哪裡? (A)桃園孔廟敬字亭 (B)開南書院惜字亭 (C)中壢新街聖蹟亭 (D)龍潭聖蹟亭
#2350233
2. 桃園市是臺灣六都之一,現有 13 個行政區,請問以下何 者不是:(A)龜山區 (B)南崁區 (C)觀音區 (D)蘆竹區
#2350234
3. 以下哪一個不是「幼兒園教保活動課程大綱」中的六大核心素養? (A)關懷合作 (B)自主管理 (C)藝文涵養 (D)想像創造
#2350235
5. 根據《幼兒教育及照顧法》第12條有關教保服務內容,以下何者不是? (A)舉辦促進親子關係之活動 (B)記錄生活與成長及發展與學習活動過程 (C)辦理社區鄉里活動 (D)提供生理、心理及社會需求滿足之相關服務
#2350237
6. 小美是領有重度身心障礙證明,就讀公立幼兒園大班的腦 性麻痺學童,在校的餵食及如廁都需要專人協助,學校應 申請以下哪一項人員提供其在校生活自理的支持服務? (A)特教學生助理人員 (B)專任教師助理員 (C)部分工時教師助理員 (D)生活輔導員
#2350238
7. 當嬰兒以「擊劍姿勢」靠背躺著時,自然會凝視眼前的手, 這項反射會使他們將視覺和手臂運動結合,慢慢就能接觸 到物體,此項是屬於什麼反射? (A)伸頸反射(B)莫洛反射(C)拿取反射(D)巴賓斯基反射
#2350239
8. 小強是重度腦性麻痺幼童,李老師讓他碰觸玩具車,車子 就會移動發出聲音,當他伸手摸老師,老師就會唱歌,請 問這是哪一種教學法? (A)活動本位介入法 (B)自然回應學習策略 (C)自然情境教學法 (D)結構化教學
#2350240
9. 教育部發布「一百零七學年至一百一十一學年幼兒園基礎 評鑑指標」,以下何者為正確? 甲、每學期應至少召開一次全園性教保活動課程發展會議 乙、對於身心障礙幼兒每學年應實施發展篩檢,並留有處理紀錄 丙、各班課程進行外語教學以半日為限 丁、各班課程應採統整不分科方式進行教學 (A)甲丙 (B)甲丁 (C)乙丁 (D)甲乙丁
#2350241
10.居家式托育服務是指兒童由其三親等內親屬以外之人 員,於居家環境中提供收費之托育服務。依法辦理居家式托 育服務之管理、監督及輔導等事項的主管機關為以下何者? (A)衛生福利部 (B)接受政府委辦的各縣市保母協會 (C)直轄市、縣(市)主管機關 (D)教育部
#2350242
11.為輔導融合班中的特殊需求幼兒,學前巡迴輔導教師與幼 兒園教保人員合作,將特殊課程與班級課程融合。請問此 做法屬於生態系統理論中的哪一個系統? (A)微觀系統 (B)中介系統 (C)外在系統 (D)宏觀系統
#2350243
相關試卷
115年 - 115 宜蘭縣國民小學校長甄選試題#137721
2026 年 · #137721
114年 - 114 高雄市市立國民小學教師聯合甄選-專長類-普通科目試題:教育專業#131658
2025 年 · #131658
114年 - 114 澎湖縣國民小學暨附設幼兒園教師/代理教師甄選試題:教育專業測驗#131644
2025 年 · #131644
114年 - 114 澎湖縣國民小學暨附設幼兒園_教師代理教師甄選試題:基礎與教育專業測驗#128267
2025 年 · #128267
114年 - 114 高雄市市立國民小學教師聯合甄選試題_一般類及專任輔導教師:教育專業#127931
2025 年 · #127931
114年 - 114 中區策略聯盟_教師聯合甄選試題:國中特教資賦優異#127550
2025 年 · #127550
114年 - 114 學年度國立高級中等學校校長遴選筆試試題(特殊教育)#127419
2025 年 · #127419
114年 - 114 國立高級中等學校校長遴選筆試試題(高級中學)#127417
2025 年 · #127417
114年 - 114 臺南市市立國民小學教師暨學前特教師聯合甄選試題 : 國小教育專業科目#127249
2025 年 · #127249
114年 - 114 臺南市市立國民小學老師暨學前特老師聯合甄選試題:教育專業科目#127246
2025 年 · #127246