49.一般當進行迴歸分析時,因擔心變項間會有共線性的問題,所以會進行共線性診斷,請問當標準為何時,
此研究結果會嚴重威脅參數估計的穩定性?
(A)VIF>10
(B)容忍值大於10
(C)VIF<10
(D)R2>10
答案:登入後查看
統計: A(3391), B(1186), C(1664), D(406), E(0) #1825315
統計: A(3391), B(1186), C(1664), D(406), E(0) #1825315
詳解 (共 10 筆)
#2934704
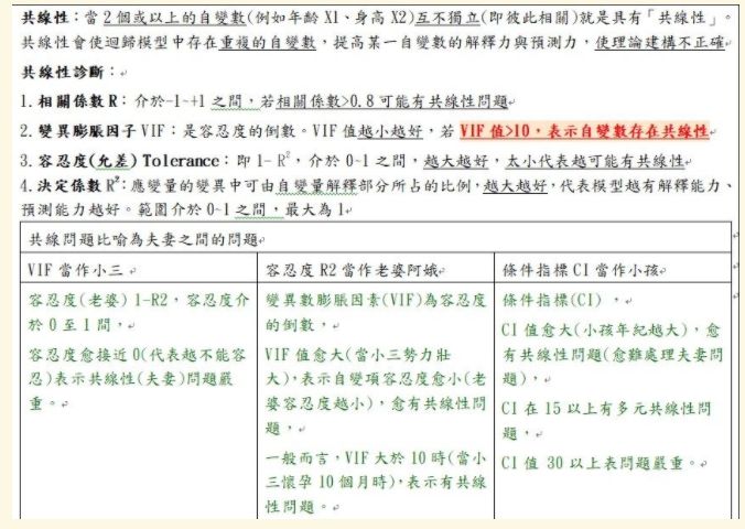
(1)共線性診斷方面:
容忍度(tolerance,小於0.1有共線性問題)、
變異數膨脹因素(Variance inflation factor, VIF,大於10有共線性問題)、
條件指標(Condition index, CI,大於30有共線性問題)。
(2)殘差方面:
以標準化殘差、t標準化殘差、t標準化刪除殘差診斷之,若絕對於超過2 or 3則表示該觀察值可能為極端值。
315
2
#4550607

48
0