阿摩線上測驗
登入
首頁
>
教甄◆體育專業
>
114年 - 114 中區縣市政府教師甄選策略聯盟:體育概論暨國小體育教材教法#127534
> 試題詳解
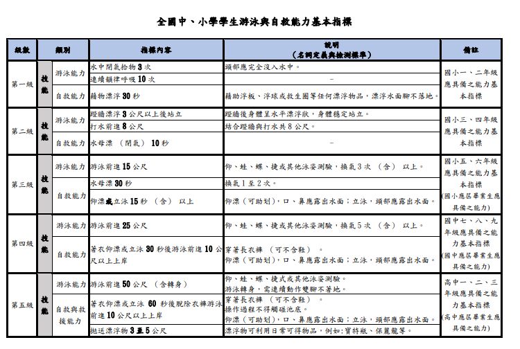
50.根據全國中、小學學生游泳與自救能力基本指標規定,水母漂 30 秒,是哪一個等級規定的指標內容?
(A)第一級
(B)第二級
(C)第三級
(D)第四級
答案:
登入後查看
統計:
A(70), B(142), C(210), D(28), E(0) #3456376
詳解 (共 2 筆)
。
B1 · 2025/06/14
#6481676
(共 1 字,隱藏中)
前往觀看
10
0
江比比
B2 · 2025/06/14
#6482484
0
2
私人筆記 (共 1 筆)
邱婉晴
2025/07/23
私人筆記#7347712
未解鎖
(共 0 字,隱藏中)
前往觀看
10
1
相關試題
1.十二年國民基本教育課程綱要健康與體育領域提及「教導學生覺知各種生活情境,並以正向與積極的態度面對人生」屬於哪一種層面? (A)自發 (B)互動 (C)共好 (D)省思
#3456327
2.在 Jewett 的課程理論中,體適能教育模式屬於哪一種價值取向? (A)自我實現 (B)學科精熟 (C)學習過程 (D)生態整合
#3456328
3.中等費力運動在利用代謝當量(MET)測量屬於下列哪一個範圍? (A)1-4 個代謝當量數 (B)2-5 個代謝當量數 (C)3-6 個代謝當量數 (D)4-7 個代謝當量數
#3456329
4.「第一級輕度肥胖」指的是身體質量指數 BMI 介於? (A)35.0-39.0kg/m2 (B)30.0-34.9kg/m2 (C)25.0-29.9kg/m2 (D)18.5-24.9kg/m2
#3456330
5.「受傷組織重建細胞、蛋白質纖維或細胞間質的過程」屬於軟性組織對運動傷害的反應時期中的? (A)發炎期 (B)成熟期 (C)修補期 (D)緊急期
#3456331
6.體育署在「辦理水域安全原則」中規定活動參與者投保公共意外險金額不得低於新台幣? (A)100 萬元 (B)200 萬元 (C)300 萬元 (D)400 萬元
#3456332
7.在海灘「插有紅黃旗」表示? (A)危險區域 (B)安全戲水區域 (C)禁止進入區域 (D)水深區域
#3456333
8.救溺五步驟,第四步驟簡稱為? (A)划 (B)拋 (C)伸 (D)叫
#3456334
9.下列哪一項屬於「自律神經系統」? (A)肌梭 (B)高爾基腱器 (C)呼吸 (D)關節接受器
#3456335
10.「向個體指出了在他們隨後的動作練習中對錯誤進行有效糾正的信息」屬於回饋內容中哪一項? (A)指示回饋 (B)描述回饋 (C)視覺回饋 (D)參數回饋
#3456336
相關試卷
115年 - 115 新北市公立高級中等學校_教師聯合甄選試題:體育(一般、田徑、籃球、足球、角力)科#139188
2026 年 · #139188
115年 - 115-1 國立臺南家齊高級中學_專任教師甄選試題︰體育科#139006
2026 年 · #139006
115年 - 115-1 國立鳳新高級中學_教師甄選試題:體育科#139005
2026 年 · #139005
115年 - 115 國立高科實驗高級中等學校_專任教師甄選_國中部:健康與體育領域體育專長#138938
2026 年 · #138938
115年 - 115-1 國立新竹科學園區實驗高級中等學校_教師甄選試題_高中健體領域-體育科:專業知識與教材教法#138907
2026 年 · #138907
115年 - 115-1 臺中市立文華高級中等學校_教師甄選專業知能試題:體育科#138644
2026 年 · #138644
115年 - 115-1 臺中市立豐原高級中等學校_教師甄選筆試試題:體育科#138642
2026 年 · #138642
115年 - 115 國立鳳山高級中學教師甄選初試試題:體育科#138622
2026 年 · #138622
115年 - [無官方正解]115-1 臺北市立大安高工教師甄選試題:體育科#138438
2026 年 · #138438
115年 - 115 國立嘉科實驗高級中學_教師甄選試題_高中部:體育科#138374
2026 年 · #138374